

2025年10月30日,财联社联合清华大学五道口金融学院金融安全研究中心,正式发布《ESG数据资产化:风险与治理白皮书(2025)》(以下简称“《白皮书》”),旨在探讨如何通过数据资产化释放ESG价值,为中小企业融资、绿色转型与可持续发展开辟新路径。
财联社是上海报业集团主管主办的财经通讯社和以技术创新为驱动的新型金融信息服务商,同时拥有互联网新闻信息采编发布、金融信息服务和高新技术企业三大资质,服务对象触达150+家金融机构、5000+家上市公司、2亿股民和7亿基民。财联社记者团队遍布主要国家及国内34个省级行政区,凭借强大的原创内容生产力以及专业分析能力,为投资者提供7*24小时不间断的电报及深度解析,是国内资本市场信息服务的领军者。
清华大学五道口金融学院金融安全研究中心以金融安全为核心研究领域,致力于开展系统性、前瞻性研究,推动金融安全理论与实践的深度融合。中心聚焦金融安全、金融规划、企业降本增效、数据资产管理和上市公司治理等关键方向,深入开展理论研究与实践探索。同时,积极搭建金融安全交流合作平台,广泛汇聚各方资源与智慧,努力打造国内领先的金融安全研究机构,为国家金融高质量发展提供智力支持,助力金融安全战略落地生根。
双方此次联合发布《白皮书》,希望促进ESG数据在安全合规前提下高效流通,为中国绿色转型与高质量发展注入持续动能。推动ESG数据资产化落地,需要政府、企业、金融机构、科研机构的协同发力。在清晰的规则指引、可信的技术支撑与开放的生态协作下,ESG数据资产化将成为实现“双碳”目标与可持续发展的关键力量,共同开启绿色与数字共融的新篇章。
一、《白皮书》发布背景与简介
在当前数字经济和绿色转型的大背景下,数据已成为像土地、资金、技术一样重要的生产要素。随着“双碳”目标的推进,企业的竞争方式也在发生变化。在这两大趋势的交汇点,ESG数据的价值正在发生根本性变化——它不再只是企业社会责任报告中的形式化内容,而逐渐成为衡量企业可持续发展能力和投资价值的关键指标,以及解决绿色金融中价值衡量与风险评估问题的关键。
《白皮书》指出ESG数据资产化面临的核心矛盾:一方面,将分散的ESG数据转化为可交易、可融资的数字资产,将为金融市场注入新活力,有效引导资金流向绿色领域;另一方面,数据质量差、安全风险、法规不完善等问题仍制约着ESG数据价值的充分释放,甚至可能引发“洗绿”风险。
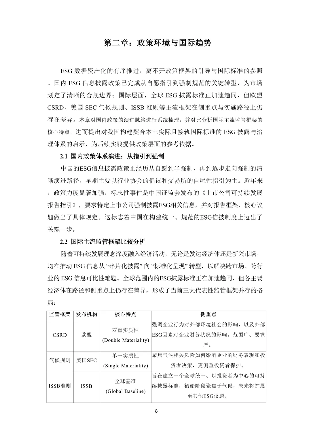
《白皮书》围绕“价值量化”和“可信流通”两大核心问题,从多个维度展开研究。在借鉴国际规则方面,通过梳理分析主流ESG披露框架,为中国构建既与国际接轨又契合本土实际的ESG体系提供参考;在技术应用与风险层面,重点剖析区块链、隐私计算、人工智能等技术如何赋能ESG数据的可信存证、安全共享与动态估值,并对其潜在风险进行评估;在协同治理体系构建层面,提出政府、市场、社会与企业多方联动的治理框架,借助法规约束、标准引导与企业内控共同筑牢信任基础。
ESG数据已不再是企业社会责任的口号,而是影响企业融资成本和长期价值的核心变量。其核心的经济意义在于将可持续发展内化为企业运营的基石,并通过多重机制重塑资本市场对企业风险的评估逻辑。
二、ESG数据资产化的风险与治理
ESG数据资产化在释放价值的同时,也面临多维度风险,这些风险主要由四大类挑战构成,需通过多层次治理实现“安全与发展”的动态平衡。
第一类是数据质量风险,这也是最常遇到的核心问题,比如企业“漂绿”造假、数据不准,以及低价值密度数据;第二类是技术安全风险,比如算法偏见、系统脆弱、用户隐私泄露,会直接威胁到系统和数据安全;第三类是合规法律风险,比如数据产权争议、知识产权纠纷、数据处理或跨境流动不符合相关法律法规要求等;第四类是市场应用风险,比如信息不对称、估值模型失效,最后可能造成资源浪费、错配等问题。
《白皮书》提出多层次治理框架:国家层面设跨部门数据治理委员会、完善法规;行业层面定统一标准、建自律机制;企业层面设首席数据官、强化内控。同时,依托监管科技实现动态监测,通过智能化监测识别“漂绿”行为并及时预警,保障市场健康运行。
三、《白皮书》的发布意义
《白皮书》兼具理论前瞻性与实践指导性。在理论层面,其融合金融安全、数字经济、绿色发展及法律等多学科视角,构建了基于中国“双碳”实践、具备全球视野的ESG数据资产化分析框架;同时系统梳理了ESG数据资产化的风险评估体系和治理构建路径,为市场规范运行提供坚实保障。在实践层面,其为企业提供了一份清晰的ESG数据资产化操作指南,涵盖数据采集、处理、治理全流程,并引入“ESG数据质押融资”等创新模式,为企业对接绿色金融资源提供新渠道;同时提出构建监管科技体系及国家级数据治理协调机制的建议,助力监管政策落地与风险防控。
《白皮书》的发布,为ESG数据资产化从理论探索阶段迈向实践落地提供了重要参考。它不仅完善了国内ESG数据价值转化领域的系统性研究,同时也为政府、企业、金融机构提供了兼具理论性与实操性的行动指南。
(文末附全文下载方式)




















关注公众号回复【数据资产】即可在线下载《ESG数据资产化:风险与治理白皮书(2025)》
实操指南下载

由陈阳老师根据公开信息搜集整理并汇总了300+部数据行业实操指南、白皮书及政策汇编,其中内容涵盖:数据要素、数据资产入表、可信数据空间、高质量数据集、公共数据授权运营、数据标注、人工智能、政务数据、数据合规、RWA、数据标准、数据资产评估、数据资产化…等相关内容一并免费分享给大家供大家学习参考,希望能够对您有所帮助!(持续更新、敬请关注)
1、扫描下方"二维码",在线领取电子版实操文件包。
2、关注公众号“数据资产管理大讲堂”回复【数据资产】即可在线下载数据资产入表实操文件包!
注:上述文件均为公开文件,仅供大家进行学习参考,版权均归原作者所有!
说明:
1.如需转载我方原创文章还请联系我们开通转载白名单,并标注作者及出处。
2.本号转载的文章与讯息均来源于公开渠道或经授权许可,仅做分享不代表[数据资产管理大讲堂]观点。
3.文中使用的图片来源于网络,文章、图片版权均归原作者所有,若有侵权敬请联系删除。





