手机版
二维码
购物车
(
0
)
供应
求购
公司
团购
展会
资讯
招商
品牌
人才
知道
专题
图库
视频
下载
商圈
推广
热搜:
采购方式
甲带
滤芯
气动隔膜泵
减速机
减速机型号
履带
带式称重给煤机
链式给煤机
无级变速机
首页
供应
求购
公司
团购
展会
资讯
招商
品牌
人才
知道
专题
图库
视频
下载
商圈
首页
>
资讯
>
社会热点
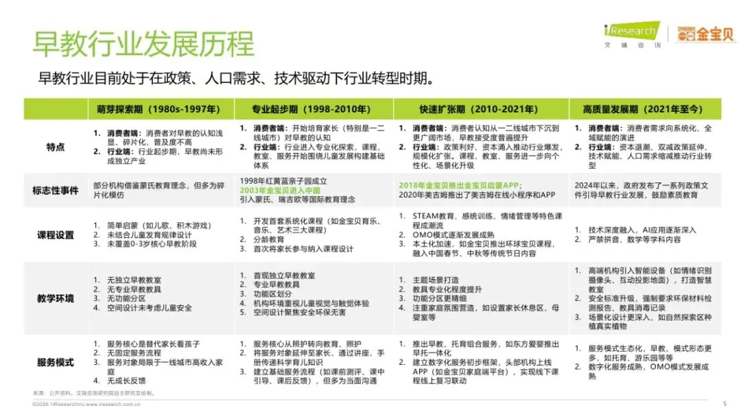
艾瑞咨询&金宝贝:2025年中国早教行业白皮书
日期:2026-01-24 10:14:03 来源:网络整理 作者:本站编辑
评论:0
艾瑞咨询&金宝贝:2025年中国早教行业白皮书
(下载
报告
,请
点击“
报告下载
”菜单。)
报告
及更多报告
,点击“
报告下载
”菜单免费获取;
或扫码加入数局知识星球获取更好服务:
打赏
更多
>
同类资讯
• 五重路径 + 四轮驱动:退市企业重
0
条
相关评论
推荐图文
推荐资讯
点击排行
0
1
2019年中国品牌电商服务行业研究报告
0
2
绩效管理 | 新型研发机构绩效评价的研究与思考
0
3
2017中国健身行业大数据报告
0
4
《人工智能大模型产业创新价值研究报告》 | 大模型之家
0
5
我国首个主营抽水蓄能上市公司ESG报告出炉
0
6
2020 年中国新经济趋势洞察报告 | 36氪研究
0
7
公司召开ESG报告编制启动暨专题培训会
0
8
茶饮料行业市场商机洞察分析报告2024版
0
9
学会如何给AI公司估值:2025年AIGC估值体系重构与投资策略前瞻
网站首页
|
关于我们
|
联系方式
|
使用协议
|
版权隐私
|
网站地图
|
排名推广
|
广告服务
|
积分换礼
|
网站留言
|
RSS订阅
|
违规举报
|
皖ICP备20008326号-18
(c)2008-2022 免费发布网 All Rights Reserved