据8月17日的《新建文山至蒙自铁路文山站设计项目招标公告》:
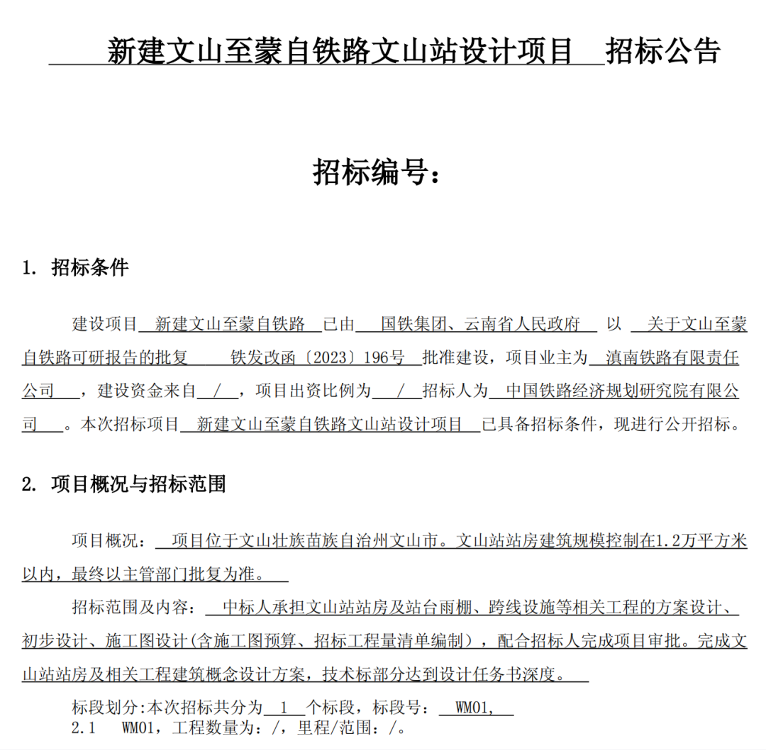
项目概况:项目位于文山壮族苗族自治州文山市。文山站站房建筑规模控制在1.2万平方米以内,最终以主管部门批复为准。
招标范围及内容:中标人承担文山站站房及站台雨棚、跨线设施等相关工程的方案设计、初步设计、施工图设计(含施工图预算、招标工程量清单编制),配合招标人完成项目审批。完成文山站站房及相关工程建筑概念设计方案,技术标部分达到设计任务书深度。

根据相关资料:文山至蒙自铁路项目位于云南省文山州、红河州境内,起于文山州文山市文山站,经文山州文山市、红河州蒙自市和屏边苗族自治县,正线终点接玉河铁路既有蒙自站,出站后利用既有玉河线增建二线至弥蒙铁路红河站。
线路全长115.966km,其中新建正线101.954km,改建玉河线1.52km,新建玉河线绕行段2.324km,玉河铁路增二线8.393km,改建玉河铁路接轨红河站高速场1.775km。
全线设置桥梁21.175km/47座、隧道54.488km/32座,新建正线桥隧比74.09%。
全线共设车站7座,其中新建车站5座,利用既有站2座。其中文山站规划设在蒙文砚高速文山东收费站南侧。
招标信息来源:北京市工程建设招标投标交易系统


