
近日,中国信息通信研究院(简称“中国信通院”)信息化与工业化融合研究所发布了《“十五五”时期工业领域重点投资方向研究报告(2025年)》。
完整报告下载方式见文末!
报告系统回顾分析我国工业投资取得的成效和存在的问题,立足“十五五”时期新形势新要求,提出“把握四个转变、用好三个策略、盯紧四类投资”的投资思路。通过定量与定性结合的方法,分类识别出工业领域重点投资方向,提出对策建议,旨在为扩大有效投资、加快构建现代化产业体系提供决策参考。
一、研究背景与总体思路
“十五五”时期是我国新型工业化深入推进的关键阶段,工业投资需适应新一轮科技革命、全球产业链重构等新形势,以推进新型工业化重点任务为导向,保持投资合理增长、提升投资效益。
投资总体思路:
四个转变:从扩内需为主转向供需双侧发力;从重投资轻消费转向投资消费良性循环;从物质资本为主转向物质与人力资本并重;从依赖政策推动转向政府带动、市场主导。
三个策略:投转型、投增量、投攻坚。
四个落点:传统产业转型升级、新兴产业价值释放、未来产业前瞻布局、薄弱环节供给优化。
二、工业投资主要成效
支撑工业经济稳增长:制造业投资对冲房地产下行压力,2021—2024年增速保持较高水平。
推动产业结构优化升级:高技术制造业投资增速高于整体,带动产业结构向技术密集型升级。
调整优化供需关系:有效投资推动供需匹配,促进产业链协同与产能利用率提升。
三、当前工业投资突出问题
企业投资意愿与能力受制约:市场需求不足、盈利下滑、外部不确定性影响投资决策。
投资结构仍需优化:存量投资偏重扩张而非升级,新兴产业投资增速放缓。
投资效率下降:规模扩张未伴随技术与管理同步提升,结构性矛盾突出。
四、“十五五”时期重点投资方向
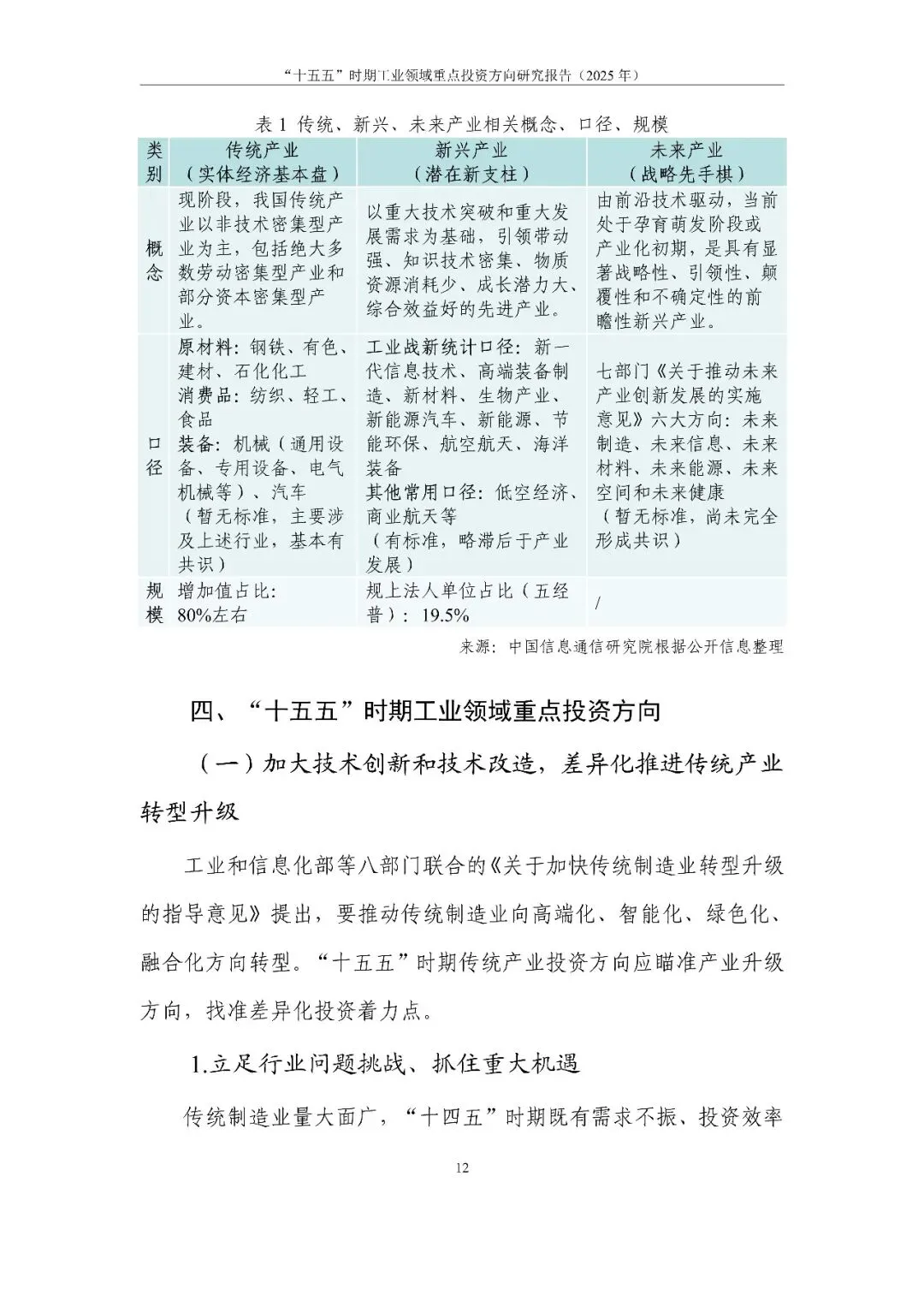
(一)传统产业转型升级
方向:高端化、智能化、绿色化、融合化。
重点行业:
原材料制造业(钢铁、建材、石化、有色):加强技术创新与绿色改造。
装备制造业:加大设备更新与技术改造,突破关键核心技术。
消费品制造业:适应消费升级,提升研发与智能化水平。
(二)新兴产业价值释放
方向:加快技术攻关与产业化应用,打造新兴支柱产业。
重点领域:新一代信息技术、高端装备、新材料、生物产业、新能源等。
问题:技术价值较高但市场应用不足,需加强产业生态建设。
(三)未来产业前瞻布局
方向:瞄准颠覆性技术创新,贯通“技术—产业”全周期。
重点领域:人工智能、量子技术、下一代通信、先进材料、清洁能源等。
机制建设:建立颠覆性技术识别机制与全周期投资体系。
(四)薄弱环节供给优化
方向:加强中间品等领域投资,提升产业链自主可控能力。
重点:新材料、生物技术、节能环保等战略性新兴产业中对外依赖度高的环节。
五、政策建议
构建投资方向动态识别机制:建立“技术—经济—安全”三维评估体:
未来产业:政府主导,加强基础研究与公共平台建设。
新兴产业:政府与市场协同,推动共性技术研发与产业化。
传统产业:市场主导、政府引导,通过标准与政策激励转型升级。
创新财政金融政策协同体系:
基础研究阶段:加大财政投入,设立长期科研基金。
成果转化阶段:建设共性技术平台,设立转化引导基金。
产业发展阶段:落实首台套政策,撬动社会资本参与。



































上述资料已上传『制造前沿』知识星球
扫描下方二维码
成为会员
搜索关键词『十五五』
可快速查找下载
更多数字化转型、智能制造、人工智能、人形机器人、低空经济等重点行业最新进展和研究报告仅发布在知识星球上,请扫码下载。



2024全年资料下载
点击下图

推荐” 和 “
” 
素材来源:中国信通院,文字内容由『制造前沿』编辑。本公众号所载文章为本公众号原创或根据网络搜索下载编辑整理,文章版权归原作者所有,仅供读者学习、参考,禁止用于商业用途。因转载众多,无法找到真正来源,如标错来源,或因文中所使用的图片、文字、链接等如有侵权,请联系我们删除,谢谢!


