
《中国低空文旅产业发展研究报告》由文化科技创新服务联盟编制,是国内低空文旅领域首份权威系统性研究成果。 于2025年12月26日,在粤港澳大湾区低空经济高质量发展大会平行专题会上发布,立足低空经济国家战略背景
本报告立足于低空经济纳入国家战略的宏观背景,旨在对中国低空文旅产业的运行逻辑、市场痛点与演进路径进行系统性重构与研判,为产业高质量发展提供理论支撑与实践指南,助力低空文旅成为培育新型消费、服务扩大内需战略的重要支点。
【报告关键内容】:
产业现状与矛盾:分析产业从单一观光向多元综合消费生态演变态势,点明“上天难、落地难、赚钱难”结构性问题。
核心研究成果:填补低空文旅领域系统性研究空白,构建专属分析评价体系,为政府及行业参与者提供决策参考。
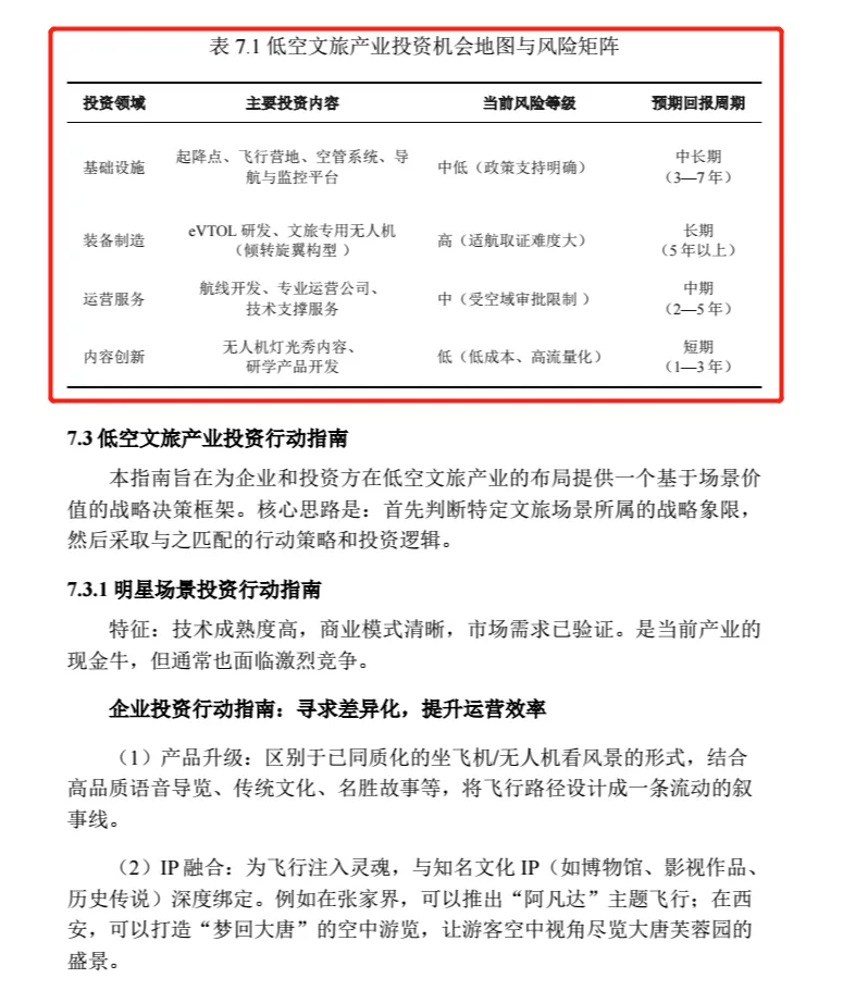
产业链与场景:解构产业链价值,明确场景集成与运营为核心;剖析典型案例,评价六大主流应用场景。
发展路径与目标:提出构建低空文旅创新联合体,推动产业标准共建与协同,助力产业从高端小众向大众化消费转型,服务扩大内需战略。
以下为报告全部内容







































































































报告来源:文化科技创新服务联盟
低空市场 | 2025年12月政府公共类招投标市场回顾与分析
低空市场 | 面向“低空农业、文旅景区“场景,开展对外投资活动公告
政策汇编 | 民航局发布《空中游览市场管理暂行办法》10月1日生效?
【免责声明】本文仅传递行业资讯,不构成投资或项目建议,请做好风险评估。如有误差,欢迎指正;如涉及侵权,请联系作者删除

咨询服务:商业培训 | 项目咨询 |方案定制 | 空域审批
租赁服务:eVTOL | 飞手外包 | 工业无人机 | 飞天表演
保险定制:三者险 | 机身险 | 科研试飞 | CAAC考试险
营销服务:品牌传播| 活动推广 | 新品发布 | 软文营销
投融对接:农事中心 | 文旅景区 | 医疗配送


