
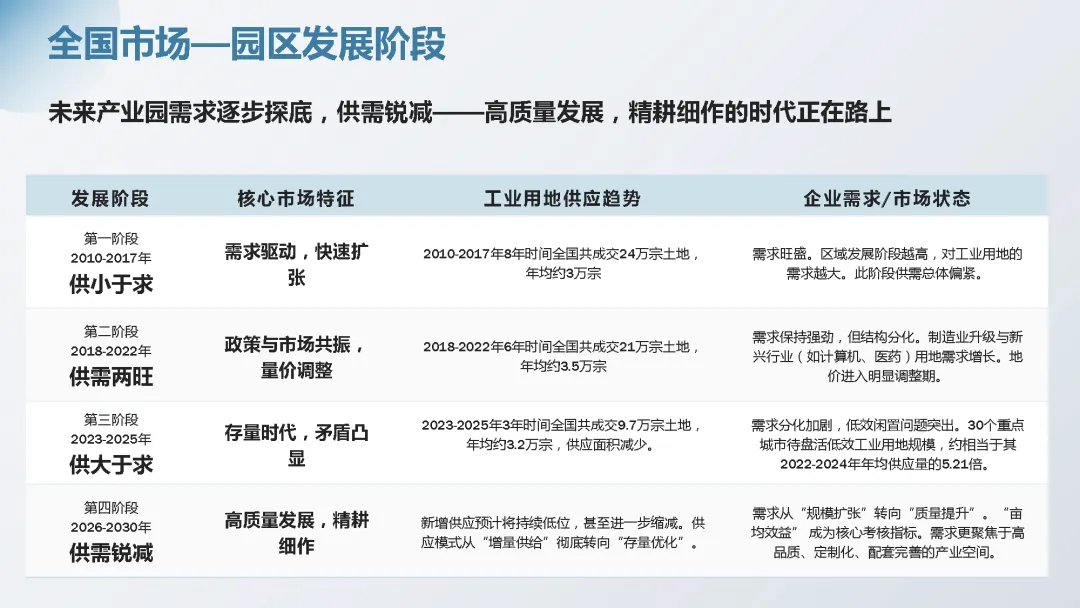
2025年,中国产业地产正经历一场前所未有的“压力测试”:全国园区空置率突破30%警戒线,平均租金三年累计下降24%,部分城市甚至出现“零租金”恶性竞争。在供需严重错配、企业扩产意愿疲软的背景下,行业从“规模扩张”正式进入“存量优化”时代。
然而,危机之中亦藏转机。国家政策强势引导园区从“地产开发”转向“产业运营”,REITs市场分化加剧,一线城市资产韧性凸显,专业化、数字化、生态化成为破局关键。本报告基于全国产业园区的真实数据,深入剖析市场结构、政策走向与资产表现,揭示行业从“拼地价”到“拼服务”、从“招商”到“育商”的根本性转变。
无论你是园区投资者、运营商,还是政府决策者,这份报告都将为你提供:
【关键趋势】:工业用地价格逆势上涨25%,但成交量连续三年下滑,背后逻辑何在?
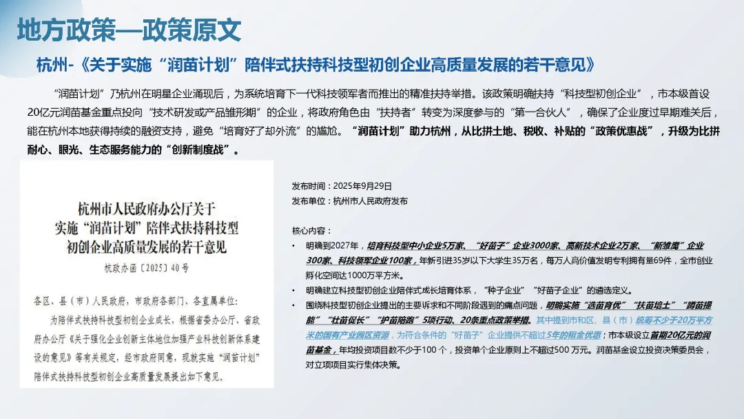
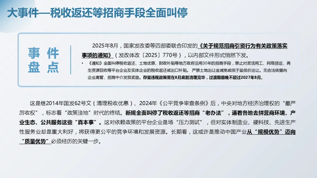
【政策解码】:税收返还叫停、REITs扩围、M0用地新政…如何影响资产价值与运营模式?
【生存法则】:在“冰火两重天”的市场中,哪些园区仍能保持95%以上出租率?
行业洗牌已至,未来属于那些真正懂产业、会运营、能赋能的参与者。接下来的内容,将带你看清背后逻辑、把握先机!
如您需报告源文件,欢迎关注公众号,并后台留言“产业地产年报”,我们将第一时间免费为您发送,以下为部分概要内容节选:
▼























▼


了解更多产商载体项目信息、内部合作信息
让专业变现,让资源生金!

END



