中国信息通信研究院最新发布的《智能工厂发展报告(2025年)》,报告系统梳理智能工厂发展的总体趋势、行业实践、区域路径与系统要素。
报告揭示了我国智能制造的新图景:全国已建成超过35000家基础级智能工厂、8000余家先进级、500余家卓越级,并培育了15家领航级智能工厂。
智能工厂建设已初具规模,关键技术水平步入世界先进行列。
工厂不再只是生产车间,而是正在进化为具备分析、预测与优化能力的智能化系统。
完整报告下载方式见文末!
01 布局,四级梯度体系全面成型
智能工厂发展已形成清晰的梯度路径。
工业和信息化部、国家发展改革委、财政部等六部门联合实施的智能工厂梯度培育行动,建立了基础级、先进级、卓越级、领航级四个层级的发展体系。
截至2025年,我国已培育15家领航级智能工厂培育对象,建成500余家卓越级、8000余家先进级、3.5万余家基础级智能工厂,覆盖超过90%的制造业行业大类。

基础级和先进级智能工厂作为地方推进智能制造的重要支点,重点引导广大企业普及应用智能制造装备、工业软件与系统解决方案。
卓越级和领航级则聚焦前瞻布局,推动人工智能、数字孪生等新技术深度应用,探索未来制造模式。
梯度培育体系使不同发展水平的企业都能找到适合自己的转型路径,从“补齐短板”到“前沿探索”形成有机衔接。
智能工厂建设正从试点示范走向行业普及,逐步构建起重点覆盖、梯次衔接、协同推进的发展体系。
02 演进,五大方向重塑制造逻辑
报告指出,智能工厂正向规模化建设与前沿探索纵深推进,其演进呈现五大核心方向。

工厂建设内涵正从物理实体向虚实融合孪生工厂演进。 数字孪生应用范围从局部单元向工厂全要素全流程延伸,应用能力从可视化向动态风险预警深化。
研发设计范式正从依赖经验转向数据+模型驱动。 以模型为核心的系统工程贯穿产品设计、工艺设计与仿真验证全过程,实现跨专业、跨组织的设计协同与知识复用。
生产作业能力正从局部有限柔性向全域可重构柔性演进。 产线通过功能单元化设计与标准化接口,可根据订单需求快速重组,支撑小批量多品种的柔性生产。
生产管理方式正从局部静态调度走向全要素动态优化。 AI驱动需求预测与多方案模拟,增强计划的鲁棒性与抗风险能力。
运营管理正从数据辅助决策走向智能决策主动服务。 经营决策从提供分析结果向自动执行决策演进,通过RPA与智能体技术实现异常自动识别与处置。
03 行业,差异化实践落地生根
各行业根据自身特点,形成了差异化的智能工厂建设路径。
原材料行业以全局优化为核心,紧密围绕“安稳长满优”(安全、稳定、长周期、满负荷、优化运行)等核心需求展开。



装备制造行业从生产制造向制造+服务转型,在巩固生产核心环节能力的基础上,持续向研发设计和服务增值两端延伸,构建全新价值链生态。



消费品行业以质量管控与敏捷响应为重点,持续推进供应链敏捷响应、全流程质量管控与柔性化生产能力的系统提升。



电子信息行业以技术创新为驱动,构建高精度快响应体系,重点聚焦于产品品质提升、生产效率优化与供应链韧性强化的系统能力构建。



04 区域,东部引领多极协同格局
我国智能工厂建设全面推进,已实现全国31个省(区、市)全覆盖。各地区立足自身产业基础与发展阶段,探索多元化推进路径。

环渤海地区突出央企与龙头企业带动作用。 北京凭借高端产业引领与多元主体共建,在智能制造领域形成独特优势;山东依托雄厚的工业基础设施,全域推进智能升级。


长三角地区政策引领与开放创新并举。 江苏卓越级智能工厂数量领跑全国,全省累计建成67家;浙江以民营经济为引领,构建显著的梯队建设格局;上海凭借鲜明产业特色打造多元主体优势。



中部地区立足区域产业基础,推动转型与培育双向发力。 湖南依托国家级产业集群,形成装备制造主导、民企活跃的智造格局;湖北通过系统实施试点示范工程,体现制造业转型升级的显著成效。


珠三角地区凸显外向型经济特征。 广东智能工厂建设呈现显著的外向型经济特征,形成了“外资引领、民企主导、央企支撑”的多元动力结构。

成渝地区双核联动软硬结合。 四川形成了以电子信息产业为亮点、多层次企业协同推进的发展格局;重庆以装备制造业为引擎,大型民央企双轮驱动,建设成效快速提升。


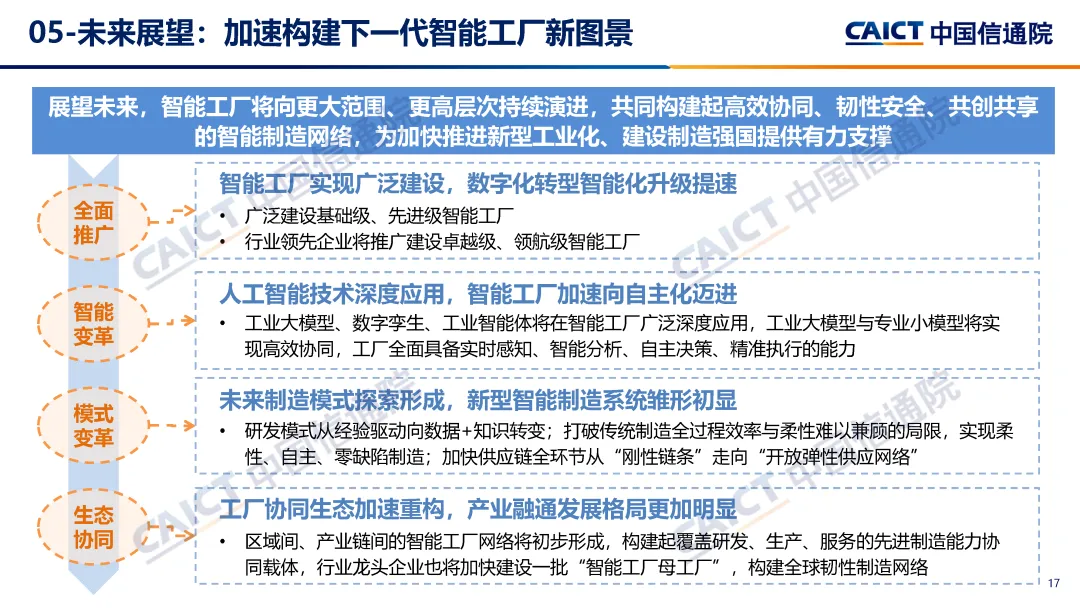
05 未来,迈向自主制造新图景
展望未来,智能工厂将向更大范围、更高层次持续演进。
人工智能将融入每一个制造环节,实现全流程的智能协同与自主决策;工厂将从一个执行指令的封闭系统,演变为一个能够自学习、自适应、自优化的自主智能体;单个的智能工厂将融入整个智能制造网络,通过数据与价值的无缝流动,与上下游伙伴共同构建起高效协同、韧性安全、共创共享的产业新生态。

报告预测,未来五年,在政策引导和市场需求双轮驱动下,智能工厂建设将全面开花,成为企业推进两化融合的主战场。
工业大模型、数字孪生、工业智能体等新技术将在智能工厂广泛深度应用,推动工厂自主能力全面提升。

智能工厂研发、生产、管理、服务全链条数据将实现可信流通和无缝衔接,数据驱动的敏捷研发、智能排产、预测性维护等成为标配。
推动产品研发周期缩短20%,设备综合效率提升至80%以上。
随着人工智能等技术应用的深入,智能工厂创新范式、生产方式和管理模式将全方位变革,新型体系架构正孕育而生。
未来制造模式的变革,也将推动制造系统由传统金字塔式的多层级架构向新型的扁平架构演进,从而满足全业务环节高效集成、复杂工况智能分析和制造系统灵活配置的需求。

智能工厂有望从单厂建设走向“平台+集群”协同,成为科技创新和产业创新融合的枢纽。


























































































来源:中国信通院/制造前沿














左右滑动查看更多
▲将我们设为「星标★」才能第一时间收到推送哦


