点击蓝字 关注我们
ENTERPRISE
本文课件分享
? 文件名称:危险化学品事故控制与处理
? 获取方式:文章底部留言/私信
? 小贴士:课件含危险化学品的定义和分类及其危害、事故的控制、防护措施、处理方法等相关知识
—— 新闻资讯报道 ——
1月19日,周口市应急管理局公布了《周口项城红旗生物科技有限公司较大爆炸事故调查报告》。
2025年3月20日,河南周口项城市周口红旗生物科技有限公司发生一起爆炸事故,造成6人死亡、3人受伤,直接经济损失1383万元。

经调查认定,该起爆炸事故是一起因企业违法出租、非法生产,地方党委政府及其相关部门和单位履职不到位导致的生产安全责任事故。

事故分析
事故发生经过
2025年3月20日11时9分许,周口红旗生物厂区公共系统车间(北部西侧)6#脱溶釜蒸馏脱溶后,长时间加热导致釜内超温致使该釜发生爆炸,并引爆车间钢平台楼梯下储存的约800-900kg叠氮化合物,造成车间内当班人员5人死亡、1人受伤;房顶维修人员3人受伤,其中1人经抢救无效死亡。事故共造成6人死亡、3人受伤。

红旗生物车间设施布局
事故原因
直接原因
调查认定事故直接原因是:事发车间6#脱溶釜长时间加热导致釜内叠氮化合物超温分解爆炸,引发车间钢平台楼梯下违规堆积的800-900kg叠氮化合物殉爆,造成生产车间操作人员伤亡,爆炸冲击波导致维修房顶人员坠落、伤亡。
1.涉事装置工艺技术不成熟,实验室试验后,未经中试、工业化放大和设计单位设计,直接工业化生产。
2.选择的重氮转移剂叠氮化合物安全风险等级高。
3.叠氮化合物脱溶加热工艺不合理,采用蒸汽加热夹套内的水,温度偏高时不易移出热量,且脱溶釜无高温报警联锁设施。
4.劳动组织方式不合理,当班人员连续工作16个小时,处于极度疲劳状态,不能及时、准确检测、监视、操作。
5.车间钢平台楼梯下违规堆放大量叠氮化合物。
处理建议
周口红旗生物法定代表人栾某、周口红旗生物实际控制人栾某婷等12人涉嫌重大责任事故罪,已被司法机关采取强制措施。
纪检监察部门依规依纪依法对事故中存在失职失责问题的项城市委、市政府等5家单位及项城市农业农村局、项城市工业和信息化局、项城市应急管理局、周口市生态环境局项城分局等部门31名党员及公职人员进行了严肃问责。
项城市委、市政府和周口市农业农村局、周口市生态环境局分别向周口市委、市政府作出深刻检查。
化工企业生产环节复杂
危化品存储、反应过程风险高
安全管理稍有疏漏
极易引发重大人员伤亡
化工和危化品企业应如何筑牢安全防线?
↓↓↓
一、 严格工艺纪律,杜绝超温超压
许多化工反应(特别是涉及叠氮化合物等敏感化学物质的反应)对温度、压力等工艺参数要求极其严格。超温超压是引发化学品分解、爆炸的主要原因之一。
严格遵守操作规程:操作人员必须经过专业培训,熟悉工艺流程和操作要点,严格按照操作规程进行生产,严禁擅自更改工艺参数。
完善温控系统:确保反应釜、脱溶釜等关键设备的温度、压力监测仪表灵敏可靠,并设置超温超压报警和自动联锁停车装置。
加强巡检:密切关注设备运行状况和工艺参数变化,发现异常立即停止操作,查明原因并妥善处理,严禁长时间带病运行或无人值守加热
二、 规范危险化学品的储存与管理
危险化学品,尤其是易燃易爆、剧毒及强氧化性化学品,必须储存在专用的、符合安全标准的仓库内,严禁在生产车间、非指定区域违规堆放。
专库专用:危险化学品应储存在阴凉、通风、干燥的专用仓库,仓库应符合国家标准规范,具备相应的防火、防爆、防雷、防静电等设施
分类存放:根据危险化学品的危险特性进行分类、分项存放,严禁禁忌物混存。叠氮化合物等对撞击、摩擦、热敏感的物质,更应格外小心。
控制储存量:严格按照设计规范和实际需求控制危险化学品的储存量,避免超量储存,尤其不应在生产作业现场大量堆积。
禁止违规堆放:严禁在车间通道、楼梯下、设备周围等非储存区域堆放任何危险化学品或杂物,保持消防通道畅通。
三、 严禁违法出租与非法生产
企业必须严格遵守国家法律法规,合法合规取得相关生产许可,严禁将生产经营场所、设备出租给不具备安全生产条件的单位或个人,严禁超范围、非法从事生产活动。
落实主体责任:企业主要负责人是安全生产第一责任人,必须切实履行安全生产职责,确保安全投入、安全管理、安全培训等措施到位。
合法合规经营:所有生产经营活动必须在法律允许的范围内进行,不得未批先建、非法生产或出租资质。
加强承包商管理:若涉及外包或出租,必须严格审查承包方的安全生产资质和条件,签订安全生产管理协议,明确各自的安全职责,并对承包方的安全生产工作统一协调、管理。
四、 加强隐患排查与应急救援能力
隐患就是事故。建立健全隐患排查治理机制,提高应急救援能力,是预防和减少事故损失的重要保障。
定期排查:定期组织开展全面的安全生产隐患排查,对发现的隐患要建立台账,明确整改责任人、整改时限和整改措施,确保隐患及时消除。
应急预案:制定完善的、针对性强的事故应急预案,配备必要的应急救援器材和设备。
应急演练:定期组织员工进行应急演练,提高员工的事故防范意识、自救互救能力和应急处置能力,确保在事故发生时能够迅速、有效地进行处置。
五、 提升员工安全意识与技能
员工是安全生产的第一道防线,其安全意识和操作技能直接关系到生产安全。
三级教育:严格执行厂级、车间级、班组级三级安全教育培训制度,确保员工具备必要的安全生产知识,熟悉有关的安全生产规章制度和安全操作规程。
技能培训:加强岗位技能培训,使员工熟练掌握本岗位的操作技能和应急处置方法。
安全文化:营造“人人讲安全、事事为安全、时时想安全、处处要安全”的良好安全文化氛围,鼓励员工主动参与安全管理。
二、强化工艺安全管理,防范反应失控
开展反应风险评估:在生产前,必须对化学反应的热力学和动力学特性进行评估,明确反应的热效应和潜在危险,确定安全操作条件。
严格控制工艺参数:操作人员应严格执行操作规程,精准控制温度、压力、投料速度和搅拌速率等参数,防止因超温、超压或加料过快引发事故。
设置自动化联锁系统:对于涉及重点监管危险化工工艺的装置,应安装自动化控制系统和安全仪表系统(SIS),实现异常情况的自动紧急切断、紧急冷却和泄压,避免人工操作失误。
三、加强危险化学品存储与废弃管理
化工企业的原材料、中间产品和废弃物均具有危险性,需分类管理。
分类分区存放:严格根据化学品的性质进行分区、分类储存,防止禁忌物接触引发反应。严禁超量存储或违规混存。
关注中间产物风险:像IBX这类中间产物往往具有不稳定性,必须对其进行风险辨识,并制定专门的存储条件和安全管控措施。
规范处置废弃物:实验废液和生产废料应按照规定分类收集,并交由有资质的单位进行无害化处理,严禁随意倾倒或堆放。
四、落实企业主体责任,消除管理漏洞
全员安全生产责任制:明确从主要负责人到一线员工安全生产职责,确保安全责任落实到人
隐患排查治理:建立风险分级管控和隐患排查治理双重预防机制。定期开展安全检查,对发现的隐患要建立台账,并限期整改闭环。
安全教育培训:针对岗位涉及的化学品特性和工艺风险,对员工进行定期培训,确保员工熟悉化学品安全技术说明书(MSDS),掌握安全操作技能和应急处置知识。
五、 提升应急处置能力
有效的应急处置能够减少事故造成的人员伤亡和财产损失。
完善应急预案:结合企业实际生产工艺和化学品特性,制定针对性的生产安全事故应急预案
定期组织演练:定期开展全要素的应急救援演练,特别是针对泄漏、火灾、爆炸等事故的初期处置,检验预案的可行性和人员的应急反应能力。
保障设施完好:确保厂区内的消防设施、应急喷淋洗眼器、报警装置等完好有效,并保证疏散通道和安全出口畅通。
安
全
口
诀
合法合规是前提,工艺技术要论证。风险辨识全方位,特殊操作严规程。安全设施配齐全,培训教育不走过。事故发生后上报,谎报瞒报法难容。
课件分享
化工生产安全需构建“全员参与、全流程管控、全方位保障”体系,从工艺设计、设备运维到人员管理层层把关,才能从根本上防范事故发生。
为助力全员落实消防安全要求,我们准备了这份《危险化学品事故控制与处理》课件。只需在文章底部留言/私信,即可免费领取这份课件。

危险化学品事故与处理

危险化学品事故与处理目录

危险化学品的定义和分类及其危害

危险化学品的特征


危险化学品的定义和分类及其危害

危险化学品的定义和分类及其危害




危险化学品的定义和分类及其危害

氧化剂和有机过氧化物







危险化学品的定义和分类及其危害

危险化学品的标识

化学品安全技术-危险性概述

化学品安全技术-泄漏应急处理


危险化学品中毒、污染事故的预防控制措施

危险化学品火灾爆炸事故的预防



危险化学品的运输安全


危险化学品的储存安全

酸碱烧伤的应急处理方法

中毒处置方案


烧伤的应急处理方法

紧急止血法


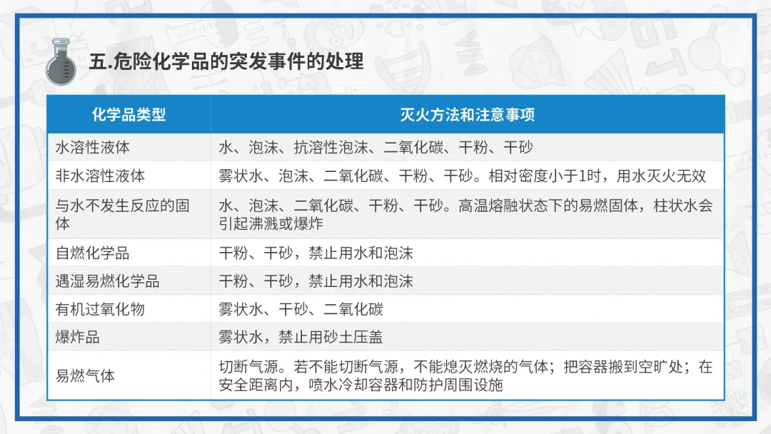
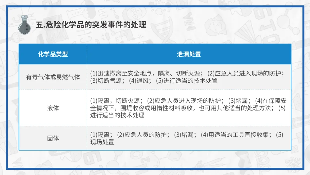
危险化学品的突发事件的处理
以上是课件的节选,PPT课件免费分享·留言/私信我们领
资料源于网络,如有侵权,请联系删除
免责声明:本公众号分享的内容旨在提供信息参考。我们提醒读者需结合自身情况独立判断,自主决策并承担全部风险。本公众号不承担因使用本号内容而可能产生的任何损失和责任。
安全培训
安全发展,离不开知识的武装。中安在线深耕安全生产培训领域,继续携手权威专家,以专业力量护航企业安全生产,共筑安全城。持续深化与行业权威专家的紧密合作,精心打磨、系统梳理,转化为一系列专业深入、简单易懂的安全生产培训课件。致力于确保每一份课件都凝聚全新的行业知识和有效的操作方法,为您、为企业、为每一位关注安全生产的朋友,提供值得信赖的课件资源。持续分享安全生产培训课件,敬请关注吧~
想要培训课件的小伙伴,可以私信/留言免费领取~
关注我们,获取更多安全培训干货、
政策解读与实战工具!
本期预告·期待您的收看
中安在线安全生产培训平台、安全教育直播、安全知识分享 戳我看看吧
▼
干货推荐
星标?“中安在线安全教育培训平台”及时接收最新安全资讯

#安全生产培训#安全教育#中安在线#三项岗位#安全生产培训平台
END




扫描二维码,让安全成为一种习惯



