
丨扫上图二维码,加入星球下载5K+资料
丨知识、问答与合作,AI行业必备工具
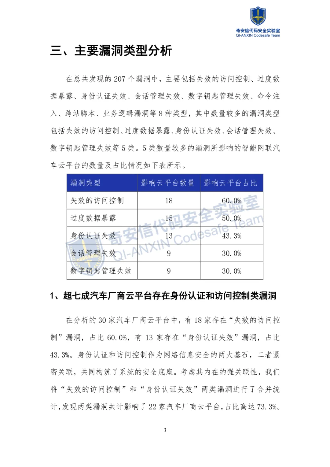
导读:报告对 30 家汽车厂商云平台的漏洞分析显示,行业安全问题极为严峻。漏洞检出率达 93.3%,共发现 207 个漏洞,其中超危和高危漏洞占比 31.9%,76.7% 的云平台存在此类高风险漏洞。漏洞成因多为基础安全缺失,65.2% 的漏洞源于身份未检验、接口未鉴权等低级错误。主要漏洞类型包括身份认证和访问控制类、过度数据暴露、数字钥匙管理失效等,超七成云平台受身份认证和访问控制类漏洞影响。这些漏洞可导致远程解锁、未授权驾驶、敏感信息泄露等严重危害,66.7% 的厂商汽车存在未授权解锁风险,73.3% 的云平台存在敏感信息泄露问题。报告指出行业存在系统性安全缺陷,安全架构设计缺位、编码规范缺失。建议厂商将网络安全上升为战略层面,推行安全开发生命周期,强化软件供应链管控,构建车云协同的主动免疫体系,通过零信任架构、统一密钥管理等措施筑牢安全防线。
来源:互联网






















往期推荐




今日报告分享
免责声明:本平台只做内容的收集及分享,报告版权归原撰写发布机构所有,AI行业社群通过公开合法渠道整理,如涉及侵权,请联系我们删除,客服:e60086;如对报告内容存疑,请与撰写、发布机构联系。

关注公众号获取更多内容


