2025年3月20日11时9分许,河南周口市项城市周口红旗生物科技有限公司发生一起爆炸事故,造成6人死亡、3人受伤,直接经济损失1383万元。
2026年1月19日,周口市应急管理局公布了该起事故的调查报告。
调查认定:该起爆炸事故是一起因企业违法出租、非法生产,地方党委政府及其相关部门和单位履职不到位导致的生产安全责任事故。
一、事故经过
2025年3月20日11时9分许,周口红旗生物厂区公共系统车间(北部西侧)6#脱溶釜蒸馏脱溶后,长时间加热导致釜内超温致使该釜发生爆炸,并引爆车间钢平台楼梯下储存的约800-900kg叠氮化合物,造成车间内当班人员5人死亡、1人受伤;房顶维修人员3人受伤,其中1人经抢救无效死亡。事故共造成6人死亡、3人受伤。
二、事故直接原因
1.涉事装置工艺技术不成熟,实验室试验后,未经中试、工业化放大和设计单位设计,直接工业化生产。
2.选择的重氮转移剂叠氮化合物安全风险等级高。
3.叠氮化合物脱溶加热工艺不合理,采用蒸汽加热夹套内的水,温度偏高时不易移出热量,且脱溶釜无高温报警联锁设施。
4.劳动组织方式不合理,当班人员连续工作16个小时,处于极度疲劳状态,不能及时、准确检测、监视、操作。
5.车间钢平台楼梯下违规堆放大量叠氮化合物。
调查认定事故直接原因是:事发车间6#脱溶釜长时间加热导致釜内叠氮化合物超温分解爆炸,引发车间钢平台楼梯下违规堆积的800-900kg叠氮化合物殉爆,造成生产车间操作人员伤亡,爆炸冲击波导致维修房顶人员坠落、伤亡。

三、事故处理
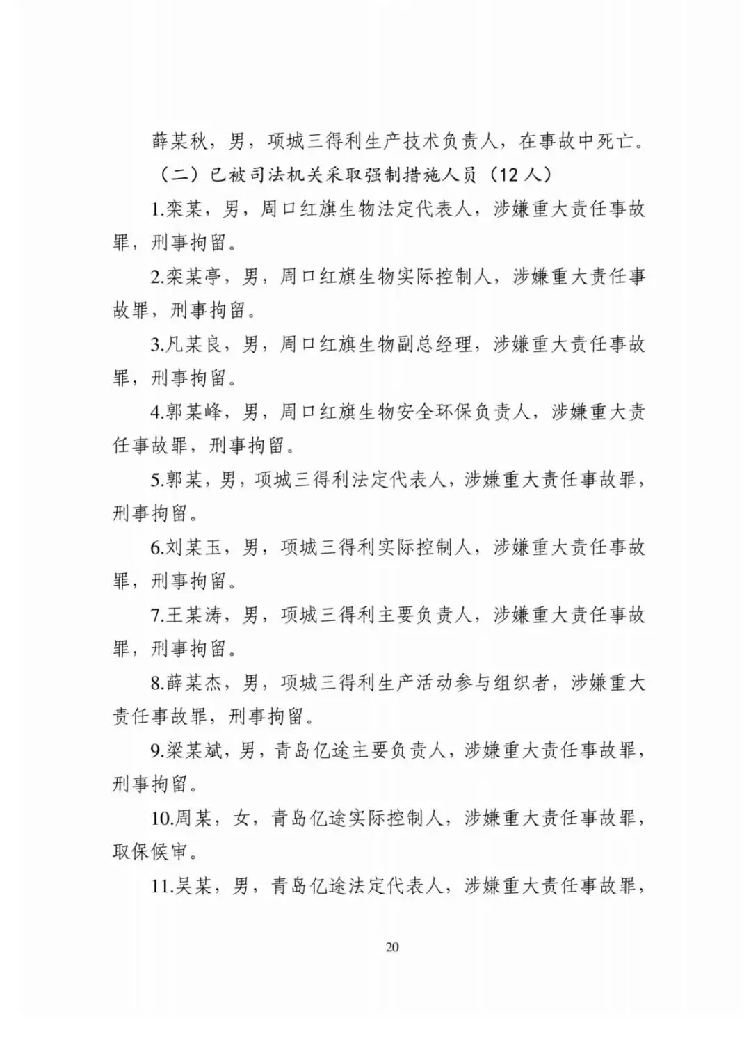
周口红旗生物法定代表人栾某、周口红旗生物实际控制人栾某婷等12人涉嫌重大责任事故罪,已被司法机关采取强制措施。
纪检监察部门依规依纪依法对事故中存在失职失责问题的项城市委、市政府等5家单位及项城市农业农村局、项城市工业和信息化局、项城市应急管理局、周口市生态环境局项城分局等部门31名党员及公职人员进行了严肃问责。
项城市委、市政府和周口市农业农村局、周口市生态环境局分别向周口市委、市政府作出深刻检查。



























