
HUAON
PART ONE
电力载波通信行业概述
电力载波通信(PLC)是指利用现有电力线作为传输媒介,通过载波调制将模拟或数字信号进行数据传输的一种特殊通信技术,其最大特点是在无需额外架设通信线路的情况下实现数据传递,只要有电力线就能组网通信,因此部署成本低、灵活性强,覆盖范围广。PLC技术的发展经历了从早期模拟载波到现代数字载波的演进,近年来在传输速率、可靠性等方面不断提升,并逐步标准化。依托电网现有线路传输数据的优势,PLC已成为智能电网等领域的重要通信手段之一。

HUAON
PART TWO
电力载波通信行业发展背景
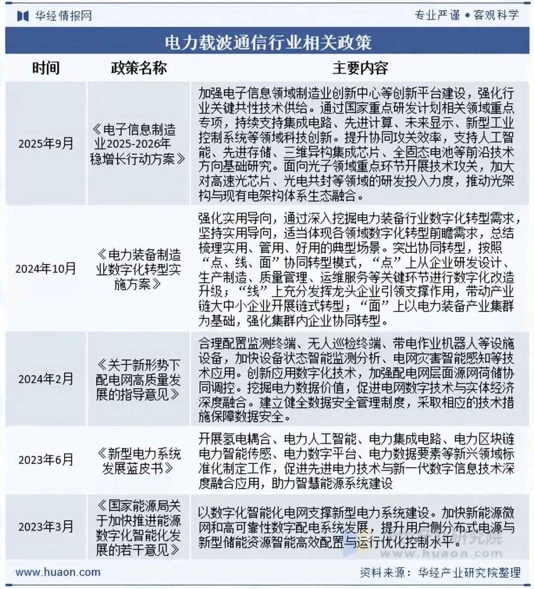
1、政策环境
国家近年来高度重视电力物联网与电力系统智能化建设,先后发布多项战略规划和实施方案,持续为行业技术创新与产业升级提供政策驱动。《现代能源体系规划》《关于推进能源数字化智能化发展的若干意见》《新型电力系统数字技术支撑体系白皮书》等政策文件强调加快信息技术与电力产业的深度融合,推广边缘计算、AI、大数据等新一代信息技术在电力装备和网络中的应用。

2、社会环境
随着信息化、数字化技术的不断进步以及新能源发电的普及,我国智能电网市场规模正持续扩大,并呈现出强劲的增长态势。2024年我国智能电网市场规模约1162.4亿元,近几年(2019年-2024年)年均复合增长率达9.8%。

HUAON
PART THREE
电力载波通信行业产业链
1、产业链结构示意图
电力载波通信产业链上游以芯片研发与核心元器件制造为核心,涵盖电力载波专用芯片、调制解调模块、高频电容、滤波器等关键硬件生产,以及通信协议栈、信号处理算法等软件研发。中游聚焦设备集成与系统解决方案,包括智能电表、集中器、采集器等终端设备制造,以及电网通信网络搭建、数据平台开发等系统集成服务。下游面向智能电网、工业物联网、智能家居、新能源充电桩等领域应用,支撑电力数据实时采集、远程控制、负荷监测等场景,形成“芯片-设备-系统-应用”的全链条协同生态,推动电力行业数字化与智能化升级。

2、产业链下游
在全球电力需求稳定增长的背景下,各国能源体系变革加快,全球智能配用电解决方案和产品采购量随之显著增加,电力系统结构变化带来的新特性以及充电桩等应用场景的扩展也进一步带动了智能电网市场规模加速扩大。作为其中数据收集、监测及交互的基础设施,电力智能计量市场也随之稳步增长。据统计2024年全球智能电表市场规模达到了91.2亿美元,同比增长7.7%。

HUAON
PART FOUR
电力载波通信行业发展现状
1、全球电力线载波通信市场规模
电力载波通信是一种利用电力线作为信息传输媒介,加载经过调制的高频载波信号进行语音或数据传输的通信方式,也是电力系统特有的通信方式,其最大的特点是无需重新布线,可以利用现有电力线实现数据传输,因此在电力系统被广泛使用,目前已成为国内智能电网用电信息采集领域本地通信的最主要方式。面向物联网场景,电力载波通信网络通信效率和信息化水平的提升将助力实现末端设备智能化、设备全联接。据统计2024年全球电力线载波通信市场规模达到了58.1亿美元。

2、我国电力载波通信行业市场规模
从2020年至2025年,我国智能电网市场经历了快速增长后逐步步入平稳阶段。2021年市场规模约为154亿元;2022年市场急剧扩张至241.6亿元,受智能电表换装需求的推动,增长率达到56.8%;2023年和2024年增速有所放缓,市场规模分别为267.7亿元和294.5亿元,增速回落至10%。

相关报告:华经产业研究院发布的《2026-2032年中国电力载波通信行业发展运行现状及投资规划建议报告》
HUAON
PART FIVE
电力载波通信行业竞争格局
1、行业竞争格局
近几年厂商对物联网这一概念的普及,民众对物联网的认知程度不断提高,使得我国物联网市场规模整体呈快速上升的趋势。近几年,随着国内电力线载波通信芯片企业技术水平的不断提高,国内电力线载波通信芯片产品占据了大部分市场份额,行业相关产品的产量持续上涨。

2、重点企业介绍
力合微是一家致力于物联网通信和连接的芯片企业,专注于电力线通信(PLC)技术、集成电路芯片和应用。公司秉持“用自己的芯,做天下事”的理念,围绕物联网及人工智能应用不断推出具有竞争力的各类芯片、产品和解决方案,广泛应用于智能电网、智能家居、光伏新能源、综合能效管理、智能照明、智慧酒店等各种智慧物联应用领域。2025年上半年,力合微实现营业收入1.98亿元,智能电网业务实现营业收入1.77亿元。

HUAON
PART SIX
电力载波通信行业发展趋势
物联网作为新一代信息技术的重要组成部分,被视为是实现数字产业化与推进产业数字化的关键技术底座,在推动数字经济发展、赋能传统产业转型升级等方面发挥了重要作用。近年来,随着新技术加速演进、运营模式不断成熟,行业应用持续创新融合,物联网产业在规模、生态、体系等方面均实现了长足发展,如正在制造业、能源、交通、农业、医疗、零售、物流等行业正发挥着重要作用。当前,在政策与技术的支持下,我国逐步发展成为全球物联网发展最为活跃的地区之一,技术、产品、服务持续创新,有效支撑了各行业对物联网不断细化、深化、实化的应用需求。
华经产业研究院通过对中国电力载波通信行业海量数据的搜集、整理、加工,全面剖析行业总体市场容量、竞争格局、市场供需现状及行业典型企业的产销运营分析,并根据行业发展轨迹及影响因素,对行业未来的发展趋势进行预测。帮助企业了解行业当前发展动向,把握市场机会,做出正确投资决策。更多详细内容,请关注华经产业研究院出版的《2026-2032年中国电力载波通信行业发展运行现状及投资规划建议报告》。
往期推荐 | |
华
经
情
报
网
www.huaon.com
华经情报网隶属于华经产业研究院,专注大中华区产业经济情报及研究,目前主要提供的产品和服务包括传统及新兴行业研究、商业计划书、可行性研究、市场调研、专题报告、定制报告、工业园区大数据、产业链地图等。涵盖文化体育、物流旅游、健康养老、生物医药、能源化工、装备制造、汽车电子、农林牧渔等领域,还深入研究智慧城市、智慧生活、智慧制造、新能源、新材料、新消费、新金融、人工智能、“互联网+”等新兴领域。



