需要下载完整版报告的朋友,可以扫下方优惠券付费成为会员,40000+份报告,随意下载,不受限制,报告涵盖全行业,星球保持每日更新。客服微信:sgcwjc

专业/及时/全面的行研智库
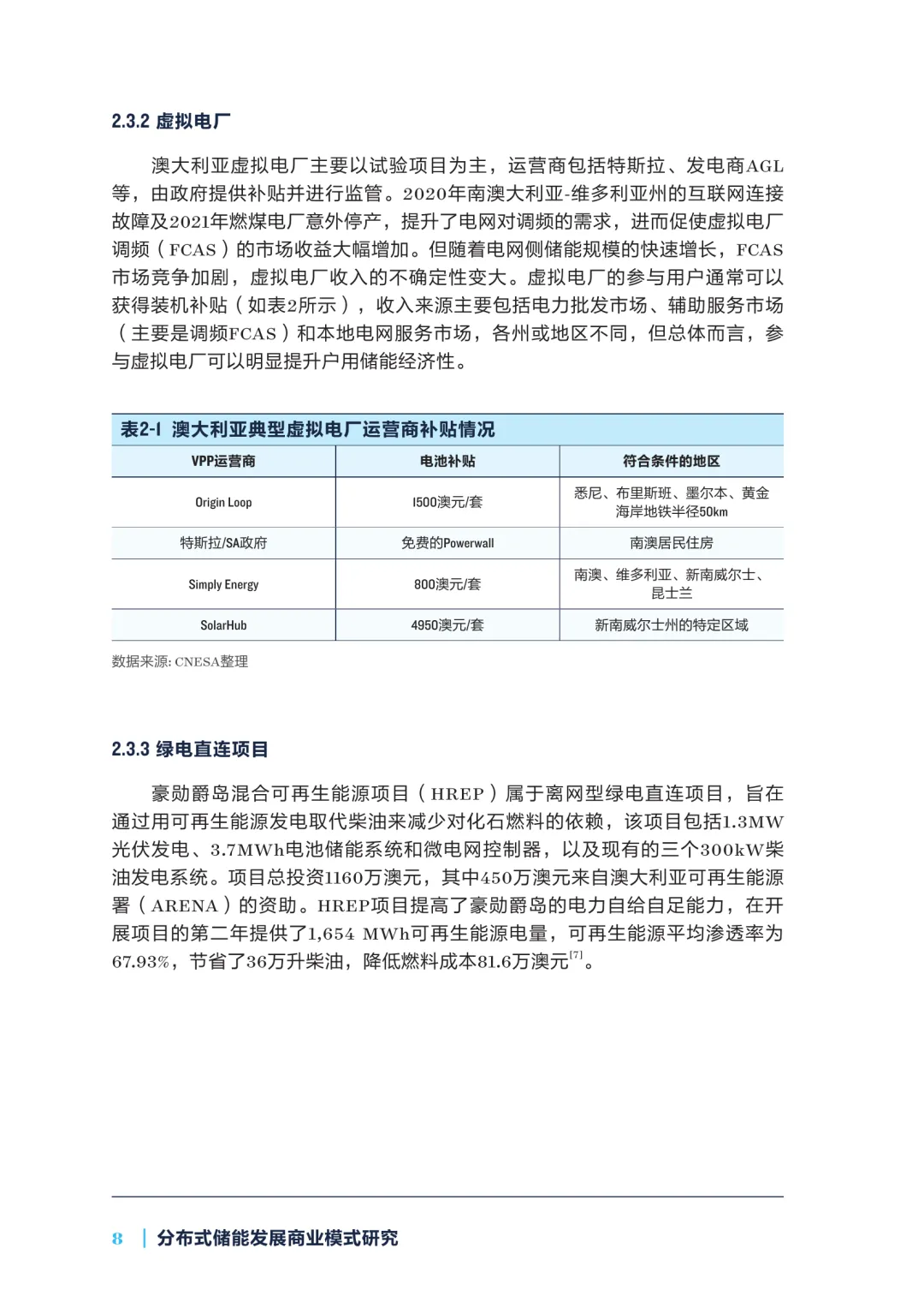
2025年12月发布的简版报告聚焦分布式储能的商业模式发展。随着“双碳”目标的推进,分布式储能作为新型电力系统的重要组成部分,正加速增长。2019年至2025年前三季度,我国分布式储能累计装机量从570兆瓦增至3638兆瓦,主要技术形式为锂离子电池,占比超过92%。应用场景集中于工商业配储,占比达68.7%,江苏、广东、浙江等经济发达地区因峰谷电价差异大,成为装机领先区域。国际经验显示,美国、德国、澳大利亚等国通过财税激励、高电价机制及虚拟电厂参与电力市场等方式推动分布式储能发展,尤其在户用储能方面成效显著。相较之下,国内虽已探索多种商业模式,涵盖工商业储能、光伏配储、绿电直连、台区储能等场景,但在政策支持力度和市场参与深度上仍有提升空间。针对未来发展方向,报告提出分阶段策略:短期内(2025-2027年),应通过扩大峰谷价差、完善需求响应机制、健全安全标准以及提供财政支持,保障项目收益与运行安全;中长期(2028-2030年),则需深化电力市场化改革,建立动态电价机制,探索容量价值,推动分布式储能进入辅助服务与现货市场,并拓展其在绿电、绿证及碳市场中的环境价值,构建多元收益渠道,增强经济性与市场竞争力。报告内容涵盖国内外分布式储能的发展现状与模式分析,重点探讨了六类核心应用场景,包括工商业配储、光伏配储、绿电直连、台区储能、虚拟电厂及充/换电站配储,旨在为行业提供可行的发展路径与政策建议。
来源:自然资源保护协会














完整版报告已上传至星球,扫下方优惠券加入即可下载所有报告


戳“阅读原文”下载报告


