更多行业报告下载,请关注?银创产业通?
官网: www.chanyetong.net
工业智算作为第四次工业革命背景下工业数字化、智能化转型的核心支撑,是人工智能与工业技术场景深度融合的产物,贯穿设计、生产、管理、服务等全工业环节。其本质是通过 CPU、GPU、NPU 等大规模异构算力资源,构建 “云 - 边 - 端” 一体化融合智能计算体系,为工业智能终端、网络控制、边缘计算及智能化应用提供算力、数据、算法和模型支撑,核心特征体现为软硬件协同、新型工业网络支撑、云边端一体化协同。
当前工业数字化转型中,OT 侧智能化虽成为智能制造核心战场,但面临三大关键问题:一是 “局部智能” 困境,设备智能化呈点状分布,缺乏全链路贯通的体系化架构,导致数据孤岛、协同不畅;二是端侧 “三缺” 痛点,边缘算力缺失制约实时决策,多源数据治理不足造成价值流失,专用算法模型匮乏难以适配场景需求;三是供给失衡,通用产品无法满足个性化需求,定制方案则存在周期长、成本高的弊端。而工业智算通过 “工业智算 + 数据智能基座 + 智能模型” 三位一体服务框架,能够有效打破传统工业端侧智能化瓶颈,推动企业实现从单点智能到全局协同的跨越。
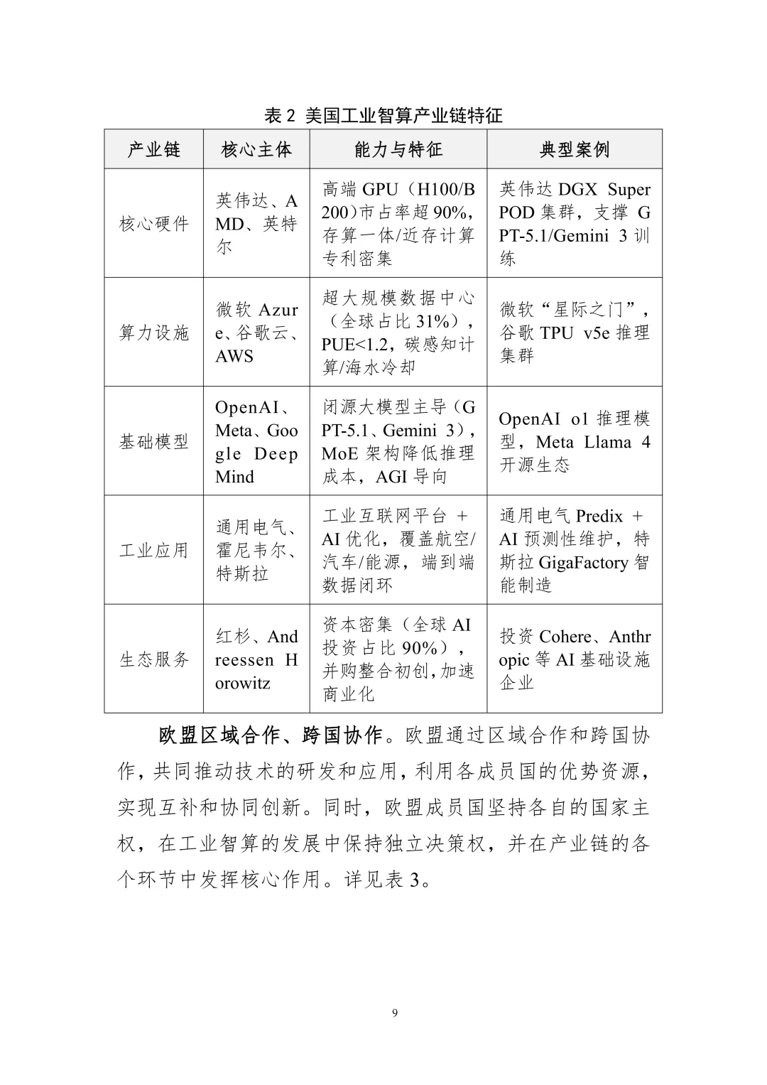
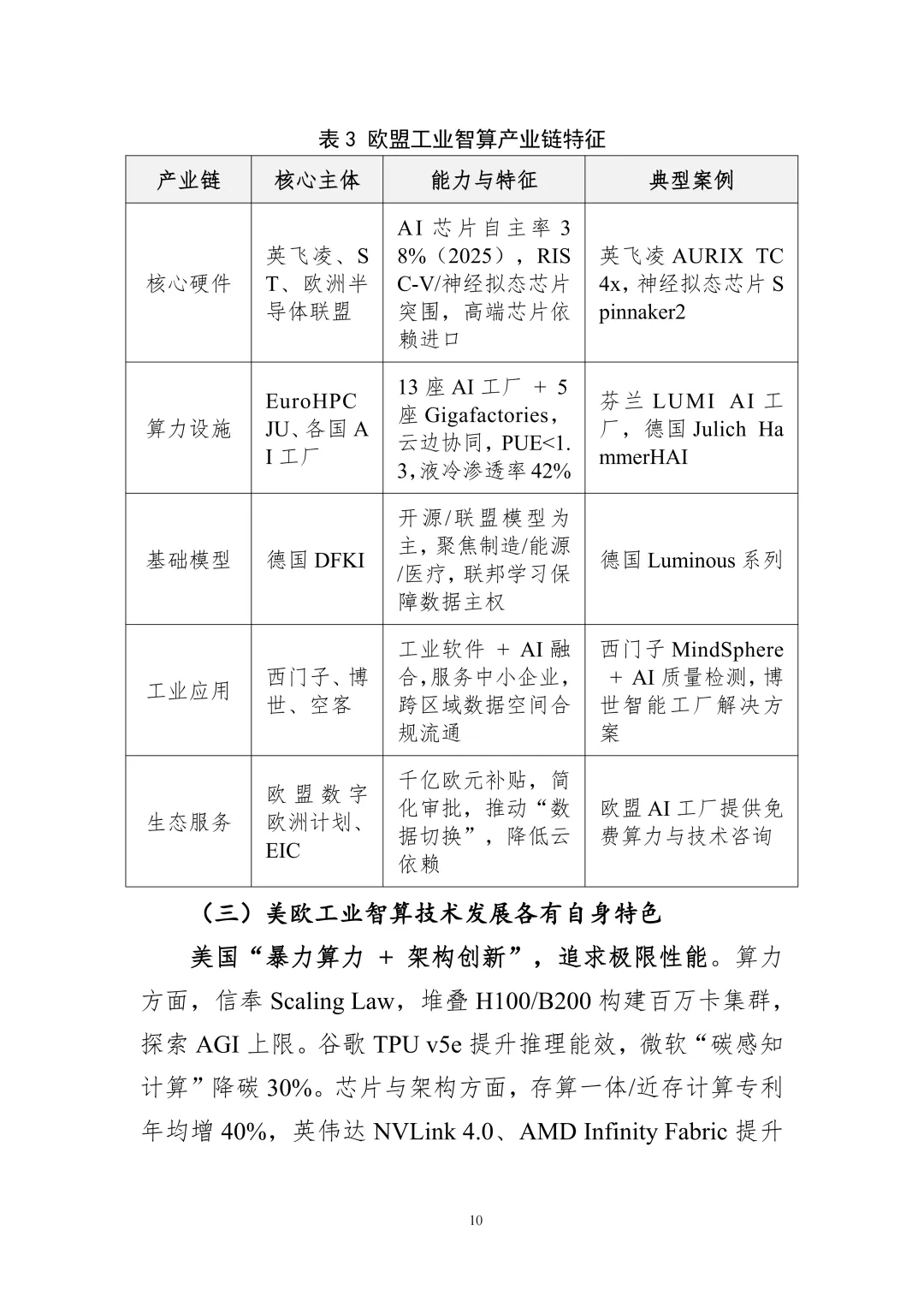
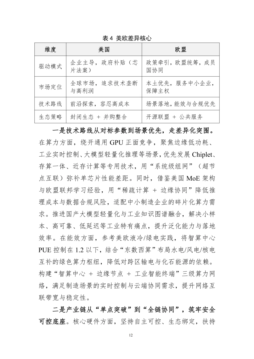
在全球格局中,美欧工业智算发展路径各具特色。美国以企业主导、政府补贴为驱动,凭借 “暴力算力 + 架构创新” 追求极限性能,形成寡头主导的垂直整合产业链,聚焦全球市场与技术垄断;欧盟则通过政策牵引、成员国协同,以 “能效优先 + 合规适配” 强化场景落地,构建分布式协同的产业链生态,优先服务本土中小企业与国家主权。截至 2025 年 8 月,美国在全球 AI 算力中占比 68.9%,中国以 14.5% 位列第二,美欧经验为我国提供了 “补短板、固长板、建生态、强治理” 的清晰发展路线。
我国工业智算正处于规模与质量双升的高速增长期。市场规模方面,2024 年智能算力规模达 725.3EFLOPS,智算市场规模 1325 亿元,工业智算细分占比超 30%;预计 2025 年智能算力将增至 1037.3EFLOPS,2028 年突破 2781.9EFLOPS,工业智算占比届时将超 50%。需求增长主要源于两大动力:一是工业数据爆发式增长,2024 年工业大数据市场规模突破 1200 亿元,1500 余个工业大模型向垂直领域渗透,既催生海量算力需求,又降低中小企业应用门槛;二是工业数智化向 OT 侧延伸,IT 与 OT 深度融合,生成式 AI 在工业场景的应用推动智算基础设施服务快速增长。
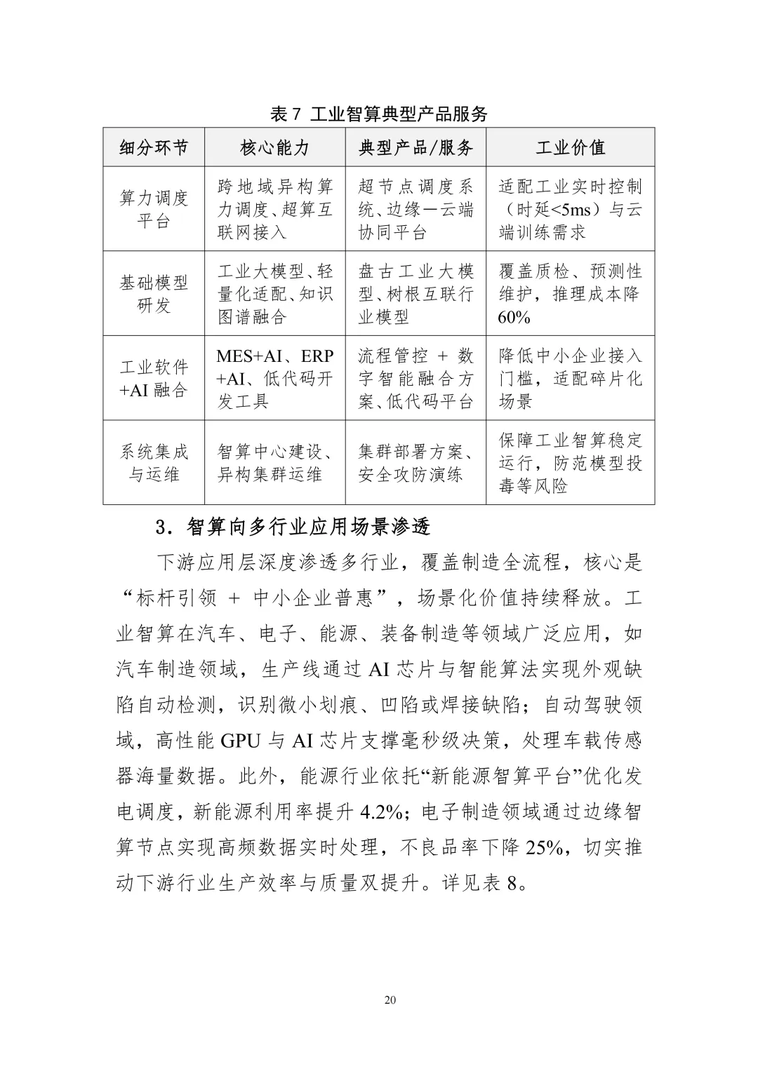
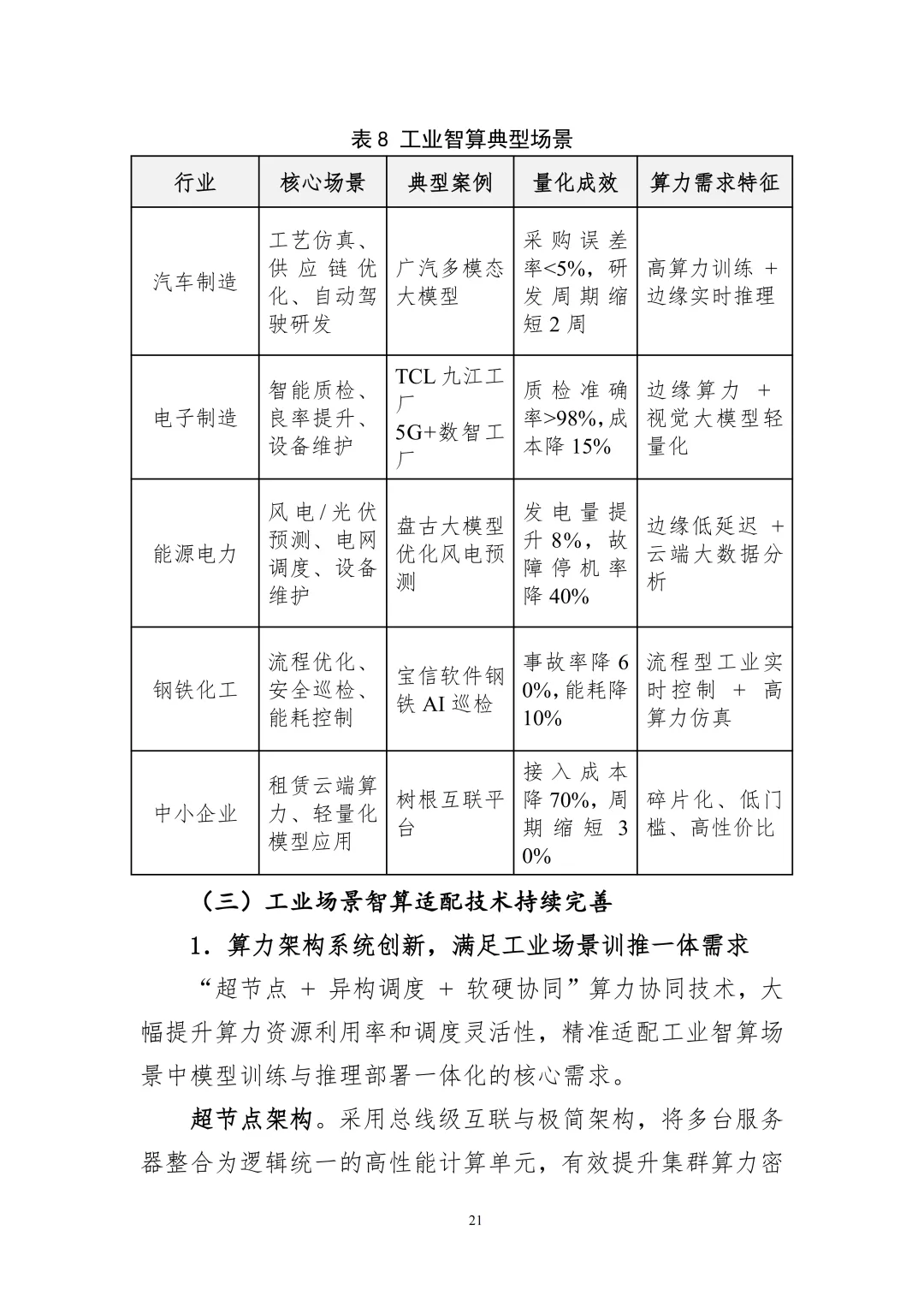
产业发展层面,我国工业智算产业链国产替代加速推进。核心硬件领域,国产 AI 芯片在工业智算占比达 42%,液冷服务器渗透率 64%,HBM、800G 光模块等实现国产化突破;中游算力整合与系统集成环节,形成 “调度提效 + 模型轻量化 + 开源协同” 核心能力,算力调度平台、工业大模型、AI 融合工业软件等产品有效适配工业场景需求。技术适配持续完善,“超节点 + 异构调度 + 软硬协同” 架构满足训推一体需求,“5G + 确定性网络 + 边缘节点协同” 打通工业 “最后一公里”,国产操作系统与 AI 框架适配不断深化。应用渗透方面,工业智算已在汽车制造、航空航天、能源、电子制造等行业落地,推动生产线柔性升级、产品创新周期缩短、缺陷检测精准化等变革。
未来,工业智算将呈现四大核心趋势:一是算力网络从 “分布式布局” 走向 “毫秒级全域协同”,算网一体服务普及,绿色算力占比持续提升;二是工业智能体规模化发展,全流程闭环能力强化,形成轻量化、普惠化服务模式;三是国产生态从 “单点突围” 转向 “协同作战”,联盟化发展成为主流,标准体系逐步完善;四是场景应用从 “头部试点” 向 “全行业深度渗透”,向纺织、轻工等传统行业延伸,在能耗优化、安全管控等领域释放更大价值。2026-2027 年将成为工业智算 “技术融合爆发 + 生态协同突围” 的关键阶段,为我国新型工业化提供全面支撑。
附完整版报告
①工业智算发展研究报告2025年解读(19页)
下载链接:https://wk.chanyetong.net/doc/642131/
②工业智算发展研究报告(35页)
下载链接:https://wk.chanyetong.net/doc/642130/
添加小编微信(Ling_Alway)获取高清PDF原文工业智算发展研究报告2025年解读


















工业智算发展研究报告(2025)



































·end·
如何获取高清PDF资料

# 扫描上方二维码,添加小编微信 #
# 申请请备注公司+姓名+职位 #
加入【银创报告库】会员
可长期下载海量报告

一天吃透一条产业链:算力
中国算力将迎来加速期!三大核心赛道及细分领域梳理(附企业名录)
Source:中国工业互联网研究院
免责声明:我们转载此文出于传播更多资讯之目的,不代表本公众号观点。本文所用的视频、图片、文字如涉及作品版权问题,请第一时间联系小编:13510607570(同微信),我们将立即删除,无任何商业用途。
关注、点赞、在看、转发,支持优质内容!


