
近日,广东省市场监督管理局、国家金融监督管理总局广东监管局联合发布《广东省数据知识产权价值评价指南(试行)》(下称《指南》),为全省数据知识产权交易运营、质押融资等活动提供价值评价参考标准。
《指南》围绕规范评价流程、明确评价方法、构建指标体系三个环节,形成了全链条的价值评价指引:
在评价范围上,《指南》明确将通过广东省数据知识产权存证登记平台、深圳市数据知识产权登记系统登记并获证的数据知识产权纳入评价对象,确保评价范围的精准性与合规性。
在评价原则上,《指南》确立合法合规、客观公正、科学准确、开放合作四项核心原则,贯穿评价全流程,保障评价结果的公信力与权威性。
在构建指标体系上,《指南》为适配不同类型数据知识产权的特性,创新性提出成本法、收益法、市场法、综合法四类评价方法,覆盖数据多种场景。其中,成本法聚焦数据采集、加工、管理等全流程成本核算,收益法侧重未来预期获利能力测算,市场法依托同类交易案例对比修正,综合法则融合三类方法优势弥补单一评价缺陷。
同时,《指南》配套构建了多维度评价指标体系,细化成本、收益、市场三大类一级指标及对应的二、三级指标,明确各参数定义与计算标准,为评价工作提供可操作的量化依据。
《指南》还规范了“明确评价事项—订立委托合同—开展价值评价—出具评价报告”的全流程操作,明确了评价委托方、权利人、评价机构的权责边界,要求评价报告需完整披露数据知识产权基本信息、评价方法、结果分析等核心内容,配套发布评价指标体系及委托合同参考模板,进一步降低市场主体的制度性交易成本,提升数据知识产权评价工作的标准化水平。
下一步,广东省市场监管局将持续强化《指南》的宣传推广与落地实施,指导经营主体规范运用评价标准,同时加强对数据知识产权评价机构的监管,规范创新数据知识产权运用,促进数据要素高效生产流通使用,促进金融创新和数字经济发展。

广东省数据知识产权价值评价指南(试行)
粤市监〔2026〕4号
为深入贯彻《知识产权强国建设纲要(2021—2035年)》《中共中央 国务院关于构建数据基础制度更好发挥数据要素作用的意见》精神,落实省委“1310”具体部署,充分发挥数据知识产权交易运营在促进数据合规高效流通使用、激活数据要素潜能等方面的重要作用,结合我省数据知识产权工作实际情况,制定本指南,供各单位特别是各金融机构在数据知识产权质押融资、价值评估、资产入表等方面决策时参考,切实体现数据知识产权应有价值,引导数据知识产权市场规范化发展。
一、评价对象及目的
(一)评价对象。本指南主要对通过广东省数据知识产权存证登记平台、深圳市数据知识产权登记系统办理数据知识产权登记业务,并获得数据知识产权证书的数据知识产权进行价值评价。
(二)评价目的。通过明确数据知识产权评价方法,构建数据知识产权价值评价指标体系,为数据知识产权在挂牌、拍卖、协议等方式定价时提供参考,为数据知识产权在转让、许可等交易估值,或数据知识产权在作价入股、质押融资、证券化、保险等资产化运作时提供依据,同时也可为数据知识产权在资产入表等财务管理方面提供参考。
二、评价原则
(一)合法合规。开展数据知识产权价值评价应遵守数据登记、流通交易、收益分配、数据安全等方面的法律法规,符合数字经济发展规律,保障国家数据安全,保护个人信息和商业秘密。
(二)客观公正。数据知识产权价值评价应充分认识数据知识产权发展现状,适应数据知识产权特征,把握数据知识产权流通、交易、使用、分配、治理、安全等基本规律,客观、公正地反映交易信息和数据知识产权价值,激励创新创业创造。
(三)科学准确。数据知识产权价值评价应根据数据知识产权的特点和评价目的,选择能够体现数据知识产权质量与价值的评价方法,提升评价的科学性和准确性,推动在流通使用中激活数据知识产权价值。
(四)开放合作。通过数据知识产权价值评价,合理降低经营主体获取数据的门槛,增强数据知识产权共享性、普惠性,推动数据知识产权跨区域流动交易,促进全体人民共享数字经济发展红利,为推动高质量发展提供有力支撑。
三、评价方法
针对数据知识产权发展现状和特征规律,对数据知识产权价值,可通过成本法、收益法、市场法、综合法等方法进行评价。
成本法是指通过计算数据知识产权的获取成本、维护成本和更新成本等来评价其价值。成本法适用于数据知识产权的获取成本较高、维护成本较低的情况。
收益法是指通过预测数据知识产权未来的收益来评价其价值。收益法适用于数据知识产权具有较高的技术含量和市场前景的情况。
市场法是指基于市场交易价格情况,根据相同或者相似的数据知识产权的近期或者往期成交价格,通过对比分析,评价数据知识产权价值。市场法适用于市场上已有类似知识产权的交易记录。
综合法是指将成本法、收益法、市场法相结合的评价方式,将客观量化和主观评价相结合,结合多种评价方法分配相应的权重进行综合分析。
四、成本法评价
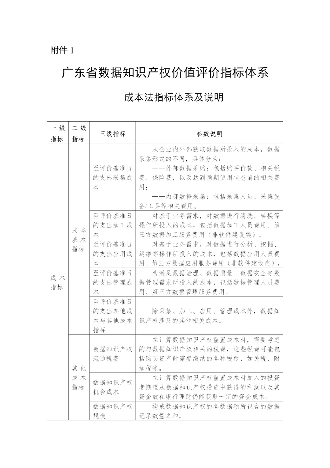
(一)成本法指标体系概述。成本法指标主要包括成本基本指标和成本调整指标。
成本基本指标是指数据知识产权在采集、加工、应用、管理等过程中所发生的成本总额。主要包括但不限于实际支出采集成本、实际支出加工成本、实际支出应用成本、实际支出管理成本、实际支出其他成本。其中,其他成本包括但不限于数据知识产权流通税费、数据知识产权机会成本、数据知识产权规模、数据知识产权生产率、数据知识产权人月费率、直接非人力成本、贬值率等。
成本调整指标是指在成本核算时,考虑到数据知识产权质量、合规、行业等因素,对成本偏差进行修正的指标,其核心在于进一步精准反映数据知识产权对实际资源的真实消耗情况。成本调整指标包括但不限于质量特性调整因子、合规性调整因子、行业应用领域调整因子、数据稀缺性调整因子与其他调整因子。
(二)成本法评价计算方式。
1.基本模型。成本法评价的基本计算模型为:
P=C×(1−δ)×F
式中:
P——待评价数据知识产权的价值;
C——重置成本;
δ——贬值率(%);
F——调整因子。
2.计算注意事项。
(1)重置成本(C)。重置成本是指在评价基准日前形成该数据知识产权劳动过程中所发生的消耗。一般有“实际支出成本累加法”和“规模-工作量-成本法”两种计算方式。
方式一:实际支出成本累加法。对数据知识产权形成过程中所支出的所有费用进行枚举并累加,其计算公式为:
C=C1+C2+C3+C4+C5+τ+π
式中:
C——数据知识产权重置成本;
C1——经调整至评价基准日的支出采集成本;
C2——经调整至评价基准日的支出加工成本;
C3——经调整至评价基准日的支出应用成本;
C4——经调整至评价基准日的支出管理成本;
C5——经调整至评价基准日的支出其他成本;
τ——数据知识产权流通税费;
π——数据知识产权机会成本。
方式二:“规模-工作量-成本”法。基于历史数据积累,根据自身的基准数据库,按照“规模-工作量-成本”模型进行估算,其计算公式为:
DNC
式中:
C——数据知识产权重置成本;
AE——数据知识产权工作量,单位为人时。工作量是评价开发、生产、管理相应规模的数据知识产权所需用到的所有人工时。计算公式为:AE=PDR×S,式中,PDR指数据知识产权生产率,单位为人时/单位规模;S指数据知识产权规模,S的计算公式为:S=A×B。式中,A——数据项数量;B——数据记录数量。
HM——人月折算系数,单位为人时/人月,根据《中华人民共和国劳动法》《关于职工全年月平均工作时间和工资折算问题的通知》(人社部发〔2025〕2号),劳动者每日工作时间不超过8小时,月计薪天数为21.75天,一般取值为174人时/人月;
E——数据知识产权人月费率,包括直接人力成本和间接成本,单位为万元/人月;
DNC——直接非人力成本,单位为万元,根据实际情况进行罗列统计。
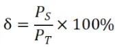
(2)贬值率(δ)。数据知识产权随着时间的推移具有贬值特性,需在重置成本的基础上考虑贬值因素。数据知识产权的贬值评价主要通过剩余经济寿命法进行计算。剩余经济寿命法是通过对数据知识产权剩余经济寿命的预测或者判断来确定贬值率的一种方法,其计算公式为:

式中:
Ps——被评价数据知识产权的剩余经济寿命周期;
Pt——被评价数据知识产权的总经济寿命周期。
(3)调整因子(F)。数据知识产权的价值以成本为基础,“成本”本身可能存在“时效性滞后、功能冗余、市场价值不匹配”等问题,其主要影响因素包括数据知识产权的质量特性、合规性、行业应用领域以及数据稀缺性等,通过系统的数据质量评价量化调整因子,运用调整因子进行修正,最终让评价结果更贴合数据知识产权的当前实际价值。
五、收益法评价
(一)收益法指标体系概述。收益法指标主要包括收益基本指标和收益调整指标。
收益基本指标是指数据知识产权未来预期获利能力。主要包括但不限于数据知识产权预期收益额、剩余收益期、折现率。
收益调整指标是指在收益基本指标核算基础上,针对影响数据知识产权收益稳定性与可实现性的特殊因素,对收益评价结果进行偏差修正的指标,核心在于更精准匹配数据在实际应用中的收益水平。收益调整指标包括但不限于合规性调整因子、数据稀缺性调整因子与其他调整因子。
(二)收益法评价计算方式。
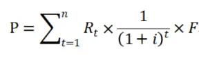
1.基本模型。收益法评价的基本计算模型为:

式中:
P——待评价数据知识产权的价值;
Rt——数据知识产权第t个收益期的预期收益额;
n——剩余收益期限,数据知识产权能够持续为权利人带来预期收益的“有效年限”,单位为年;
t——评价基准日后第t年,即剩余收益期限内的第t个完整年度;
i——折现率(%);
F——调整因子。
2.计算注意事项。
(1)预期收益(Rt)。数据知识产权的预期收益是指数据知识产权在未来第t年,通过特定使用场景创造的净收益(或节约的成本)。通过对企业顾客群体细分、模拟实境、个性化精准推荐、数据搜索,合理区分并剔除与委托评价的数据知识产权无关的业务产生的收益,合理预测数据知识产权能为接受服务的客户带来多少超额收益,或者能帮助客户节约多少成本费用,可采用直接收益预测、分成收益预测、超额收益预测和增量收益预测等方式。
其中直接收益预测指通过直接估算数据知识产权自身产生的独立收益得到预期收益,适用数据知识产权可单独变现的场景,如数据产品销售,则Rt=第t年数据产品销量×单价-数据维护成本。
分成收益预测指通过从“数据知识产权支撑的相关业务收益”中按比例提取得到预期收益,适用数据知识产权需与其他资产(如技术、渠道)协同产生收益的场景,如进行数据辅助广告投放,则Rt=第t年相关业务总收益×数据贡献分成率(数据贡献分成率指数据知识产权在与其他资产协同创造的总收益中所占的比例,分成率需参考行业惯例或收益贡献度测算)。
超额收益预测指通过估算“使用数据知识产权后的收益”与“不使用时的基准收益”的差额得到预期收益,适用数据知识产权对收益有显著提升作用的场景,如精准营销提升客户转化率,则Rt=(使用后客户转化率-基准转化率)×客户总数×单客收益。
增量收益预测指通过估算使用数据知识产权后节约的成本得到预期收益(成本节约等同于收益增加),适用数据知识产权以“降本”为核心价值的场景,如数据自动化分析替代人工调研,则Rt=基准人工调研成本-数据自动化分析成本。
(2)剩余收益期限(n)。剩余收益期限指数据知识产权能够持续为权利人带来预期收益的“有效年限”,即经调整至评价基准日起至未来不能获取收益之日止的时间段。需综合“法律约束”“经济寿命”“实际使用场景”三大维度确定,综合考虑法律有效期限、相关合同有效期限、数据知识产权自身的经济寿命年限、数据知识产权的数据更新时间、数据知识产权的时效性以及数据知识产权的权利状况等因素,合理确定收益期限。
需注意,n不得超过“数据支撑的产品/服务的合理收益期”,如数据用于某款APP,而APP预计3年后退市,则n≤3年。若数据收益存在周期性(如年度消费数据每年重复贡献收益),需在n中包含完整周期,但需确认周期内收益是否持续,如零售行业的年度消费数据,每年的消费旺季(如双11、春节)会重复使用前一年的数据来优化营销,这样每年都能产生收益,形成周期,周期为1年,持续3个周期,则n=3年。
(3)折现率(i)。折现率反映“未来收益的不确定性”,数据知识产权作为无形资产,其折现率需聚焦“无形资产特有的风险”。一般采用风险累加法进行计算,其计算公式为:
i=+
——无风险报酬率(%),指“无风险情况下的资金增值率”,一般选取“评价基准日与收益期n相匹配的中国国债收益率”(国债由国家信用背书,视为无风险),需注意需与n匹配,如n=3年,则用3年期国债利率,n=10年,则用10年期国债利率,避免期限错配。
——风险报酬率(%),指“因数据知识产权的风险,需要额外补偿的收益率”,即数据知识产权的经营风险溢价和变现风险溢价之和。经营风险是指数据知识产权在标的企业未来经营中获取未来收益不确定性产生的风险,变现风险是指数据知识产权在标的企业未来经营中一旦企业不再持续经营而需要变现该数据知识产权所可能产生的不确定性风险。主要采取专家打分法进行溢价率转换。
其他折现率确定方法可根据适用场景选择,如行业平均资金收益率法,i=数据知识产权所属行业的平均资金收益率(如大数据行业平均收益率为10%,则i=10%),适用于行业风险相对均匀的情况。如加权平均资产回报法(WARA),i=,需先划分企业资产为“数据知识产权”“固定资产”“流动资产”等,分别确定回报率后加权,适用于企业多资产协同的场景。
(4)调整因子(F)。数据知识产权的价值受多种因素影响,其主要影响因素包括数据知识产权的质量特性、合规性以及数据稀缺性等,通过系统的数据质量评价量化调整因子,利用调整因子将数据知识产权的“非收益类核心特性”转化为可量化的价值影响,最终让评价结果更贴合数据知识产权的实际价值。
六、市场法评价
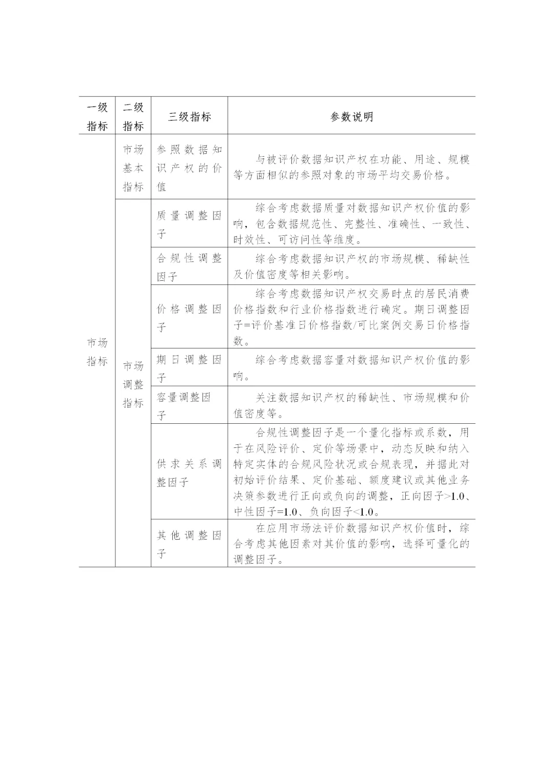
(一)市场法指标体系概述。市场法指标主要包括市场基本指标和市场调整指标。
市场基本指标是指市场上同类或相似的数据知识产权,近期或者往期交易价格水平情况,主要包括但不限于参照数据知识产权的价值。
市场调整指标是指在市场基本指标基础上,针对待评价数据知识产权与参照案例之间的不可比因素,对参照价值进行偏差修正的指标,核心在于消除交易案例与评价对象的差异,精准映射评价对象在基准日的公允市场价值。市场调整指标包括但不限于质量调整因子、合规性调整因子、价格调整因子、期日调整因子、容量调整因子、供求关系调整因子与其他调整因子。
(二)市场法评价计算方式。
1.基本模型。市场法评价的基本计算模型为:
P=Q×F
式中:
P——待评价数据知识产权的价值;
Q——参照数据知识产权的价值;
F——调整因子。
2.计算注意事项。
(1)可比案例筛选。筛选是指在市场上寻找与评价对象在数据类型、数据量、数据质量、数据来源等方面相同或相似的参考数据,评价要素为筛选环节提供了对比的维度和依据。数据知识产权价值评价专业人员应根据评价对象特点,选择与评价对象相同或者可比的维度,例如交易市场、数量、价值影响因素、交易时间、交易类型等,选择正常或可调整为正常交易价格的参照物。
筛选一般应遵循以下五项原则:一是数据知识产权大体相似,可比案例的数据特征、应用场景、数据质量、数据规模等与待估数据知识产权大体类似,且相关信息可以取得;二是成交日期接近,可比案例的成交时间距离评价基准日一般不超过3年;三是交易价格正常,可比案例的交易价格应是正常价格或可修正为正常价格;四是交易方式类似,可比案例与待评价数据知识产权的交易方式类似,如同为数据租赁类或产权出售类;五是应用场景收益期限匹配,可比案例与待评价数据知识产权的应用场景收益期限接近,优先选择剩余收益期限波动范围在待估数据知识产权剩余收益期限±20%以内的案例,确保数据在未来产生收益的时间跨度具有可比性。
筛选一般有以下四种方法:一是选择可比案例,在市场中寻找与被评价数据知识产权相似的数据知识产权交易实例;二是交易实例数据校验,通过科学方法验证数据的准确性,特别是价格变动情况;三是分析可比案例特征,对可比案例的数据特征、应用场景、质量等方面进行深入研究和分析;四是确定参照物和基准参考价值。
(2)调整因子(F)。市场法中的数据知识产权受交易条件、自身特性、市场环境综合影响。调整因子的核心作用是消除“可比案例数据知识产权”与“待评价数据知识产权”之间的不可比差异,通过量化修正成本、质量、应用等维度的差异,将可比案例的交易价值精准映射为待评价数据在评价基准日的公允市场价值。调整需基于两类数据在成本维度、质量维度、应用维度、合规维度、风险维度、收益期限维度的核心差异展开,可通过系统的数据质量评价量化差异,确保调整逻辑客观可依。
其中收益期限维度,若可比案例剩余收益期限长于待估数据知识产权,且应用场景收益稳定性高,调整幅度根据两者剩余收益期限差值及行业平均收益率综合确定,计算公式为:调整系数=1-(可比案例剩余收益期限-待估数据知识产权剩余收益期限)×行业平均收益率;若可比案例剩余收益期限短于待估数据知识产权,且待估数据知识产权所在应用场景未来收益增长潜力大时,调整幅度依据两者剩余收益期限差值及待估数据知识产权预期收益增长率确定,计算公式为:调整系数=1+(待估数据知识产权剩余收益期限-可比案例剩余收益期限)×待估数据知识产权预期收益增长率。
七、综合方法评价
(一)综合方法指标体系概述。综合方法是将成本法、收益法、市场法相结合的评价方式,将客观量化和主观评价相结合,结合多种评价方法分配相应的权重进行综合分析。适用于数据知识产权评价中“多种方法均部分适用但单独使用有缺陷”时的场景。
(二)综合方法评价计算方式。
1.基本模型。综合方法评价的基本计算模型为:
P=α1×P1+α2×P2+α3×P3
式中:
P——待评价数据知识产权的价值;
α1——成本法权重(%);
P1——成本法计量值;
α2——收益法权重(%);
P2——收益法计量值;
α3——市场法权重(%);
P3——市场法计量值。
2.计算注意事项。在对三种方法测算出的数据知识产权价值进行赋权加总,确定最终价值时,三种方法中所依据的各种假设、前提条件、数据参数宜具备可比性。三种方法的权重取值需根据数据知识产权具体情况和评价目的进行选取。
八、评价实施流程
(一)明确评价事项。数据知识产权评价委托方向数据知识产权评价方提出申请后,数据知识产权评价方受理价值评价业务前,宜明确下列评价业务基本信息:
1.数据知识产权评价委托方、数据知识产权权利人、评价报告使用人:
2.评价对象的数量、内容和范围;
3.评价目的;
4.评价价值类型;
5.评价对象中数据知识产权的证书有效期;
6.评价对象中数据知识产权的登记信息;
7.评价对象中数据知识产权的数据存证或公证有效期;
8.评价对象中数据知识产权的变更备案情况;
9.评价对象中数据知识产权的权属争议情况;
10.评价对象中数据知识产权的撤销登记情况;
11.评价对象中数据知识产权的历史交易情况。
(二)订立委托合同(见附件2)。数据知识产权评价方与数据知识产权评价委托方签订价值评价业务委托合同时,应遵守国家相关法律法规,可在业务委托合同中进一步补充和明确以下事项:
1.评价服务费、支付时间及支付方式;
2.保密条款;
3.特殊事项说明;
4.其它必要的约定。
(三)开展价值评价。
1.数据知识产权评价方根据合同收集整理评价资料、进行评价市场分析等准备工作。
2.数据知识产权评价方根据评价对象、价值类型、资料收集等情况和合同规定,选择合适的评价方法。
3.数据知识产权评价方宜通过数据知识产权委托方提供或者自主收集等方式,了解评价对象的具体应用场景,进行数据质量评价并具体应用到评价方法中,得出评价结果。
(四)出具评价报告。在执行评价程序后,数据知识产权评价方出具评价报告,数据知识产权价值评价报告宜包括以下内容:
1.数据知识产权的基本信息和权利信息;
2.数据知识产权评价方基本信息;
3.数据质量情况;
4.数据知识产权价值评价情况,包括但不限于评价方法、评价结果及分析;
5.评价报告的使用范围;
6.评价报告基准日、提交时间及方式;
7.委托合同中披露的其它信息;
8.其它注意事项。
附件:1.广东省数据知识产权价值评价指标体系




附件2.数据知识产权价值评价委托合同参考模版





“进群交流”或“提供新闻线索”请添加微信号Plutozzz7
来源:广东省市场监督管理局(知识产权局)网站
编辑:湾区知识产权动态-小杯


