



5大开品趋势 300+年度新品
◮ 点击共启新章
以下文章来源于 美妆产品观,作者易尧
当产品回归品牌发展要素的C位,品牌的生命力,将很大程度上取决于产品创新能力。
而美妆产品创新,又以原料、技术等创新为本源。在供应链端,谁能掌握更先进、更契合市场需求的原料和技术,谁便能树立起更强的产品竞争力。
刚刚到来的2026年,美妆产品通过在原料与技术层面的创新,又显露出一些新风向。譬如,妆械联合趋势越来越明显,追求更立体的感官体验,“多效合一”“妆养同源”等理念愈受重视,面膜形态趋于多样且更具功能性,开品响应更多场景、更多人群的更多需求等。
“专业”“精准”“细分”,成为美妆产品创新最亮眼的三大关键词。
2026年,这三大关键词,正倒逼供应链端在原料与技术创新上做更多突破。
P
art 01.
妆械联合化
来势汹汹
妆械联合不是新鲜事物,过去一年,业内已经做了足够多的市场积累。
《美妆产品观》统计发现,欧莱雅、雅诗兰黛、资生堂等国际大牌,上美、百雀羚、丸美、自然堂、谷雨、福瑞达等国内知名品牌企业,都有布局妆械联合的动作。
前些天(1月9日),国际美妆代工龙头科丝美诗也曾宣布,2026年,将全面布局二类医疗器械领域。可见,这一趋势亦已渗透至上游。
妆械联合化为何能引起国内外美妆行业的广泛关注?
最关键的一点,在于消费市场的需求变化。问题肌肤人群扩大,推动了消费者护理意识的增强,对产品功效的标准也水涨船高。而基础性护理产品,渐渐无法满足他们的更高要求,此时,具备功效优势的护理产品受到更多关注,其中就包括医美产品。

图丨摄图网
据《2025—2030年中国医疗美容行业市场全景分析与发展趋势预测报告》,2025年,中国医疗美容市场规模预计在3816亿元-4108亿元,消费需求的驱动作用不容小觑。
通过研究目前业内妆械联合案例,《美妆产品观》发现,很多企业主要是通过创新原料与技术来推动相关产品的落地。其中,原料的创新性体现在可发挥更强的针对性功效上,技术的创新性则重在锁鲜、促渗、增进吸收等方面。
信息显示,望莎集团应用于PQQ凝时塑颜能量面霜的核心成分PQQ,可提升线粒体数量,强化能量合成,自研微囊锁鲜技术可锁鲜防氧化,确保活性直达;佰鸿再生的超组装PDRN、线粒体能量球肽,可发挥焕活+修损双重作用,大分子微球化技术则旨在增强渗透;森野医药的“三重外泌体”(苹果+人参+牛奶)能够焕活细胞,6S智能温控冻干技术则可锁鲜植物活性;科丝美诗独家专利弹性液晶FlexMoist TM的主要作用,同样是促进活性物被肌肤吸收。

布局妆械联合的部分供应链企业及相关产品
制表:美妆产品观
P
art 02.
针对性满足
多维度感官体验
除追求更强功效外,目前美妆行业开品,也十分注重感官上的体验。
2025年,《美妆产品观》在走访40多位美妆品牌的产品经理时,明显感觉到,越来越多的品牌不仅努力保证产品功效与安全,还提升了对产品体验感的关注。
海洋至尊副总经理李北阳就强调“五感六觉”与产品体验的关联性,他和团队在开品过程中,往往通过实现“视觉可变色”“触觉可变形”“听觉可变声”“嗅觉可变气味”“味觉可变味道”,来达成“五感可视”的体验效果。
红之在保证洁面产品的肤感上,同样做了很多努力,品牌副总经理兼产品总监李美莉告诉《美妆产品观》,为实现“泡沫细腻,搓开不费力”的效果,陆续测了500多个配方,为了确保使用产品后皮肤滋润,甚至不惜用成本更高的甘油替代水。
不难发现,诸如“五感可视”这种多维度感官体验,正成为美妆品牌开品的重要指标。这是因为,如今的消费者不仅仅在意产品能够带来的功能价值,也在意产品能否提供情绪价值。而很多可视化的感官体验,作用就在于增强使用的愉悦感。

图丨摄图网
基于该趋势,供应链端也在努力将可视化的多维感官体验融入到产品智造中。
以天图精化最新开发的“沁爽冰肌音乐防晒泡泡SPF50+PA+++”为例,在户外高温环境下,除可长效防晒外,还能通过小气泡破裂带来凉感体验,破裂的声音也能够减压,增强趣味性;澳思美的“‘果冻’多重防护:虾青素&芦丁微囊防晒”,采用了独特凝胶体系,上脸如“融化的果冻”,滑润易推开,且清爽保湿;栋方股份的“繁樱粉漾气泡精华油”,以油凝珠原位智组装技术清爽肤感与独特油珠视觉效果,同时特调植物香氛,帮助放松身心、纾解压力。

追求多维度感官体验的部分供应链企业及相关产品
制表:美妆产品观
P
art 03.
底妆/彩妆产品
逻辑变了
作为最能及时反映时尚审美潮流的美妆品类,彩妆的消费趋势,一直保持着较快的迭代节奏。
现阶段彩妆品类的发展,整体上具备颜值消费和功能升级并存的特点。就颜值消费而言,更加倾向于“本真美学”,追求个性的释放和真我的表达;功能升级层面,不再仅仅满足于修饰作用,“多效合一”“妆养结合”渐成主流。
可以说,彩妆的产品逻辑,已经发生了极其明显的变化。
一方面,妆感更追求真实、自然、舒适。
如今的彩妆消费者,年轻人已成主体,对于她们而言,个性彰显、自我舒适更为重要,在妆容的呈现上,已经由“悦人”渐渐转向“悦己”。此种消费特征下,原生感、轻盈感、气血感、精致感等妆感,引起了她们的更多关注和偏爱。

图丨摄图网
鉴于此,供应链端在进行开品时,会通过技术、配方的创新,来帮助品牌满足消费者对妆感的新需求。
比如碧茜美妆的“滴水不沾荷叶控油防汗气垫”,产品信息显示,其运用了荷叶仿生疏水成膜技术,搭载“定妆级粉体结构”及“轻透成膜配方”,拒水隔油且透气不闷孔,上妆无假面、动态不紧绷卡粉;广州翠黛的“冻干粉饼”,采用低温干燥技术,并坚持五大无添加标准,可实现清爽控油、细腻贴肤;笔匠美妆的“双拼卧蚕笔”,则通过粉体的配比和双色分区拼接,突出哑光质感和立体妆效。
另一方面,为产品赋予更多功能和养护效果。
彩妆消费者对产品提出更高标准,不仅体现在妆感妆效层面,还体现在对其他附加功能的要求上。随着问题肌肤增多,要求彩妆产品具备一定养肤功效的人群也呈现出明显涨势。这一定程度上推动了“多效合一”“妆护一体”等概念的形成和落地。
围绕这些概念,供应链端已积极跟进。莲娜姬的“果冻眼影棒”,即为其具备多功效的“护肤级彩妆”产品,以复配多元醇与透明质酸钠从根源解决卡纹,零飞粉光学系统确保零飞粉,应用的活性植萃能够实现抗氧化,调节水油;睛姿的“含睫毛生长成分的天然植物眼线液”,除通过复配成分实现保湿效果外,亦凭借独家专利配方助力睫毛生长,温和安全的配方还能减少产品对眼皮的刺激性;上海麻沼的“挤挤卸妆膏”,成分上坚持严苛无添加标准,从而保障产品温和性。

呈现新彩妆产品逻辑的部分供应链企业及相关产品
制表:美妆产品观
P
art 04.
新膜力经济
兴起
相比彩妆,面膜品类的变化可能更为明显。
能够看到的是,这一赛道在面膜形态、膜布变革、成分与技术创新等方面,均有演进。对于一个经受住美妆市场十多年考验的热门品类而言,多个层面的创新,正带动新膜力经济的兴起。
其一,新的细分品类正在成长。
从形态来看,面膜品类经历了进一步的细分,其中,棉片、绷带贴等在近年热度攀升。
作为日常补水、舒缓或二次清洁用品,棉片的兴起是基于消费者对护肤便捷性的追求。据《化妆品观察》统计数据,2025年上半年,70余个品牌推出185款棉片新品,同比增长97%,棉片类产品备案量同比增长97%至185个。

图丨摄图网
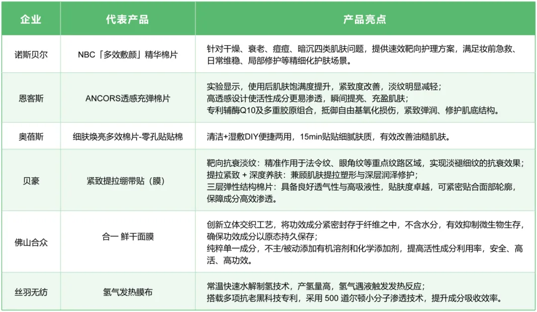
诸如诺斯贝尔、恩客斯、奥蓓斯等国内知名OEM企业,2026年均有力推的棉片产品。其中,诺斯贝尔的“NBC「多效敷颜」精华棉片”可满足妆前急救、日常维稳、局部修护等精细化护肤场景;恩客斯的“ANCORS透感充弹棉片”专为快节奏生活和追求高效护肤的人群设计,兼顾清爽体验与多效护理;奥蓓斯的“细肤焕亮多效棉片-零孔贴贴棉”,则可实现清洁+湿敷DIY便捷两用,有效改善油糙肌肤。
而随着改善面部轮廓、法令纹、双下巴等问题的需求增长,面部绷带贴也逐渐成长为新兴品类。作为资深面膜赛道玩家,贝豪就推出了“紧致提拉绷带贴(膜)”,信息显示,其功能主要在于精准作用于法令纹、眼角纹等重点纹路区域,实现淡褪细纹的抗衰效果,兼顾肌肤提拉塑形与深层润泽修护。
其二,强化功效的新工艺、新技术涌现。
在讲求高效护肤的当下,如何通过膜布工艺的变革,及成分/技术的突破,来实现活性成分功效更大化,亦是面膜品类正在进化的体现。
贝豪棉片的三层弹性结构,便具备良好透气性与高吸液性,可保障成分高效渗透;佛山合众开发的全球首款「合一鲜干面膜」,采用的是立体交织工艺,能够将功效成分紧密封存于纤维中,不含水分,有效抑制微生物生存,确保功效成分以原态持久保存;丝羽无纺的“氢气发热膜布”,则以常温快速水解制氢技术,搭载多项抗老黑科技专利,让肌肤发热的同时,提升成分吸收效率。
此外,面膜产品“多效合一”的趋势也日益明显,且开始注重更深层次的护理效果。比如,NBC「多效敷颜」精华棉片针对的即是干燥、衰老、痘痘、暗沉四类肌肤问题,恩客斯的“ANCORS透感充弹棉片”,既用于减轻淡纹,又可提亮、充盈肌肤,还能抵御自由基氧化损伤。

面膜品类创新的部分供应链企业及相关产品
制表:美妆产品观
P
art 05.
覆盖全场景
多圈层美护需求
一个不争的事实是,美妆消费群体的护理需求、护理场景,正日益多元化。场景细分、用户需求细分,驱动了美妆产品开发方向的细分。
能够看到,除不同品类努力开发出不同形态、不同功效的产品外,针对不同场景、不同人群的创新性产品,也成为美妆行业产品开发的重头戏。
这样的变化,在洗护领域展现得尤为突出。比如腾宇集团的“胶原头皮抗衰洗护系列”,便专研头皮-发丝同源护理,面向的是干枯受损、头皮松弛、发根脆弱人群;伊斯佳的“灵芝强韧控油洁发泥”,专为头皮油脂分泌旺盛、发根扁塌、易出油头皮设计了“植萃泥型洁发新概念”;Latop立道集团的“星光护发精油喷雾”,则针对20-35岁城市年轻群体通勤污染、造型高温损伤、发丝干枯毛躁痛点,打造“防护+修护+轻感”三位一体免洗护发方案。

图丨摄图网
祛痘领域同样存在场景拓展、需求深化的迹象。源大生物开发的“青少年清痘控油双管洁面乳”除适配油敏肌外,还同步实现阻痘源、破痘根、修痘痕的全链路祛痘修护;中通生化的“日夜双头祛痘棒”,围绕红肿痘、脓包痘、熬夜突发痘等炎性痘痘问题,还设计出24小时日夜分时护理的机制。
口腔护理领域的新需求,也催生了部分个性化产品的诞生。以鑫美鑫集团的“专研清新美白色修牙膏”为例,能够精准分解牙齿蛋白质污渍与色素,溶解牙菌斑,中和牙黄,抗氧化抗菌,满足的便是牙齿有茶渍、咖啡渍等外源性染色,牙齿发黄,追求长效焕白防渍的人群需求。

围绕人群/场景细耕的部分供应链企业及相关产品
制表:美妆产品观
如何把握这些美妆产品创新的趋势与方向,抓住下一个周期的市场机会?对于美妆品牌而言,是另一个亟待解答的命题。
2026年3月17日—19日,2026CiE美妆创新展即将在杭州国际博览中心举办。
300+包材与设计机构展商,200+OEM/ODM与创新原料展商将悉数亮相,4楼4C馆「CiE开品灵感所」将独家上新300+优质配方与创新原料,独家首发「妆械联合化+感官新体验+妆个新人设+新膜力经济+美的众生相」2026年5大开品新趋势。
欢迎有志于推动产品创新的美妆品牌和个人,扫描下方二维码报名逛展。

(扫码报名)


⇲ 美妆产品人聚集地
入群可享受3大权益:
①免费精准对接 包材/代工/原料
②每周群内私享行业报告
③美妆产品人互助成长

扫码报名
(备注身份信息)









