

以下为调研报告的概要目录
可行性报告编制、行业研究报告购买
请联系:17312436919
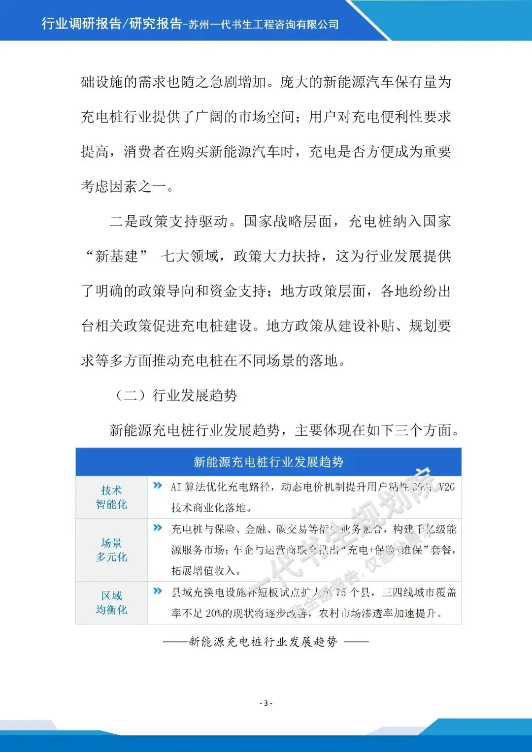
政策精准引导与行业规范升级成为发展主线。相关政策聚焦网络补短板与高质量发展,推动充电设施布局向均衡化延伸,同时通过强制性认证抬高市场准入门槛。这一导向将加速行业洗牌,推动资源向具备合规能力与技术优势的头部企业集聚,夯实产业可持续发展基础。 技术迭代聚焦高效与安全双核心。大功率快充成为主流方向,核心器件升级与热管理技术革新支撑充电效率提升,同时统一接口标准与智能安全防护系统普及,破解兼容与安全痛点。光储充一体化、车网互动等融合技术加速落地,推动充电桩从单一设备向能源互联枢纽转型。 业态创新与生态化运营重构价值体系。行业盈利模式从单一充电收费向增值服务延伸,衍生出数据服务、汽车后市场等多元业态。细分场景差异化竞争凸显,同时头部企业推动形成“充电为主、多元互补”的补能体系。全球化布局与标准输出成为新增长点,助力中国方案参与国际竞合。


















产业规划咨询、概念规划设计
项目可行性报告撰写
行业分析报告编制
17312436919
(微信同号)

项目规划设计、可行性报告编制,请联系:17312436919。


