
科技产业是运用现代科技知识、现代技术和分析研究方法,以及经验、信息等要素向社会提供第一、第二、第三产业的新兴产业,是中国式现代化经济增长的重要引擎;科技创新引领着现代化产业体系建设,加强科技创新推进产业发展;《旭强论坛》特推出《产业社论》专栏,解读科技创新对产业经济发展的价值,大力发展新兴产业,战第四科技革命。

前沿导读:量子科技作为引领新一轮科技革命和产业变革的战略性前沿技术,正成为全球主要科技强国竞相布局的焦点领域。量子科技(quantum technology)是一种新型的科学技术体系。将量子力学原理与信息科学、计算科学、材料科学等学科交叉融合,致力于通过量子效应(如量子叠加、量子纠缠、量子隧穿等)实现信息的获取、处理和传递。它冲破了传统经典物理的局限,为解决复杂问题提供了全新的思路和方法。中国政府对量子科技的支持力度持续加大。“十四五”规划将量子科技列为优先发展方向,明确提出要在量子信息等前沿领域实施一批具有前瞻性、战略性的国家重大科技项目。科技部、发改委等部门联合出台多项支持政策,推动量子科技研发和产业化。正在制定的“十五五”规划中,提出推动量子科技成为新的经济增长点。《中共中央关于制定国民经济和社会发展第十五个五年规划的建议》,前瞻布局未来产业,探索多元技术路线、典型应用场景、可行商业模式、市场监管规则,推动量子科技、生物制造、氢能和核聚变能、脑机接口、具身智能、第六代移动通信等成为新的经济增长点。

量子科技作为以量子力学原理为基础、融合多学科前沿的新型技术体系,正引领着全球新一轮的科技革命与产业变革。在“十四五”规划的战略部署与“十五五”规划的前瞻指引下,中国量子科技已从跟跑、并跑迈向部分领域的领跑阶段。展望2026年,在政策持续加码、技术加速突破、产业生态日益成熟的综合驱动下,中国量子科技行业将呈现以下关键发展趋势:
一、政策战略牵引力持续强化,产业布局向纵深与系统化演进
国家层面的战略谋划将继续为中国量子科技发展提供核心动能。继“十四五”规划将量子科技列为优先方向,以及《2025年国务院政府工作报告》明确提出培育量子科技未来产业后,随着“十五五”规划建议的进一步细化和落地,2026年相关配套政策与实施细则预计将密集出台。

我国政策重点将从“鼓励研发”向“系统布局、应用牵引、生态构建”深化。具体表现为:
1.投入机制创新:建立并完善多元化的未来产业投入增长机制,引导更多社会资本、产业基金进入量子科技领域,形成稳定可持续的投入格局。
2.区域协同发展:预计将形成若干具有国际竞争力的量子科技创新高地和产业集群,如京津冀、长三角、粤港澳大湾区等,实现区域间优势互补与协同攻关。
3.应用场景拓展:政策将更注重推动量子技术在金融、能源、国防、生物医药、新材料等典型行业的示范应用,探索可行的商业模式和监管规则,加速技术成果转化。

二、核心技术攻坚进入“深水区”,从“性能追赶”迈向“应用验证”
2026年,中国量子科技将在三大核心领域持续突破,竞争焦点从单纯的比特数、传输距离等指标比拼,更多转向稳定性、可靠性、实用性和算法优势的较量。
1.量子计算:专用化与实用化进程加速
硬件性能持续提升:在成功研制“祖冲之三号”等原型机的基础上,2026年有望在超导、光量子等主流技术路线上,实现更多量子比特的相干操纵与高保真度纠缠,并积极探索拓扑量子计算等新路径。核心目标是提升量子体积(Quantum Volume)和纠错能力。
混合计算模式成为主流:量子-经典混合计算架构将进一步成熟,成为解决实际复杂问题(如优化、模拟、机器学习)的关键范式。基于测量的变分量子算法等将更多与行业需求结合。
专用量子优势显现:在药物分子模拟、新材料设计、特定金融模型计算等领域,专用量子计算将展现出超越经典计算机的潜力,从“演示性优势”走向“实用性验证”。
2.量子通信:网络化与集成化迈向新阶段
广域量子网络建设提速:在已实现的城域、干线量子保密通信网络基础上,2026年将重点攻关量子中继和卫星组网技术,朝着构建跨区域、天地一体的量子互联网雏形迈进。300公里级量子直接通信网络的成果将推动更远距离、更高安全等级通信的实用化。
设备小型化与成本优化:量子密钥分发(QKD)终端、单光子探测器等核心设备将继续向芯片化、小型化、低成本方向发展,降低部署门槛,加速在政务、金融、电力等关键领域的规模化应用。
3.量子精密测量:产业化应用突破口增多
测量精度再攀高峰:在时间基准、惯性导航、电磁场测量、重力测量等领域,量子传感的精度将不断突破经典极限,为科学研究和工业检测提供全新工具。
从实验室走向现场:芯片级原子钟、量子钻石显微镜等设备将加快产业化步伐,应用于地下资源勘探、电网故障监测、医疗影像诊断等更广阔的工业与民生领域。

三、产业生态日趋成熟,从“链状”向“网状”融合发展
量子科技产业市场规模持续扩大(预计2026年全球及中国市场规模将进一步显著增长),中国量子科技产业链的协同效应将更加凸显。
1.上游基础能力巩固:稀释制冷机、高端测控系统、特种芯片、核心光学器件等“卡脖子”环节的自主研发和生产能力将得到加强,供应链自主可控水平提升。
2.中游系统集成创新:企业将更聚焦于开发面向特定场景的一体化解决方案,而非单一设备。例如,集成了量子计算云平台、经典超算和行业软件的整体计算服务;融合了量子加密与传统通信技术的综合安全通信方案。
3.下游应用深度融合:量子技术将与人工智能、大数据、云计算、区块链等新一代信息技术更紧密地融合(如同英伟达NVQLink所预示的方向),催生出全新的应用形态和服务模式。在金融风控、药物研发、智慧城市、国防安全等领域的应用案例将更加丰富和成熟。

四、市场格局在竞合中动态调整,领先企业生态位进一步清晰
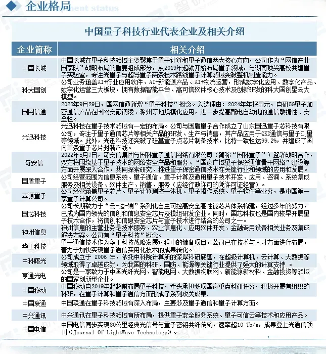
我国以中国长城、国盾量子、本源量子、光迅科技、中科曙光等为代表的龙头企业,凭借技术积累和市场先发优势,其生态位将在2026年进一步分化与巩固:
1.平台型巨头:可能出现在量子计算云服务、量子通信网络运营等领域,构建开放平台吸引开发者与合作伙伴。
2.核心部件与设备供应商:在测控系统、低温设备、专用芯片、光子器件等细分领域形成技术壁垒和市场优势。
3.行业解决方案提供商:深度结合金融、能源等特定行业知识,提供“量子+”的定制化解决方案。 同时,大型央企(如三大电信运营商、国家电网)、互联网科技公司以及新兴初创企业也将深度参与,通过战略投资、联合研发、场景开放等方式,共同塑造多元、活跃的产业生态。

五、挑战与展望
2026年,中国量子科技在高速发展的同时,也面临诸多挑战:核心硬件与材料的基础仍待加强;顶尖复合型人才短缺问题依然突出;技术成熟度与商业化成本之间的平衡需要智慧;技术伦理、标准与安全规则亟待全球协同建立。
2026年将是中国量子科技从“战略布局期”迈向“产业爆发前期”的关键一年。在政策强力引导、技术持续突破、应用需求拉动、资本积极涌入的多重因素作用下,中国量子科技行业有望在自主创新的道路上实现更高质量的跨越,不仅在部分领域巩固“国际第一梯队”的地位,更将在构建全球量子科技生态、推动下一代科技革命中扮演愈发重要的角色,真正朝着成为“新的经济增长点”的目标坚实迈进。

《旭强论坛》















