
帮助大家快速了解专业前沿
1


2
2025年热点 主要围绕 “韧性城市、城市更新、生物多样性、智慧城市、乡村振兴” 五大板块展开,强调蓝绿基础设施、雨洪管理、健康景观、数字技术应用等内容。

2026年热点 进一步整合为 “碳中和与气候适应性、技术方法革新、生物多样性与生态修复、人本导向与协同治理” 四大板块,更加聚焦于碳汇量化、计算机视觉、社区参与、康复性景观等前沿方向。

3



4




1

2
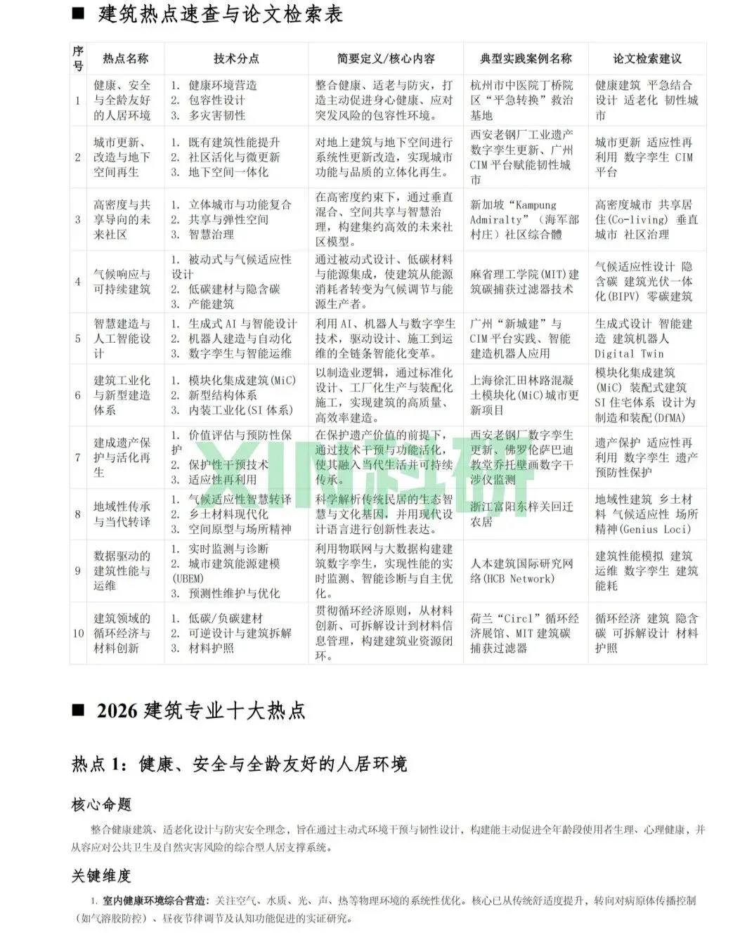
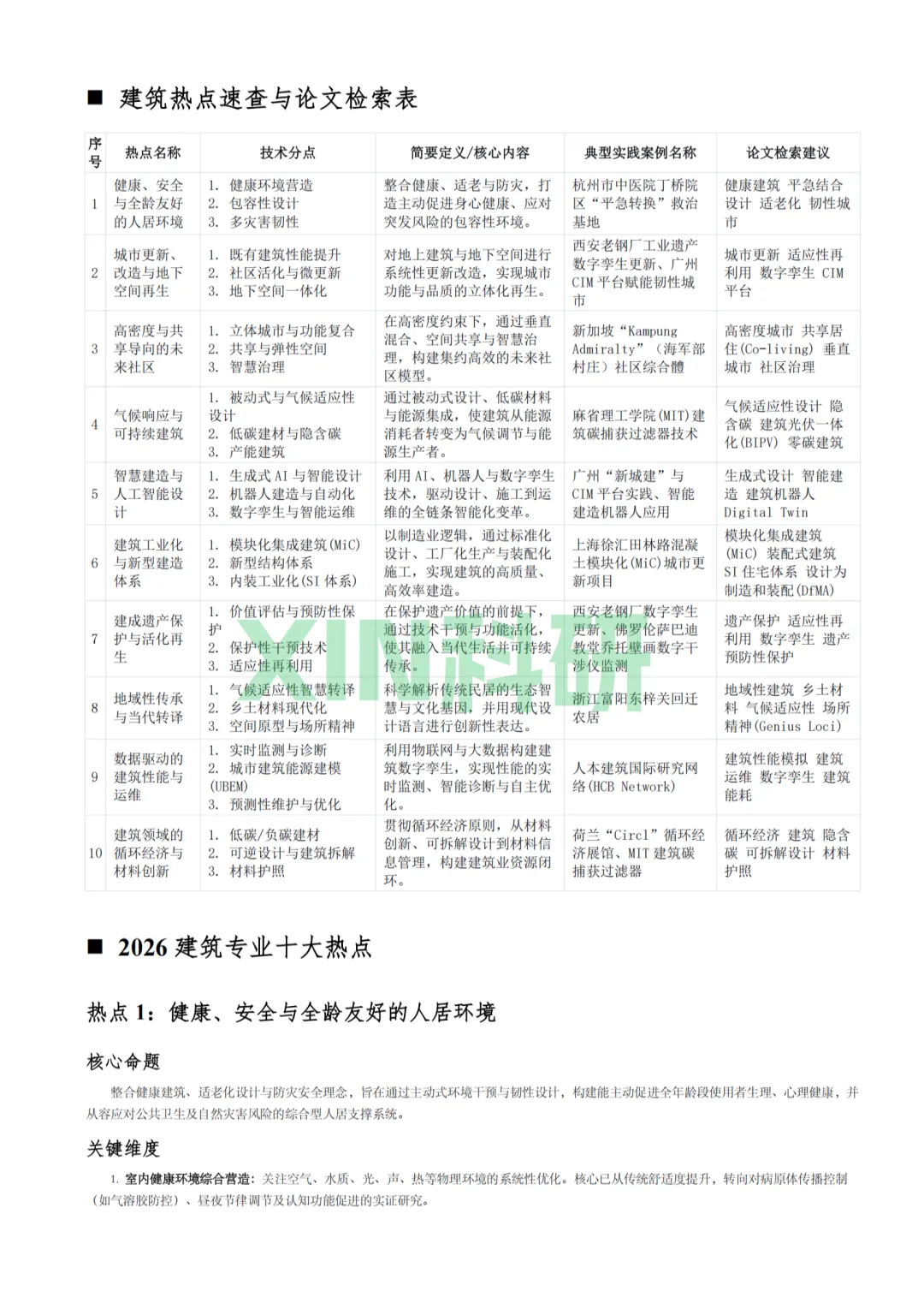
最新建筑热点主要围绕 “人居环境、社区更新、地下空间、智慧建造、建筑工业化、遗产保护活化、地域转译、性能评估、低碳材料” 五大板块展开,强调社区人居、更新改造、智慧建造、性能评估、遗产活化、数字技术应用等内容。

3



4






?XIN寒假科研营 正在招生!
1.21 开营!
5 天搞定开题 + 成果输出
小班教学,零基础友好
适配风景园林等设计类学子~
![]() | ![]() | ![]() ![]() ![]() |
![]() | ![]() | ![]() |
![]() | ![]() | ![]() |
扫描下方二维码
公众号后台回复关键词
热点









推荐阅读
科研资讯群
欢迎进入科研资讯群
日常分享最新科研相关的征稿、直播、学术等资讯
扫码添加学姐微信备注 “进群”
优先通过

END














