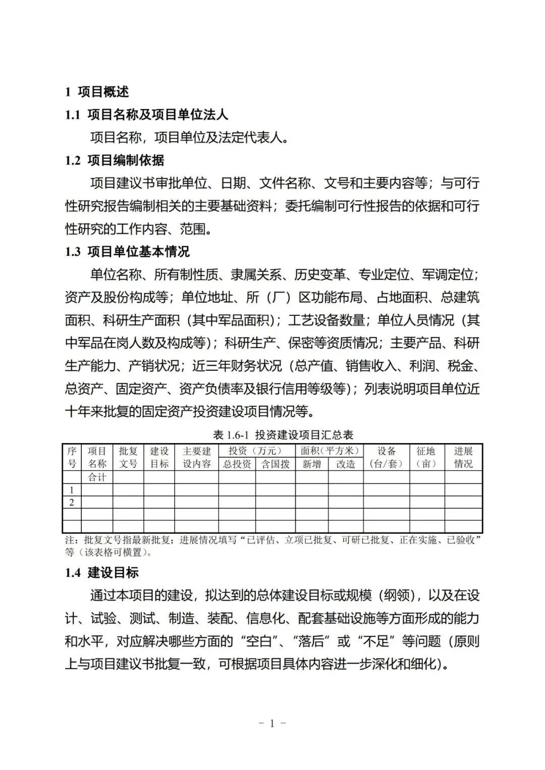
国防科技工业固定资产投资项目可行性研究报告编制规定
编制说明
一、国防科技工业固定资产投资项目可行性研究报告是依据已批准的项目建议书(或规划)编制,重点对拟建项目在技术、工程和经济上的合理性和可行性,进行全面分析和论证,提出客观评价,为主管部门审查和决策工作提供可靠的依据和建议。
二、可行性研究报告的编制应贯彻国家有关固定资产投资建设的法律法规、政策和规划,符合国家及地方现行的建筑工程建设标准和设计规范等。
三、可行性研究报告应根据国家有关法律、法规,满足环境保护、职业安全、职业卫生、地震安全、消防、节能、社会稳定等要求。重大建设工程和可能发生严重次生灾害的建设工程,必须根据地震安全性评价的结果,确定抗震设防的要求,进行抗震设防。
四、可行性研究报告应根据国家有关法律、法规和管理制度要求,提出项目招标方案。国防科技工业固定资产投资项目一般不进行财务评价,特定项目或审批部门另有要求的除外。
五、军品生产能力建设项目涉及战时动员能力时应增加相关内容,包括现有生产动员预案、工作制度情况,项目建设前与建设后生产动员能力估算、生产动员能力提升建设方案等。
六、没有新建土建工程、只购置工艺设备等建设方案简单的项目可不再进行初步设计,由项目可行性研究报告代初步设计,但项目可行性研究报告应达到初步设计的深度要求。
七、本规定为国防科技工业固定资产投资项目可行性研究报告内容和深度的一般性编制规定,可根据行业特点和项目具体情况增加或调减有关内容。





































