核心摘要


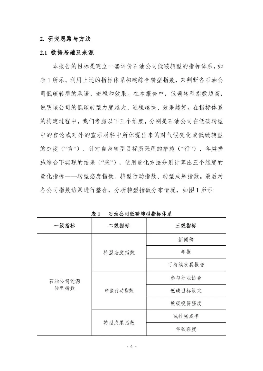
在全球能源体系加速向低碳化转型的背景下,石油公司面临着前所未有的战略重塑压力。为系统评估其转型进展,本报告构建了涵盖“言”“行”“果”三个维度的综合评价体系,对21家国际领先石油公司的转型表现进行深入分析。研究通过量化方法衡量了企业在公开声明中展现的转型态度,在目标设定与低碳投资等方面的实际行动,以及在减排成效与碳强度等方面的实际成果。 综合评价结果显示,日本国际石油开发帝石公司、西班牙雷普索尔公司、意大利埃尼集团、英国石油公司(BP)及道达尔能源公司在转型指数中位居前列,展现出在态度、行动与成效之间较为均衡且领先的协同发展态势。进一步的画像分析揭示了企业转型路径的多样性:少数公司被归类为“全面引领型”,其在战略沟通、资本配置与绩效管理上形成了有效闭环;部分企业呈现出“高效言转型”特征,即以有限的系统性行动取得了显著的短期减排效果;而“宣言先锋型”公司则面临着将宏大的转型愿景与坚实的行动转化为实际成果的挑战。值得注意的是,相当数量的公司仍处于“全面滞后型”状态,其在目标、行动与成效三个维度上均显著落后于同业。
查看全文


方法一:直接查看

























方法二:
点击文末阅读原文下载报告。


