AI科普馆部分垂类内容转移至?
【长三角人工智能联盟】公众号,快点进去瞧瞧!
当前,新一轮科技革命与产业变革加速演进,创新驱动已从单纯的 “要素投入” 转向 “知识与方法创新”。科技创新作为国家核心竞争力的关键支撑,正面临数据规模快速增长、问题复杂度持续抬升的双重挑战。在此背景下,人工智能与科研活动深度融合,推动科研活动从以人为中心的线性流程,迈向 “数据 — 模型 — 计算 — 实验” 协同的闭环体系,科研范式也随之向新阶段加速演进。
近日,中国信息通信研究院人工智能研究所联合中国人工智能产业发展联盟,在 2026 中国信通院深度观察 —— 人工智能产业高质量发展专题报告会上发布《科研智能发展报告(2025 年)》,中国信通院人工智能研究所副所长巫彤宁对报告进行了解读。
报告核心观点
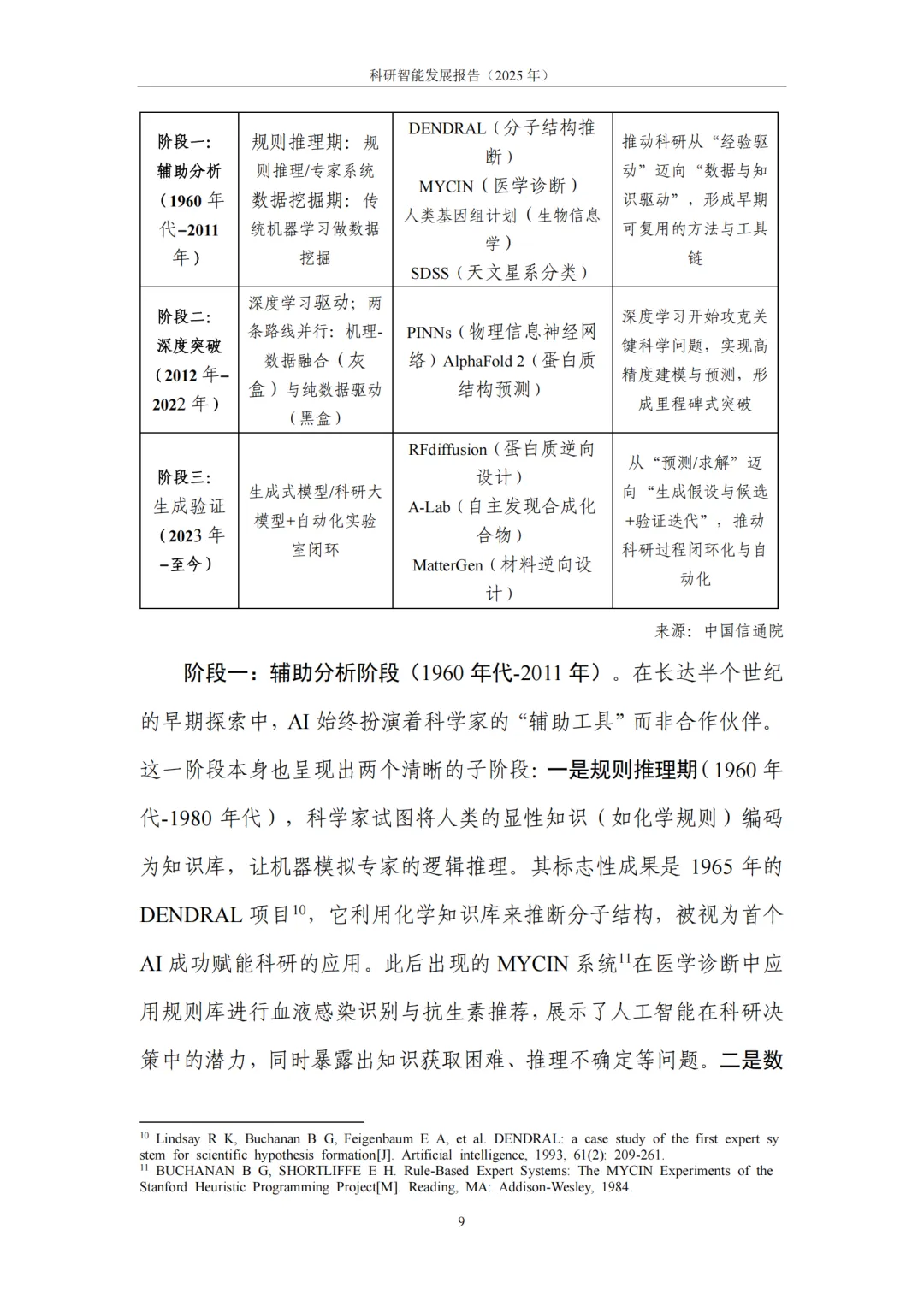
1. 内涵及发展:科研智能是“方法与工程体系”的系统升级。科研智能(AI4RD)是以人工智能为核心支撑,对科学研究与产业研发全流程进行系统性升级的方法与工程体系,涵盖面向科研任务的模型与算法,以及支撑落地运行的工程平台、流程机制与治理规范。从科研流程演进来看,科研智能呈现清晰的阶段性特征:从早期 “辅助分析” 阶段的规则推理与数据挖掘,到 “深度突破” 阶段深度学习驱动的关键科学问题攻坚,再到当前 “生成—验证” 闭环阶段,生成式模型与自动化实验平台的协同联动,正推动科研流程朝着系统化、自动化方向跨越式发展。
2. 政策分析:全球科研智能进入“国家级组织化竞争”阶段。各主要经济体正以 “顶层战略牵引—算力与数据底座—组织化投入—场景任务牵引” 的组合模式,加速布局科研智能赛道:美国通过 “创世纪计划” 整合国家算力与数据资源,构建 “曼哈顿计划式” 科研新底座;欧盟发布《科学人工智能战略》,依托欧洲开放科学云打造跨国界科研能力网络;中国以 “人工智能+” 行动为核心,将 “AI+科学技术” 列为首要任务,通过 “项目群+平台化” 组织机制,系统重构科研范式与创新链条;英国、韩国、日本等也纷纷通过专项方案、国家超算建设、科研数据平台搭建等举措持续加码,形成多层次、协同化的国际竞争格局。
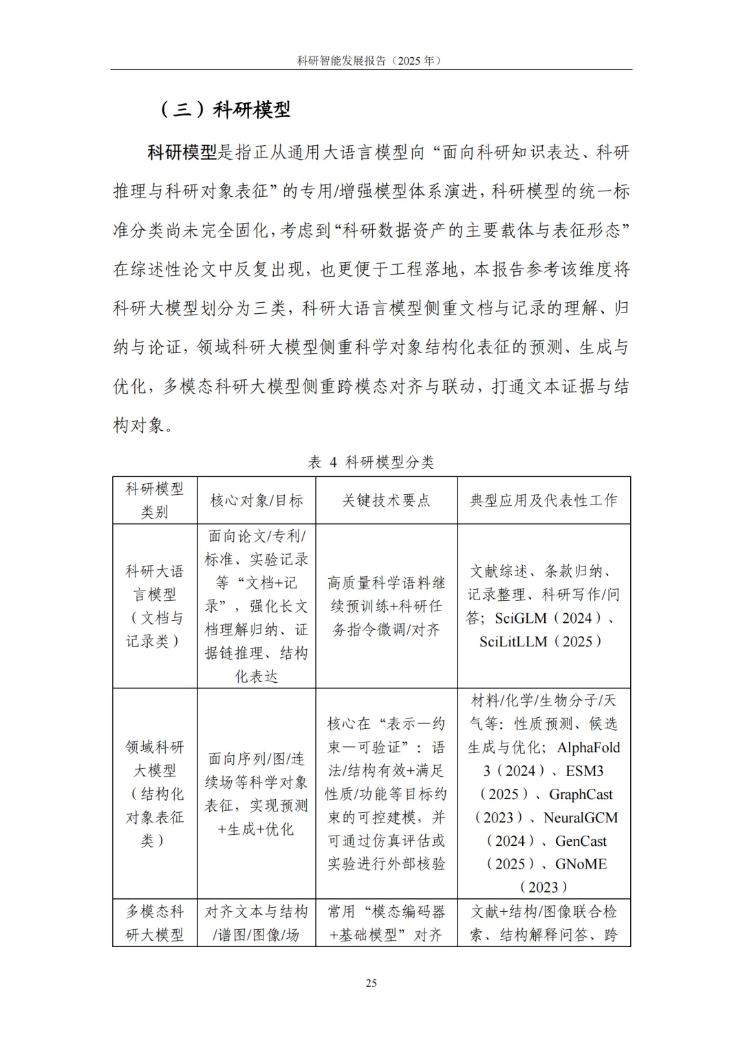
3. 关键技术:五大关键技术耦合演进,推动科研走向“生成—验证”闭环化与自动化。报告基于基础通用性原则,聚焦科研智能五大关键技术领域:科研数据、科研计算、科研模型、科研智能体、自动化实验室。其中,科研数据与科研计算共同支撑科研模型研发;科研智能体在模型能力之上进一步扩展科研任务的“理解—规划—工具使用—环境交互”,并通过自动化实验室实现“干湿闭环”,打通数字空间与物理实验空间。五大技术相互耦合、快速迭代,正推动科研工具与服务从“辅助环节”走向“贯通流程”的系统能力。
4. 典型应用:基础科学提效、产业研发提速,从“预测发现”迈向“目标驱动”的研发新范式。在基础科学领域,科研智能助力研究者高效应对高维搜索空间、复杂系统模拟与海量数据模式挖掘等挑战,显著提升假说提出与实验设计效率。在生命科学、化学、地球与空间科学、数学等领域,生成式模型与自动化平台深度结合,推动研究从 “预测” 迈向 “按目标约束生成候选—实验验证—迭代优化” 的闭环模式。在产业研发领域,科研智能与工程流程深度融合,将性能边界、制造约束、成本与碳排放等目标前置到设计与验证环节,大幅缩短迭代链路、提升全局优化可能性:医药研发中,AI加速靶点发现、分子生成与临床试验优化,直击行业 “投入产出比下降” 痛点;半导体领域,AI从验证覆盖优化、调试根因分析延伸至架构探索与设计副驾,帮助工程师快速筛选高潜力方案;先进制造与工程设计中,约束感知生成式设计让 “能造、好造、造得经济” 成为生成阶段的内生目标,显著提升研发实效。
5. 挑战及展望:跨越规模化应用鸿沟,开启“科研资源即服务”新时代。科研智能从试点走向规模化应用,仍面临系统性挑战,包括高质量数据与标准供给不足、模型外推与可解释性欠缺、工程化集成与评测体系不完善、跨学科协作机制与可信治理框架不健全等。展望未来,科研智能将持续向更高水平的自主化与平台化演进,有望形成 “科研资源即服务(RaaS)” 的新型供给模式,让算力、数据、模型、实验设施等资源以按需、弹性、标准化的方式开放共享,进一步激发全社会创新活力,催生多类规模化应用赛道。
以下是报告全文↓↓↓ 点击链接免费下载pdf,扫二维码加入交流群










































































AI科普馆:打开AI世界之窗



