
来源:深企投

这份《2025年电子特气产业深度研究报告》内容非常详实,涵盖了电子特气产业的概述、市场格局和重点产品分析三大板块,并附有丰富的图表数据和企业列表。报告核心聚焦于中国电子特气产业的现状、挑战与机遇。
以下为您提炼的核心摘要与关键洞察:
核心结论
国产化空间大,但高端仍受制于人:中国集成电路电子特气整体国产化率不足 25%,高端产品(6N及以上)及先进制程(7nm以下)关键气体仍严重依赖进口。
产能扩张迅速,过剩风险显现:国内在建及规划项目近百个,部分产品(如三氟化氮、超纯氨)产能已远超当前及短期市场需求,行业面临价格竞争与产能消化压力。
点状突破已现,正向高端攻坚:一批本土企业(如中船特气、南大光电、华特气体等)已在部分细分领域(如三氟化氮、磷烷、砷烷)实现技术突破并进入国际大厂供应链,行业处于从低端替代向高端攻坚的 战略转折点。
一、 产业概述与特征
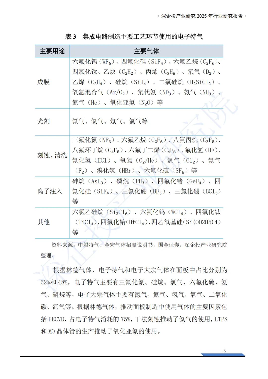
“电子工业的血液”:电子特气是集成电路制造的第二大材料,成本占比 13%-15%,纯度和洁净度要求极高(ppm/ppb/ppt级)。
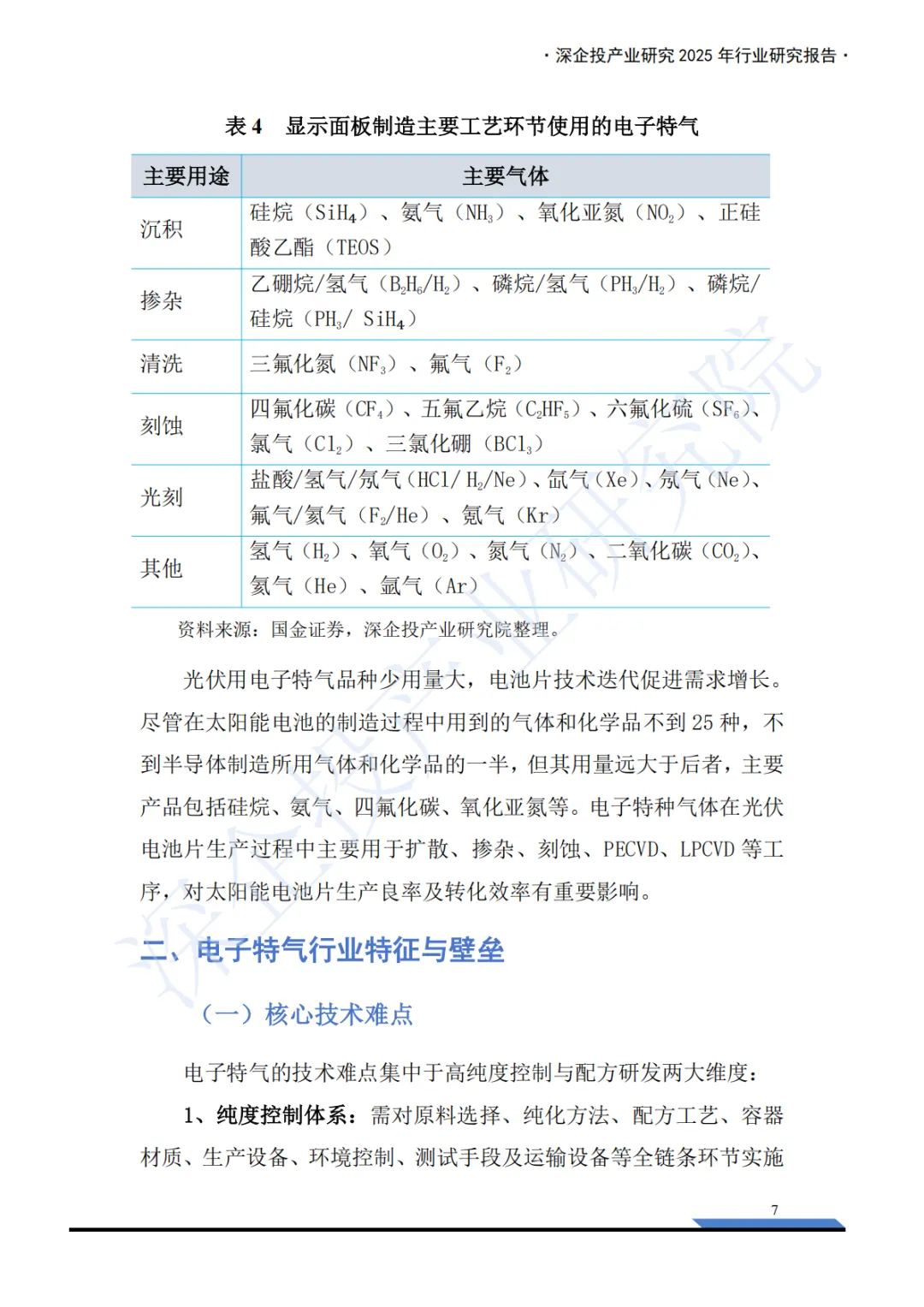
分类:分为用量大、集中供应的电子大宗气体(如氮气、氦气),和种类繁多、用于特定工艺的电子特种气体(如刻蚀、沉积、掺杂气体)。
高技术壁垒:
技术:高纯度控制、配方研发、痕量杂质检测是核心难点。
认证:下游客户(晶圆厂、面板厂)认证周期长(通常2-3年),准入壁垒高。
市场:全球市场被 林德、液化空气、大阳日酸、空气化工四大巨头垄断(份额>70%),海外拓展面临专利和格局固化挑战。
二、 市场规模与竞争格局
全球市场:2025年全球电子气体市场规模预计约 63.42亿美元,其中电子特气占比超70%。市场由欧美日巨头主导。
中国市场:2024年中国电子气体市场规模约 195亿元,增速恢复。国内企业数量超50家,但市场份额仍较小,产品多集中于中低端。
竞争态势:国际巨头提供“一站式”解决方案,壁垒深厚。国内企业正通过技术突破,在部分产品上实现进口替代,并打入台积电、三星等供应链。
三、 重点产品分析(部分摘要)
| 三氟化氮 (NF₃) | 中船特气 | ||
| 六氟化钨 (WF₆) | 中船特气 | ||
| 六氟丁二烯 (C₄F₆) | |||
| 超纯氨 (NH₃) | 产能严重过剩 | ||
| 磷烷/砷烷 (PH₃/AsH₃) | 南大光电 |
四、 主要风险与挑战
产能结构性过剩:中低端产品同质化严重,规划产能远超需求,价格战风险高。
高端技术差距:在超高纯气体生产、痕量检测、容器处理、增值服务等方面与国际巨头仍有差距。
供应链安全:氦气等战略性气体资源对外依存度高(约84%),供应链易受地缘政治影响。
认证与客户黏性:进入高端客户供应链周期长,且大宗气体合同周期长达15年,市场格局稳固。
五、 核心机遇
国产替代加速:在“卡脖子”环节,政策与市场需求双重驱动下,高端特气国产化是确定趋势。
产业升级需求:人工智能、新能源汽车驱动半导体产业升级,对高性能、高纯度特气需求持续增长。
局部技术领先:在磷烷、砷烷、三氟化氮等部分品类,国内企业已具备国际竞争力。
绿色环保趋势:GWP值更低的绿色电子特气(如六氟丁二烯)替代传统气体带来新增长点。






















(本星球常年对接50万+报告智库,每日精选50+行业报告学习分享!)
免责声明:本社群只做内容收集和知识分享,严禁用于商业目的,报告版权归原撰写发布机构所有,相关报告通过公开合法渠道收集整理,如涉及侵权,请联系我们删除;如对报告内容存疑,请与撰写、发布机构联系。


