
01
报告摘要
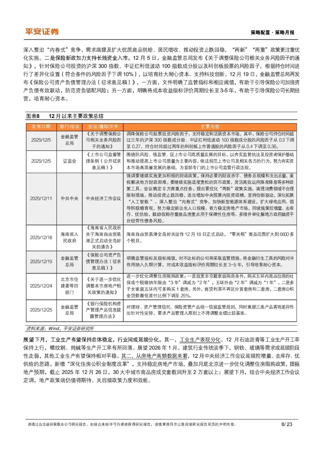
2025 年 12 月境内资产在国内中央经济工作会议政策定调明晰、外部降息背景下,A 股有所反弹,债市窄幅震荡,人民币升值。一方面,11 月经济数据结构性分化,工业生产相对平稳,投资、消费增速回落,出口增速回升;物价延续结构性改善,社融增速持平上月,实体信贷仍偏弱;但另一方面,内外部政策预期的积极变化,驱动市场整体风险偏好抬升:一是中央经济工作会议定调偏积极的政策取向;二是保险新政加力支持长线资金入市;三是海外美联储 12 月如期降息,并释放偏鸽信号。在此背景下,A 股震荡反弹,且风格再度回摆至高景气成长;债市窄幅震荡,收益率曲线陡峭化;人民币汇率保持升值态势。
02
报告内容








— END —
更多报告内容菜单栏
回复暗号
多元资产月报(2026年1月):美联储降息或暂缓,布局春季行情-260105-平安证券-23页
联系助理获取


-------------------------------------------------------------------------
*免责声明:以上报告均为本公众号通过公开、合法渠道获得,报告版权归原撰写/发布机构所有,如涉侵权,请联系删除;本号报告为推荐阅读,仅供参考学习,不构成投资建议。











