推广 热搜: 采购方式  甲带  滤芯  气动隔膜泵  减速机  减速机型号  履带  带式称重给煤机  无级变速机  链式给煤机 

2025日化行业市场趋势及创新动态

   日期:2026-01-18 18:30:57     来源:网络整理    作者:本站编辑    评论:0    
2025日化行业市场趋势及创新动态

加入行业报告之家,每日更新行业报告

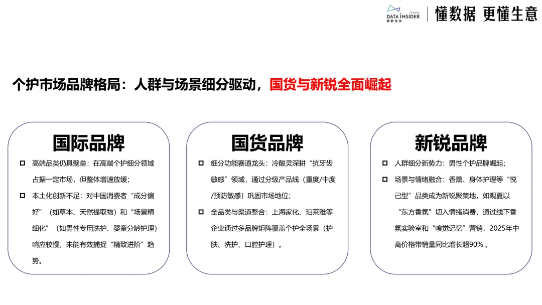
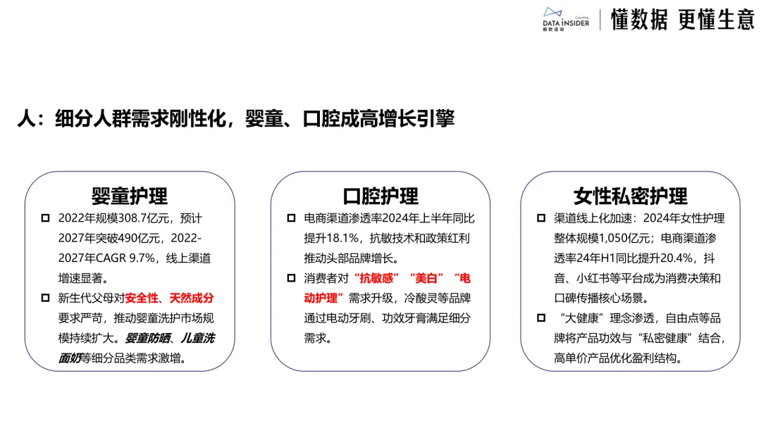
导读:2025 年消费市场呈现多元升级态势,日化与厨具行业均迎来显著变革。日化行业在 2023 年稳步复苏后持续增长,美妆、个护、家清三大细分领域齐头并进,国货品牌凭借本土化创新与高性价比,市占率逐步超越外资品牌。线上渠道成为核心销售阵地,内容电商增速迅猛,场景化体验与精准功效成为产品创新核心。厨具行业则受 “邪修美食” 热潮驱动,向功能复合、操作极简方向迭代。微波炉、空气炸锅等单品因适配懒人需求走红,18-29 岁都市青年与学生党成为消费主力,注重一机多用与空间适配性。社媒营销成为品牌发力重点,小红书商业投放增长显著,抖音侧重情景化植入,美食与家居类达人种草效果突出。两大行业均呈现人群细分、产品创新与渠道适配的协同进化趋势,功能升级与情绪价值融合成为市场竞争的关键抓手,满足消费者高效、个性化的生活需求。

来源:互联网

往期推荐

2026年中国礼品行业展望白皮书

2026-01-16

2025羽绒产业调研报告-如何定义国产好羽绒

2026-01-16

2025年中国商用具身智能白皮书

2026-01-16

2025年中国商业十大热点展望报告

2026-01-16

今日报告分享

中国精锐人群生活方式洞察报告(2025年版)
2025年从“邪修美食”到“神器厨具”-厨具品牌机会洞察报告
2025日化行业市场趋势及创新动态(美妆、个护、家化)
即时零售行业发展报告2025
2025中国企业数智化转型案例研究报告(2018-2025)
2025人工智能计算中心发展白皮书2.0
2025年中国数字产业出海报告
2025年中国直播产业行业市场研究报告
2025年双十一大促线上销售数据复盘
2025线上口服美容品类消费趋势洞察

免责声明:本平台只做内容的收集及分享,报告版权归原撰写发布机构所有,行业报告之家社群通过公开合法渠道获得,如涉及侵权,请联系我们删除,客服:e60086;如对报告内容存疑,请与撰写、发布机构联系。

关注公众号获取更多咨询内容

 
打赏
 
更多>同类资讯
0相关评论

推荐图文
推荐资讯
点击排行
网站首页  |  关于我们  |  联系方式  |  使用协议  |  版权隐私  |  网站地图  |  排名推广  |  广告服务  |  积分换礼  |  网站留言  |  RSS订阅  |  违规举报  |  皖ICP备20008326号-18
Powered By DESTOON