手机版
二维码
购物车
(
0
)
供应
求购
公司
团购
展会
资讯
招商
品牌
人才
知道
专题
图库
视频
下载
商圈
推广
热搜:
采购方式
甲带
滤芯
气动隔膜泵
减速机
减速机型号
履带
带式称重给煤机
无级变速机
链式给煤机
首页
供应
求购
公司
团购
展会
资讯
招商
品牌
人才
知道
专题
图库
视频
下载
商圈
首页
>
资讯
>
展会资讯
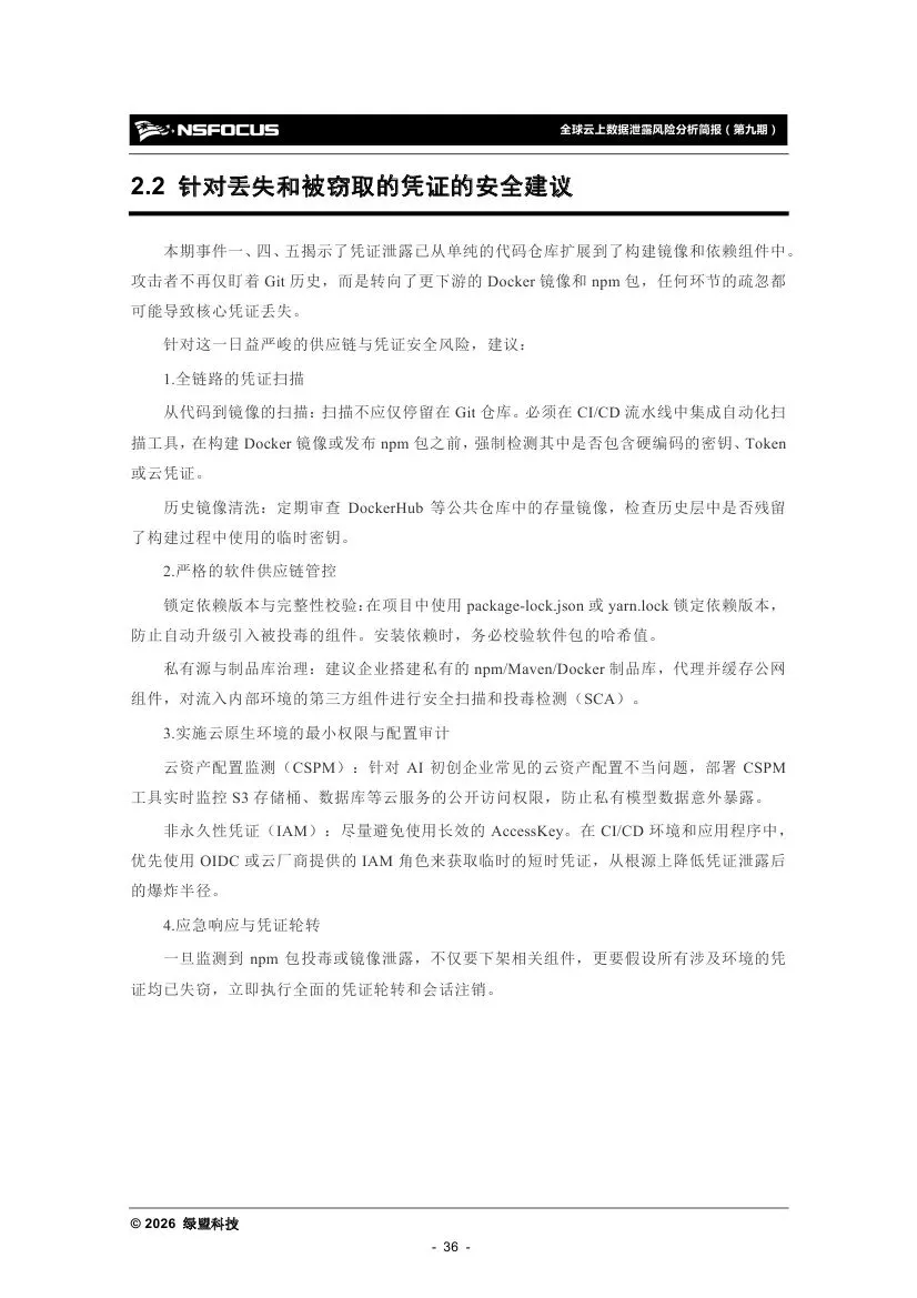
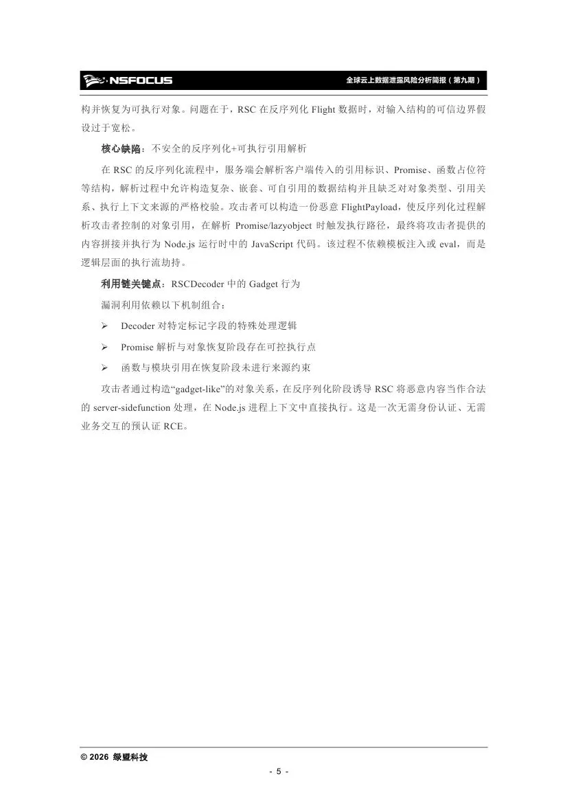
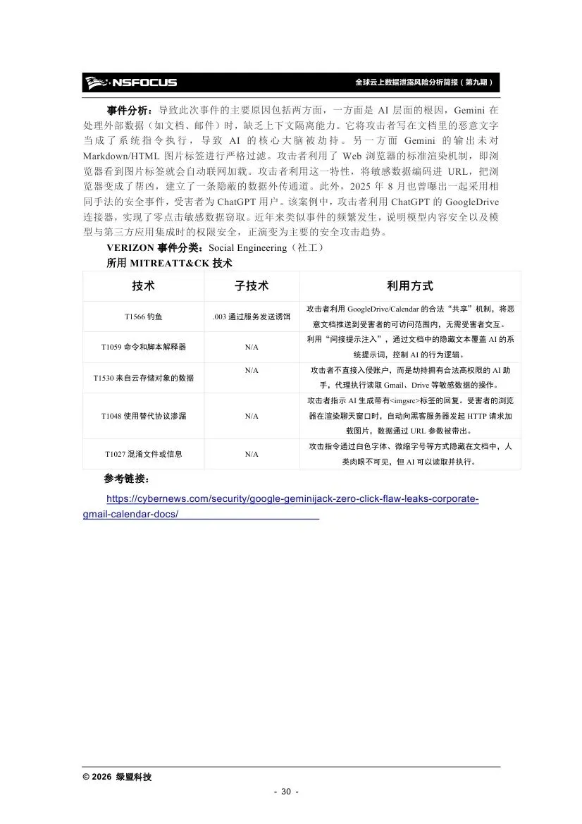
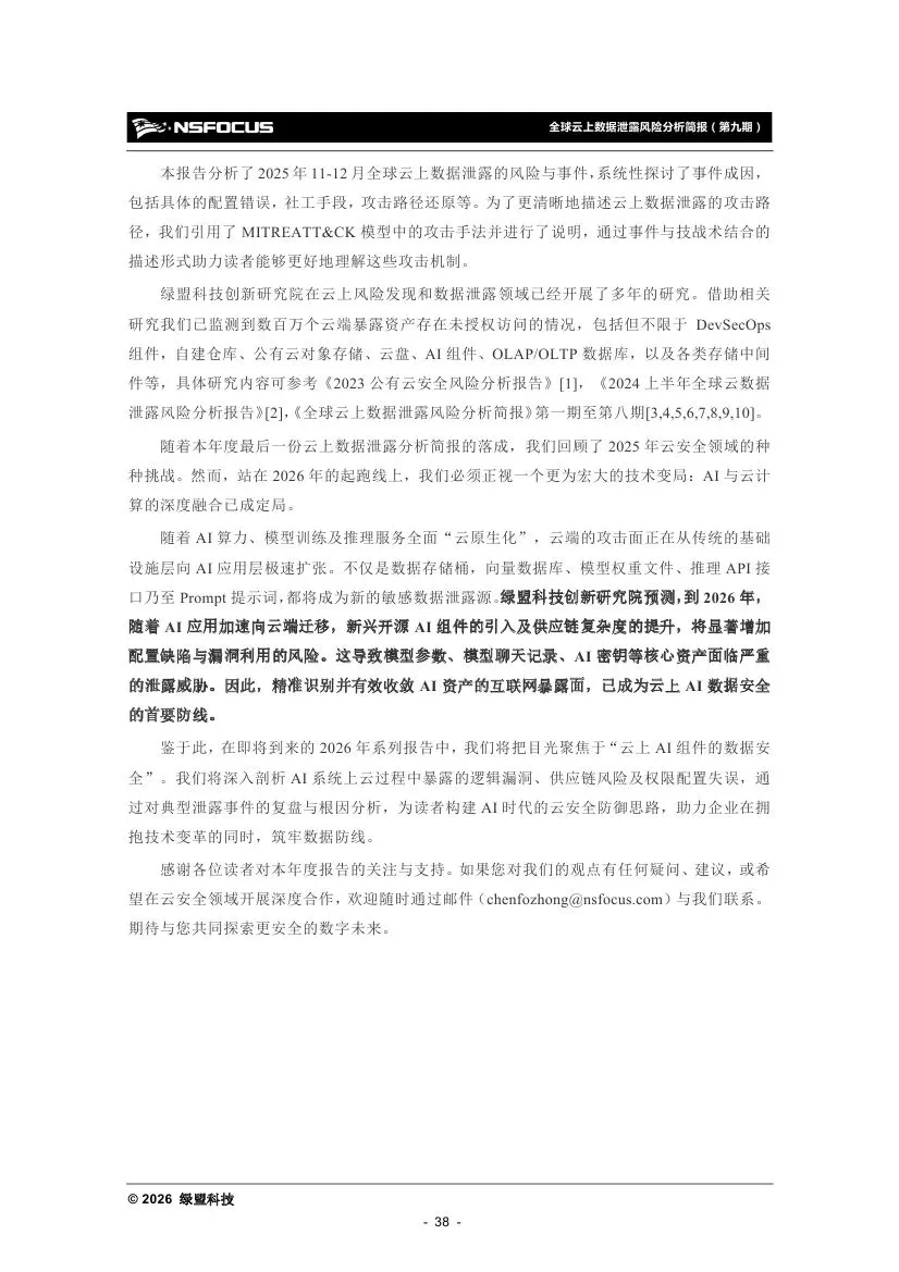
绿盟科技:全球云上数据泄露风险分析报告(第九期)
日期:2026-01-18 17:13:10 来源:网络整理 作者:本站编辑
评论:0
绿盟科技:全球云上数据泄露风险分析报告(第九期)
(下载
报告
,请
点击“
报告下载
”菜单。)
报告
及更多报告
,点击“
报告下载
”菜单免费获取;
或扫码加入数局知识星球获取更好服务:
打赏
更多
>
同类资讯
• 学习写研报:行业研究报告的撰写
0
条
相关评论
推荐图文
推荐资讯
点击排行
0
1
2026中国(武汉)国际智能巡检机器人展览会
0
2
医药行业是否值得选择
0
3
锅圈食品财务分析(2020-2024)
0
4
中国暖通智控行业白皮书(106页)
0
5
2025年12月23日金融市场行情分析
0
6
2026玩具行业风口趋势指南
0
7
香雪制药偿债能力分析
0
8
2025年八大未来行业
0
9
市场环境分析
网站首页
|
关于我们
|
联系方式
|
使用协议
|
版权隐私
|
网站地图
|
排名推广
|
广告服务
|
积分换礼
|
网站留言
|
RSS订阅
|
违规举报
|
皖ICP备20008326号-18
(c)2008-2022 免费发布网 All Rights Reserved