手机版
二维码
购物车
(
0
)
供应
求购
公司
团购
展会
资讯
招商
品牌
人才
知道
专题
图库
视频
下载
商圈
推广
热搜:
采购方式
甲带
滤芯
气动隔膜泵
减速机
减速机型号
履带
带式称重给煤机
无级变速机
链式给煤机
首页
供应
求购
公司
团购
展会
资讯
招商
品牌
人才
知道
专题
图库
视频
下载
商圈
首页
>
资讯
>
展会资讯
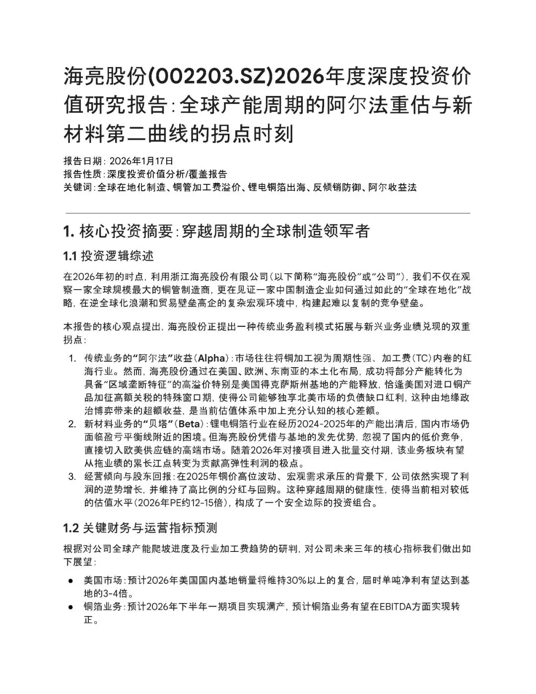
【海亮股份】深度投资价值研究报告:全球产能周期的阿尔法重估与新材料第二曲线的拐点时刻
日期:2026-01-18 16:17:35 来源:网络整理 作者:本站编辑
评论:0
【海亮股份】深度投资价值研究报告:全球产能周期的阿尔法重估与新材料第二曲线的拐点时刻
免责声明:以上分析基于公开数据和市场信息,结合分析师的专业研判,力求客观、独立。报告内容仅供参考,不构成任何具体的投资买卖建议。市场有风险,投资需谨慎。投资者据此操作,风险自担。
打赏
更多
>
同类资讯
• 国情调研报告千字文丨延伸产业
0
条
相关评论
推荐图文
推荐资讯
点击排行
0
1
2026中国(武汉)国际智能巡检机器人展览会
0
2
医药行业是否值得选择
0
3
锅圈食品财务分析(2020-2024)
0
4
中国暖通智控行业白皮书(106页)
0
5
2025年12月23日金融市场行情分析
0
6
2026玩具行业风口趋势指南
0
7
香雪制药偿债能力分析
0
8
2025年八大未来行业
0
9
市场环境分析
网站首页
|
关于我们
|
联系方式
|
使用协议
|
版权隐私
|
网站地图
|
排名推广
|
广告服务
|
积分换礼
|
网站留言
|
RSS订阅
|
违规举报
|
皖ICP备20008326号-18
(c)2008-2022 免费发布网 All Rights Reserved