
编者按:
报告点睛之笔:当低价竞争侵蚀行业根基时,领先企业正将责任领导力转化为“向上竞争”的杠杆——这不仅关乎道德选择,更是重塑游戏规则的生存战略。
在责任竞争的时代,这份报告既是诊断行业的听诊器,更是开启高质量增长的密钥。当ESG从合规项进阶为竞争力项,那些率先将责任基因植入商业逻辑的企业,正在定义下一个十年的竞争规则。
适读人群:企业决策者、CSR负责人、政策制定者、投资机构及商学院研究者。
《南方周末:中国企业社会责任观察报告2025》:当责任领导力成为破局内卷的新引擎。
在全球可持续发展目标停滞、贸易保护主义抬头与中国部分行业“内卷式竞争”加剧的背景下,南方周末中国企业社会责任研究中心发布《2025中国企业社会责任观察报告》,以620家企业调研数据与十大行业深度案例,揭示出一条突围路径:将社会责任转化为“向上竞争”的差异化优势。这份长达300余页的报告不仅是年度责任实践的记录,更是一部企业转型的实战指南。
核心洞察:从成本负担到竞争力引擎
报告开篇直指企业面临的灵魂拷问:面对CSR,该抽身而退、坚守阵地还是创新履责模式?基于对620家制造型、服务型及新能源、汽车、金融、互联网企业的调研,报告提出关键结论:
STEP
1
责任竞争力觉醒
中国企业CSR发展指数达58.3分(同比提升1.5分),但经济与环境维度得分偏低(40.5分/47分),反映增长压力与低碳转型阵痛并存。
STEP
2
合规驱动创新
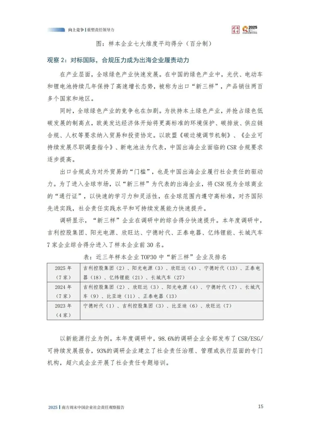
欧盟碳关税(CBAM)、电池法案等政策倒逼出海企业将CSR视为“全球通行证”,“新三样”(光伏、电动车、锂电池)企业社会责任得分跃升,7家进入样本前30名。
STEP
3
治理机制深化
75%样本企业设立董事会级CSR委员会(同比+10%),43.7%将CSR绩效与高管薪酬挂钩,ESG从边缘职能迈向战略核心。
十大趋势亮点:重塑商业逻辑的底层变革
报告提炼的“中国企业社会责任十大观察”,揭示出责任经济的进化方向:
STEP
1
战略升维
45家企业设立“战略与可持续发展委员会”,41%制定专项CSR规划。中集安瑞科将可持续发展纳入商业战略,驱动从“装备制造商”向“综合服务商”转型。
STEP
2
产业服务化
29.3%制造企业向伙伴提供绿色解决方案,催生“可持续发展服务业”新蓝海。施耐德电气可持续影响力收入将占全球营收80%。
STEP
3
全链革命
76.8%企业对供应商提出CSR审核要求,蒙牛通过“奶牛金钥匙”培训赋能4000名牧场人员,构建乳业价值链韧性。
STEP
4
人才缺口破局
绿色转型将创造840万就业机会,友达发起“百千万计划”培养数智化可持续人才。
STEP
5
ESG风险高发
样本企业年发生ESG风险事件4674起,合规处罚(58%)、安全生产(19%)成重灾区,比亚迪因供应链问题触发“一票否决”。
行业攻坚实录:痛点与突破
报告深度解构四大关键行业的责任进化:
STEP
1
互联网科技
贪腐治理成焦点,腾讯、京东年查处贪腐案超百起;AI伦理建设提速,40家企业开展数字鸿沟消除行动。
STEP
2
金融业
“五篇大文章”重塑责任,绿色贷款余额超27.3万亿(工行独占6万亿),但普惠金融产品线全覆盖企业不足10%。
STEP
3
汽车业
供应链ESG管理薄弱,仅33%披露本地化供应商占比;氢能重卡、焦炉气制氢技术(如中集安瑞科鞍钢项目)开辟降碳新路径。
STEP
4
新能源
90%企业搭建合规体系应对欧盟CSDDD指令,但仅35%实现万元营收碳强度下降,反映减碳与增长平衡难题。
标杆案例精粹:从自我革新到生态赋能
报告精选十大企业实践,展现责任领导力的落地范式:
STEP
1
施耐德电气
打造“端到端绿色价值链”,以“零碳计划”带动全球1000家供应商减碳(中国270家核心供应商平均减碳42%)。
STEP
2
联想集团
首创ESG+AI模式,自研“乐循”系统实现物料级碳管理,武汉工厂获ICT行业首张零碳认证,更将经验转化为行业解决方案。
STEP
3
欧莱雅
破解消费端“知行鸿沟”,推出产品环境影响五色盘标签,联合京东推出美妆可持续消费积分计划,让环保选择可视化、可激励。
STEP
4
华润万象生活
在西安万象城打造“锦衣妙集”可持续时尚市集,以场景革命激活绿色消费,探索购物中心低碳转型样本。
STEP
5
正泰集团
创新“光伏+”生态,160万户户用光伏电站助农增收,木垒25万千瓦沙漠光伏项目实现“板上发电、板下治沙”。
为什么这份报告值得深度研读?
STEP
1
数据权威性
依托“善择”大数据平台,采用ISO26000与GRI双标准,建立七大维度50项指标评价体系。
STEP
2
实践参考性
十大案例详解企业如何将CSR转化为增长动能——如友达光电通过减塑技术年回收96%塑料,蒙牛“绿富同兴”模式激发产业链活力。
STEP
3
战略前瞻性
揭示“可持续发展服务业”“责任科技”“影响力学”等新范式,为企业家提供破局内卷的思维地图。




















来源:南方周末

欢迎收听环境生态网微信:eeduorgcn。




