获取更多行业报告?、白皮书?、投资报告?、市场洞察?、趋势报告?、蓝皮书?,请添加小编微信号LceyDreamy
商业航天作为战略性新兴产业,国家重视程度日益提升
中国作为传统航天领域的领先国家之一,发展商业航天成为我国提升综合国力、抢占未来科技与经济发展制高点的关键举措。2024 年,商业航天作为新质生产力的代表首次被写入《政府工作报告》,商业航天上升为国家战略性新兴产业;2025 年,政府工作报告再度提出“推动商业航天、低空经济、深海科技等新兴产业安全健康发展”。近期商业航天司的设立及《推进商业航天高质量安全发展行动计划(2025-2027 年)》的出台,也充分彰显顶层对商业航天发展的重视。
低地球轨道资源紧张,成为商业航天竞争的焦点
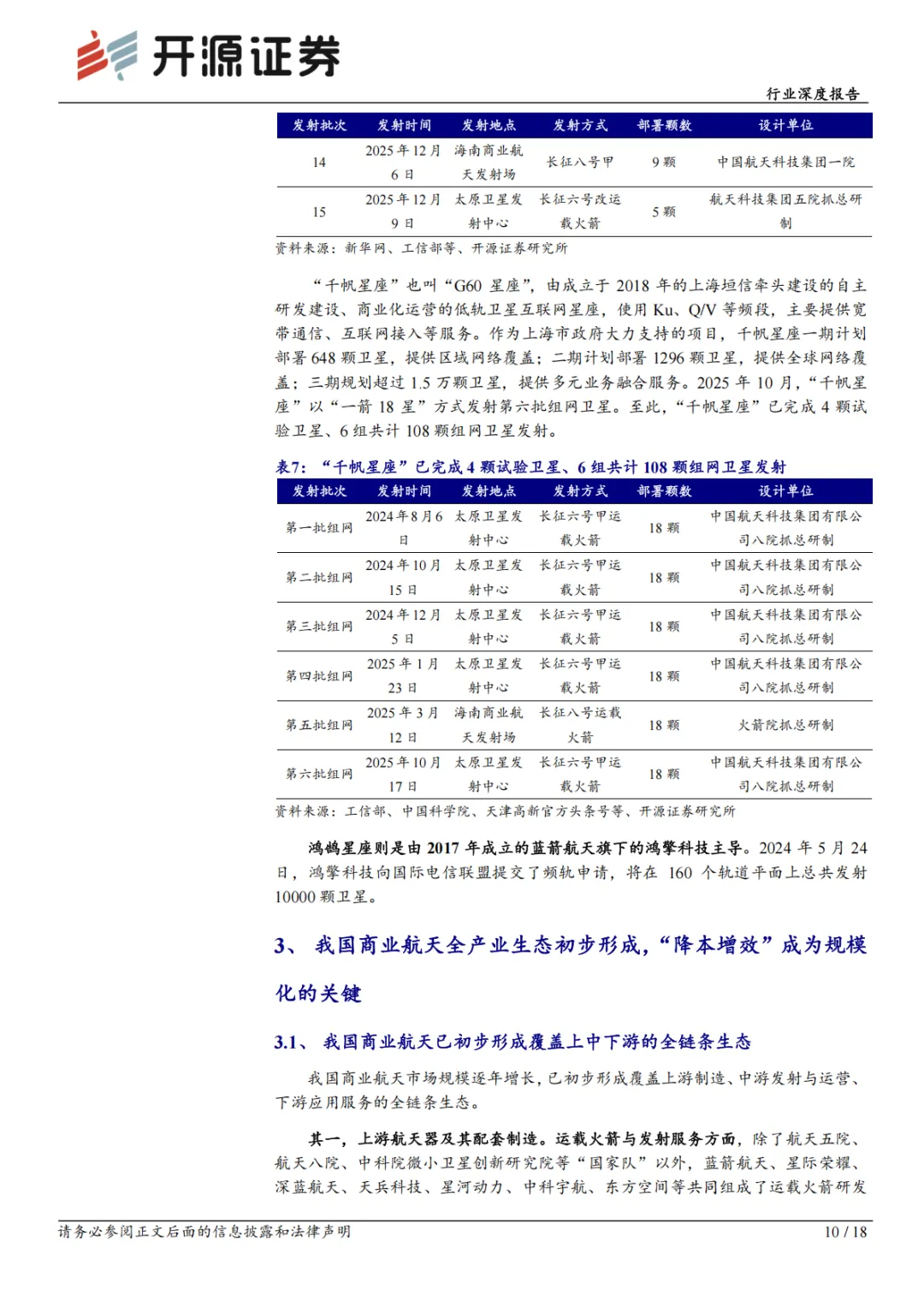
低轨卫星星座具有低时延、发射灵活度高和制造成本低等特点,是世界主要航天国家争夺空间资源的新赛道。根据国际电信联盟规定,关于卫星轨道位置、关键频段资源,各国按照“先登先占”的规则竞争协调使用。美国 SpaceX 旗下的Starlink 是全球低轨卫星星座建设领跑者。截至 2025 年 11 月 1 日,SpaceX 公司已累计发射星链卫星 10203 颗,占自 1957 年全球所有发射卫星数量(约 2.2 万颗)的 45%,是人类历史上首次发射卫星数破万的“巨星座”系统。中国向国际电信联盟(ITU)申请低轨卫星数量总数已达 5.13 万颗,其中数量超过万颗的星座计划有三个:GW 星座、千帆星座和鸿鹄-3 星座。
我国商业航天全产业生态初步形成,“降本增效”成为规模化的关键
我国商业航天市场规模逐年增长,已初步形成覆盖上游制造、中游发射与运营、下游应用服务的全链条生态。“降本增效”成为规模化的关键,其核心突破点在于:(1)可重复使用火箭技术的革命性意义在于通过显著降低发射成本、缩短任务周期,从而大幅提升运力供给,其中低成本是推动航天产业实现“商业化”的核心驱动力;(2)小型化、轻量化卫星技术的发展有效降低了卫星的制造和发射成本,使得卫星应用更加广泛。(3)卫星发射场持续扩展,逐步迈入高密度、常态化发射新阶段。
投资建议
近期商业航天司的设立及商业航天发展三年规划的出台,充分彰显顶层对商业航天发展的重视。同时,我国商业航天已初步形成覆盖上游制造、中游发射与运营、下游应用服务的全链条生态,我们高度看好商业航天的投资机遇。
火箭产业链:受益标的西部材料、超捷股份、斯瑞新材、高华科技、航天动力等。
卫星产业链及太空算力:推荐中科星图、航天宏图、普天科技、亚信安全、永信至诚等,受益标的星图测控、佳缘科技、航天发展、中国卫星、顺灏股份、霍莱沃、航天环宇、天银机电、上海瀚讯、臻镭科技、乾照光电、上海港湾、盛邦安全。
风险提示:可重复使用火箭技术进展不及预期;低轨卫星星座审批不及预期;下游应用商业模式不成熟。
点击“阅读原文”可下载完整版PPT!!
报告全文如下

















点击“阅读原文”可下载完整版PPT!!

3700个区块链项目白皮书
百位行业大咖!千人交流群!
扫描下方二维码,添加群主WeChat!





