
●●●
文末附带报告pdf免费下载
《中央企业高质量数据集建设研究报告》
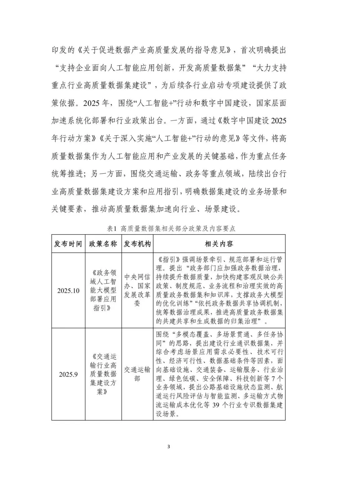
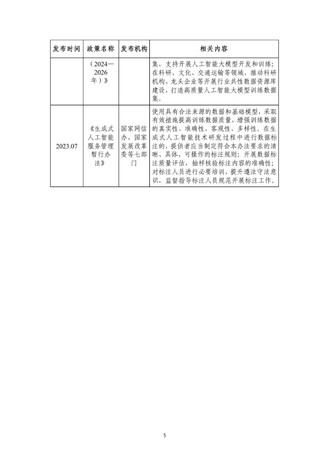
由中电数据产业集团有限公司与中国信息通信研究院联合编制,立足国家"人工智能+"行动与数据要素市场化配置战略背景,首次系统梳理了央企高质量数据集建设的方法论体系与实践经验。报告深入剖析了央企在能源、制造、交通、通信等关键领域建设高质量数据集的现状、挑战与突破路径,通过13个典型行业案例,生动呈现了"场景牵引、工程化推进、体系化治理、协同化扩展"的建设范式。报告不仅为央企数据集建设提供系统性指导,更前瞻性地提出央企应超越企业边界,成为"国家关键领域高价值数据的核心供给者、行业数据规范的主要制定者、融通产业链创新链的数据生态组织者",为构建全国一体化数据市场、发展新质生产力提供战略支撑。

报告亮点
系统性方法论创新:首创"数据集建设-运营-基础保障"三位一体的高质量数据集建设框架,提供从需求管理、数据采集处理、标注质检到交付应用的全链条指导,破解"重建设、轻运营"行业痛点。
行业标杆案例深度剖析:精选13个央企高质量数据集建设案例,覆盖智慧能源、工业制造、绿色低碳等八大重点领域,以真实场景验证数据价值,如配电网智能规划数据集将规划周期缩短95%,油气地震勘探数据集使钻井符合率提升至90%以上。
实践路径精准提炼:总结央企数据集建设三大关键要素—"业务-数据-模型闭环驱动"、"专家知识+智能工具人机协同"、"集团统筹+一线创新协同组织",为行业提供可复制的经验。
挑战痛点直击要害:深度剖析制度性瓶颈、工程化能力短板、项目制思维阻碍、生态位角色不清等深层次矛盾,提出标准化、智能化与生态化的发展路径。
战略定位前瞻引领:首次明确央企在数据要素市场中的三重角色定位,提出通过"标准、技术与生态"的持续投入,成为推动国家数据要素市场繁荣的关键力量,彰显央企在数字时代的国家使命。
材料预览







●●●
获 取 方 式
关注公众号,回复
20260118
即可下载报告原文,有效期7天。


知 识 星 球
诚挚邀请您加入dataweekly的知识星球,丰富的行业实时报告成果,共同探讨数据资产的前沿话题与发展趋势,携手在数据浪潮中把握机遇,开拓创新。

最新报告推荐
●●●
- END -


