
HUAON
PART ONE
工程咨询行业基本概述
1、定义及特点
工程咨询是遵循独立、公正、科学的原则,综合运用多学科知识、工程实践经验、现代科学和管理方法,在经济社会发展、境内外投资建设项目决策与实施活动中,为投资者和政府部门提供阶段性或全过程咨询和管理的智力服务。工程咨询行业具有弹性大、独特性、时效性、全面性、约束条件多等特点。

2、发展历程
中国工程咨询行业的发展历程大致经历了奠基与萌芽阶段、起步阶段、发展与规范阶段、快速发展与转型阶段、创新发展阶段等五个阶段。

HUAON
PART TWO
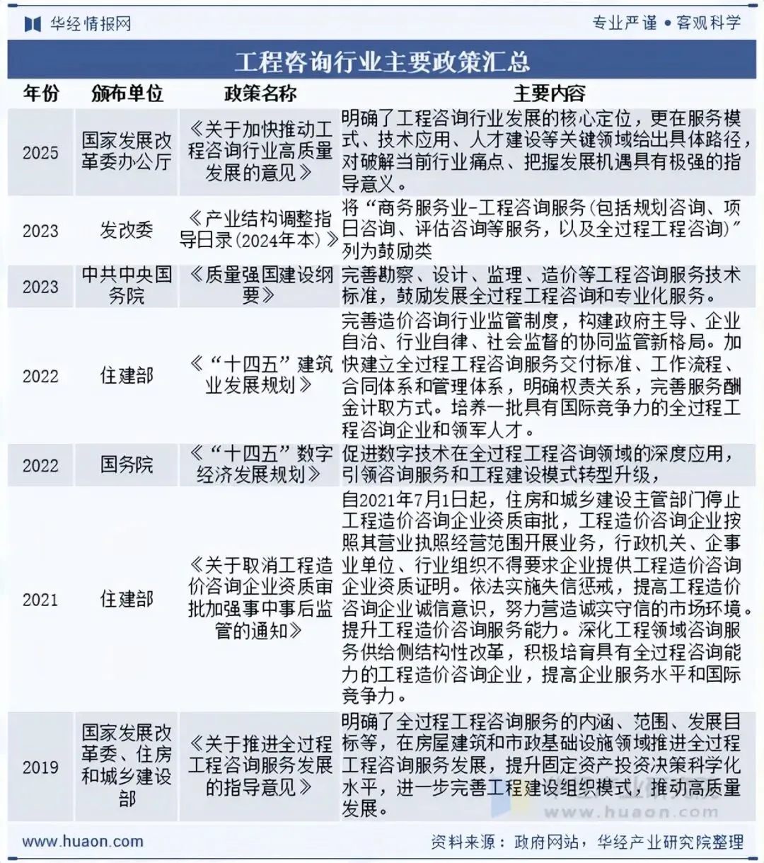
工程咨询行业主要政策汇总
我国政府对工程咨询行业高度重视,出台了一系列政策支持行业发展。2025年9月,国家发展改革委办公厅正式印发《关于加快推动工程咨询行业高质量发展的意见》,明确了行业发展的核心定位,更在服务模式、技术应用、人才建设等关键领域给出具体路径,对破解当前行业痛点、把握发展机遇具有极强的指导意义。随着国家新型城镇化、区域协调发展等战略的深入推进,以及“新基建”被提到新高度,工程咨询行业正迎来前所未有的发展机遇。

相关报告:华经产业研究院发布的《2026-2032年中国工程咨询行业发展潜力预测及投资风险评估报告》
HUAON
PART THREE
工程咨询行业发展现状分析
1、全球
工程咨询行业的景气程度与世界工程建设市场发展息息相关,2018年全球工程咨询市场规模为5215.75亿美元,受新冠肺炎疫情影响,2020年全球工程咨询市场规模同比减少2%,2024年全球工程咨询市场规模增长至6862.49亿美元,2018-2024年期间复合增速为4.7%。

2、中国
1)市场规模及细分市场结构
工程咨询行业作为现代服务业的重要组成部分,在经济全球化的浪潮和科技的飞速进步中,近年来中国工程咨询行业市场规模保持持续增长态势,2024年中国工程咨询市场规模达到10835.05亿元,其中项目咨询市场规模占比最大,为35.5%,全过程工程咨询占比30%。

2)出口额
2024年我国工程咨询服务出口额达335.7亿美元,同比增长6.9%,再创历史新高。但从近五年趋势来看,出口额并非持续上扬,而是在2020年和2022年出现两次明显回调,整体呈现波动增长态势。这一特征表明,我国工程咨询行业国际化发展已从高速成长期逐步向成熟期过渡。

HUAON
PART FOUR
工程咨询行业产业链
工程咨询行业上游主要系提供外协服务、差旅服务以及办公场地、办公用品等服务和商品的供应商。此类供应商众多,供应充足,因此,工程咨询行业与上游企业之间不存在紧密的依赖关系, 上游的发展变化不会对该行业造成重大影响。工程咨询行业广泛服务于基础设施、市政工程、农业农村、公共安全、生态环保、公共卫生、物资储备、防灾减灾、民生保障等众多投资建设领域。

HUAON
PART FIVE
工程咨询行业竞争格局
工程咨询行业企业数量众多,大部分企业为中小型工程咨询企业,国内市场中主要的工程咨询企业有中达安股份有限公司、建发合诚工程咨询股份有限公司、深圳市建筑科学研究院股份有限公司、甘肃工程咨询集团股份有限公司等。

HUAON
PART SIX
工程咨询行业发展趋势
1、全过程工程咨询,引领行业新风向
全过程工程咨询已然成为工程咨询行业发展的新引擎。根据相关政策要求,其被明确为行业发展的新方向。这一趋势的形成,与市场对项目全生命周期管理的需求日益增长密切相关。全过程工程咨询能够整合项目各个阶段的咨询服务,提供一站式解决方案,有效避免了传统分段咨询模式下可能出现的沟通不畅、信息断层等问题,大大提高了项目的整体效率和效益。
2、数字化转型,提升效率与质量
随着数字化和智能化的推进,工程咨询行业正面临着转型升级的压力,同时也迎来了前所未有的机遇。大数据、云计算、人工智能等先进技术的应用,极大地提升了工程咨询行业的服务效率和质量,降低了成本和风险。
华经产业研究院通过对中国工程咨询行业海量数据的搜集、整理、加工,全面剖析行业总体市场容量、竞争格局、市场供需现状及行业典型企业的产销运营分析,并根据行业发展轨迹及影响因素,对行业未来的发展趋势进行预测。帮助企业了解行业当前发展动向,把握市场机会,做出正确投资决策。更多详细内容,请关注华经产业研究院出版的《2026-2032年中国工程咨询行业发展潜力预测及投资风险评估报告》。
往期推荐 | |
华
经
情
报
网
www.huaon.com
华经情报网隶属于华经产业研究院,专注大中华区产业经济情报及研究,目前主要提供的产品和服务包括传统及新兴行业研究、商业计划书、可行性研究、市场调研、专题报告、定制报告、工业园区大数据、产业链地图等。涵盖文化体育、物流旅游、健康养老、生物医药、能源化工、装备制造、汽车电子、农林牧渔等领域,还深入研究智慧城市、智慧生活、智慧制造、新能源、新材料、新消费、新金融、人工智能、“互联网+”等新兴领域。



