
内容摘要
卫星通信将成为传统网络的有益补充。虽然目前5G蜂窝网络已经实现规模化建设,但是全球仍然有超过20亿人尚未接入网络。主要原因在于农村偏远地区的覆盖存在技术和成本难题。扩展高速基础设施的成本高、投资回报率低和无法接入电网是农村地区网络基础设施发展的主要障碍,也使得在全球各地农村地区的互联网普及率远低于城市地区。卫星通信不受地形影响、覆盖范围广的优势显现,大型的低轨卫星星座极有可能成为6G非地面网络的重要组成部分,在解决通信时延的同时填补地面蜂窝通信覆盖局限。,因此,低轨卫星通信可以充分利用其优势,弥补地面蜂窝通信局限,完善全球半数人口的移动互联,实现网络的全球覆盖,完善全球互联生态。
报告内容






更多报告内容菜单栏
回复暗号
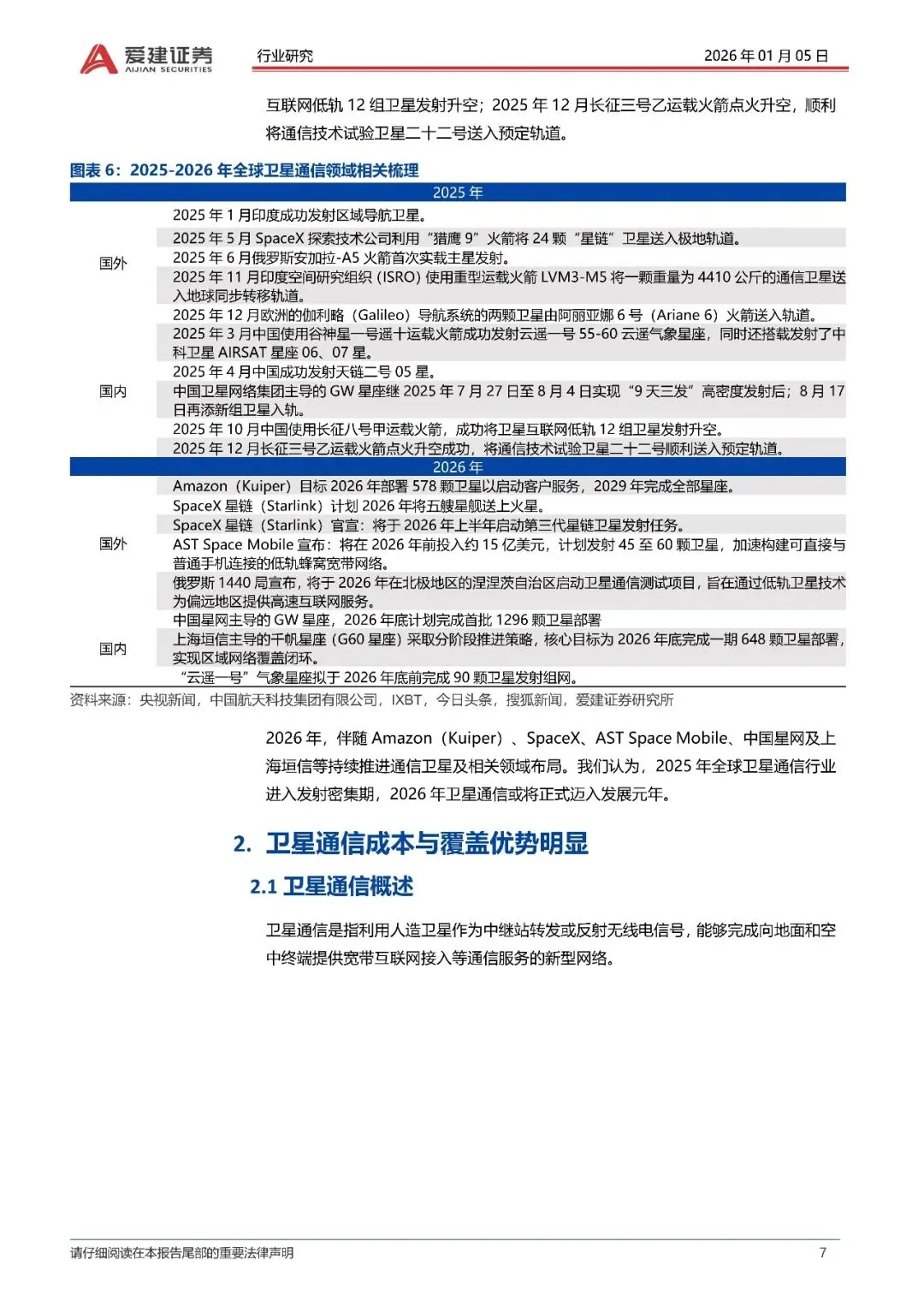
爱建电子行业深度报告:卫星通信加速进入发展元年-260105-爱建证券-30页
联系助理获取

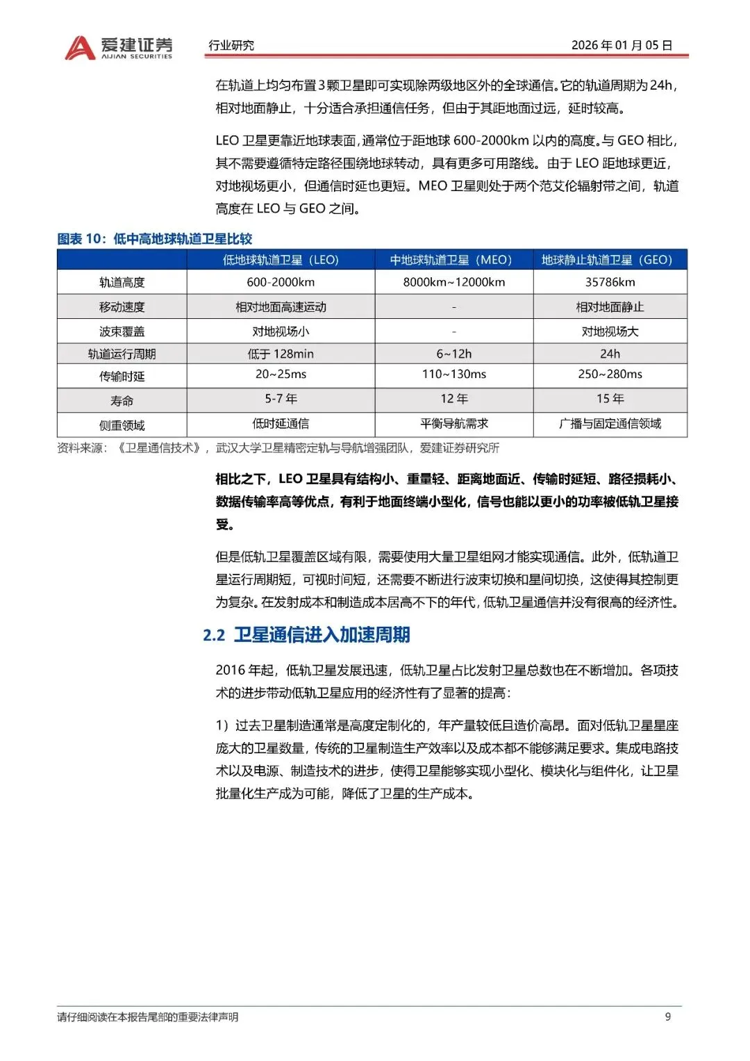
免责声明:以上报告均系本报告通过公开、合法渠道获得,报告版权归原撰写/发布机构所有,如有侵权,请联系作者删除,本报告为推荐阅读,仅供参考学习,不构成投资建议,如对报告内容存疑,请与撰写/发布机构联系。














