推广 热搜: 采购方式  甲带  滤芯  气动隔膜泵  减速机  减速机型号  履带  带式称重给煤机  无级变速机  链式给煤机 

核心竞争力分析---企业识别、培育和运用自身独特优势,在市场中脱颖而出并持续领先的关键策略.

   日期:2026-01-17 15:47:56     来源:网络整理    作者:本站编辑    评论:0    
核心竞争力分析---企业识别、培育和运用自身独特优势,在市场中脱颖而出并持续领先的关键策略.
✨它具有三个超重要的特性: 
?价值性:核心竞争力得能为客户创造价值,满足他们的需求和痛点。就像苹果公司,其简洁易用且功能强大的 iOS 系统,给用户带来了超棒的体验,这就是极具价值的核心竞争力。 
?稀缺性:不是随随便便就能被其他企业复制或替代的。比如可口可乐那独特的配方,秘而不宣,让它在饮料市场稳稳占据一席之地。 
?难以模仿性:即使竞争对手知道了,也很难照搬照抄。例如海底捞的服务文化,从员工培训到服务细节的把控,是长期积累且难以被模仿的,让顾客感受到无微不至的关怀,从而赢得众多粉丝。  
?那怎么进行核心竞争力分析呢? 
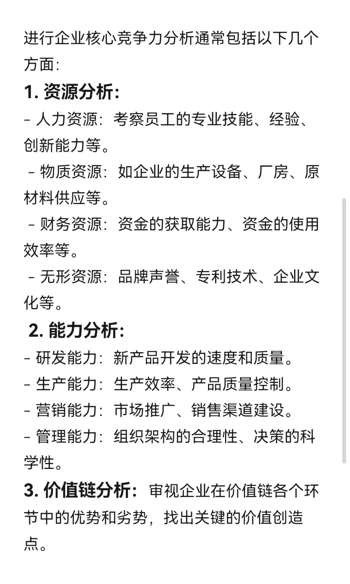
?首先要审视企业内部资源和能力,包括人力、物力、财力、技术、管理等方面。看看自己有啥独特的宝贝。 
?接着和竞争对手比较,找出差异化优势。比如在电商领域,京东以高效快速的物流配送服务区别于其他平台,这就是它的核心竞争力之一。 
?还要结合市场趋势和客户需求变化,不断调整和优化核心竞争力。  
?为啥核心竞争力分析这么重要呢? 
?它是企业长期稳定发展的基石,有了强大的核心竞争力,企业就能在市场的狂风暴雨中屹立不倒。 
✨能帮助企业精准定位市场,明确发展方向,把资源集中投入到最关键的地方,实现效益最大化。
 
打赏
 
更多>同类资讯
0相关评论

推荐图文
推荐资讯
点击排行
网站首页  |  关于我们  |  联系方式  |  使用协议  |  版权隐私  |  网站地图  |  排名推广  |  广告服务  |  积分换礼  |  网站留言  |  RSS订阅  |  违规举报  |  皖ICP备20008326号-18
Powered By DESTOON