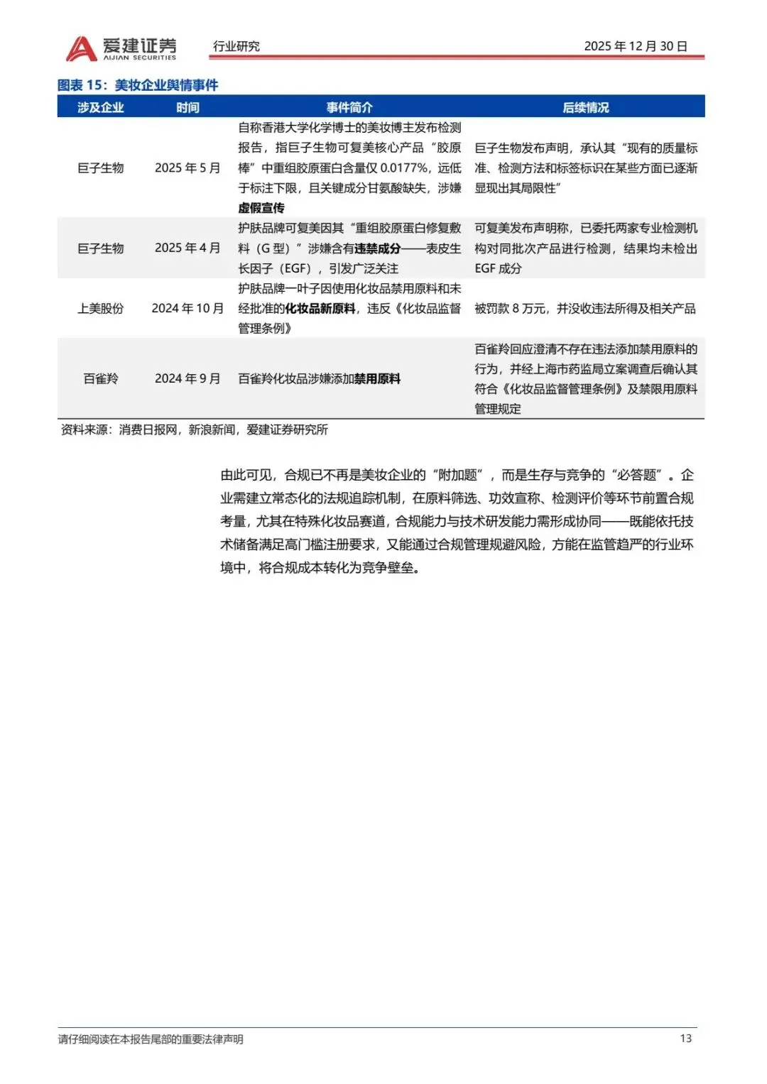
手机版
二维码
购物车
(
0
)
供应
求购
公司
团购
展会
资讯
招商
品牌
人才
知道
专题
图库
视频
下载
商圈
推广
热搜:
采购方式
甲带
滤芯
气动隔膜泵
减速机
减速机型号
履带
带式称重给煤机
无级变速机
链式给煤机
首页
供应
求购
公司
团购
展会
资讯
招商
品牌
人才
知道
专题
图库
视频
下载
商圈
首页
>
资讯
>
展会资讯
行业报告分享|《美妆行业深度报告:国货崛起、模式分化与营销提效下的竞争新局》
日期:2026-01-17 13:51:46 来源:网络整理 作者:本站编辑
评论:0
行业报告分享|《美妆行业深度报告:国货崛起、模式分化与营销提效下的竞争新局》
「发现全球医美最前沿」
打赏
更多
>
同类资讯
• 2025中国外贸发展全景解析报告:大
0
条
相关评论
推荐图文
推荐资讯
点击排行
0
1
如影随形☀️
0
2
考安全员,销控正找我!找我!证件 轻松无压力 监控 建筑
0
3
深圳舞蹈老师 人间水蜜桃 (敢私就敢回)
0
4
人在低谷时,像武则天一样思考
0
5
迷茫不知道如何做的时候,学习新的知识或者捡回已忘掉的知识吧[棒R]
0
6
ks今天晚上咋了。。
0
7
快手这是咋滴了 快手直播
0
8
抖音互赞
0
9
抖音被永久封禁 有什么办法可以解封的
网站首页
|
关于我们
|
联系方式
|
使用协议
|
版权隐私
|
网站地图
|
排名推广
|
广告服务
|
积分换礼
|
网站留言
|
RSS订阅
|
违规举报
|
皖ICP备20008326号-18
(c)2008-2022 免费发布网 All Rights Reserved