

量子科技行业概述
量子科技(quantum technology)是一种新型的科学技术体系。将量子力学原理与信息科学、计算科学、材料科学等学科交叉融合,致力于通过量子效应(如量子叠加、量子纠缠、量子隧穿等)实现信息的获取、处理和传递。它冲破了传统经典物理的局限,为解决复杂问题提供了全新的思路和方法。量子科技主要包含量子计算、量子通信和量子精密测量三大核心领域。


量子科技行业发展历程
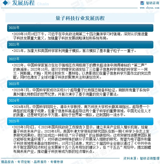
2020年10月16日下午,习近平在中央政治局第二十四次集体学习时强调,深刻认识推进量子科技发展重大意义,加强量子科技发展战略谋划和系统布局。2021年,加拿大和英国科学家利用量子模拟,首次模拟了基本量子粒子——重子。2022年,中国科学家首次在处于强相互作用极限下的费米超流体中测得神秘的“第二声”的衰减率。2022年10月,诺贝尔物理学奖颁发给了三位量子信息科学领域的科学家——阿兰·阿斯佩、约翰·克劳泽和安东·塞林格,以表彰他们在量子信息科学方面作出的突出贡献,同时也激发了全球对量子科技的聚焦关注和谋划攻关。2023年7月,中国科学家成功实现51个超导量子比特簇态制备和验证,刷新所有量子系统中真纠缠比特数目的世界纪录,并首次演示了基于测量的变分量子算法。
2024年6月,中国科学院院士、清华大学教授、南方科技大学校长薛其坤指出,超导是一个典型的宏观量子现象,在量子信息和高温超导这两个量子科学的重要领域,中国无论在人才的质量,还是研究的水平方面,都处于世界第一梯队,达到国际一流水平。2025年3月5日,《2025年国务院政府工作报告》显示,建立未来产业投入增长机制,培育量子科技未来产业。2025年8月,英国牛津大学领衔的研究团队在新一期《科学》杂志上发表研究成果称,他们合成出一种形似“分子锁链”的全新碳结构。这项突破性进展使团队首次能够在常温环境下,对环碳这种特殊的碳分子开展深入细致的研究,有望为电子器件和量子科技领域带来革命性新材料。10月27日消息,党的二十届四中全会审议通过了《中共中央关于制定国民经济和社会发展第十五个五年规划的建议》,在“十五五”规划中,提出前瞻布局未来产业,推动量子科技等成为新的经济增长点。


量子科技行业政策
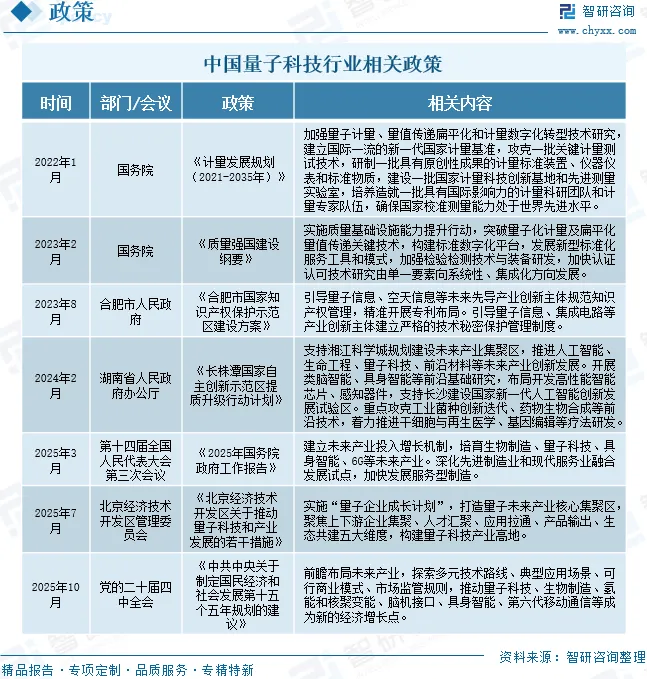
量子科技作为引领新一轮科技革命和产业变革的战略性前沿技术,正成为全球主要科技强国竞相布局的焦点领域。中国政府对量子科技的支持力度持续加大。“十四五”规划将量子科技列为优先发展方向,明确提出要在量子信息等前沿领域实施一批具有前瞻性、战略性的国家重大科技项目。科技部、发改委等部门联合出台多项支持政策,推动量子科技研发和产业化。正在制定的“十五五”规划中,提出推动量子科技成为新的经济增长点。例如,2025年3月,第十四届全国人民代表大会第三次会议上,《2025年国务院政府工作报告》提出要建立未来产业投入增长机制,培育生物制造、量子科技、具身智能、6G等未来产业。深化先进制造业和现代服务业融合发展试点,加快发展服务型制造。2025年10月,党的二十届四中全会发布《中共中央关于制定国民经济和社会发展第十五个五年规划的建议》,前瞻布局未来产业,探索多元技术路线、典型应用场景、可行商业模式、市场监管规则,推动量子科技、生物制造、氢能和核聚变能、脑机接口、具身智能、第六代移动通信等成为新的经济增长点。


量子科技行业产业链
量子科技产业链上游涵盖基础组件与技术的研发制造,包括稀释制冷机、测控系统、低温组件、芯片、光源、单光子探测器等;中游聚焦核心设备与系统的开发,包括超导原型机、量子密钥分发设备、量子时钟等;下游覆盖多行业应用与服务,如云计算、金融、国防、通信与工业制造等,推动量子技术实现商业化与规模化落地。

相关报告:智研咨询发布的《中国量子科技行业市场全景分析及投资趋势研判报告》

量子科技行业发展现状
量子科技是基于量子力学原理,利用量子叠加、量子纠缠等独特性质进行信息处理、传输和测量的一种新兴科技。它融合了物理学、信息科学、材料科学等多个领域的前沿技术,主要分为量子计算、量子通信、量子精密测量三大领域。近年来,随着数字经济的发展,我国对计算能力、信息安全和精密测量的需求不断增加。量子计算在某些特定问题上可以大幅提高计算效率,如药物研发等领域;量子通信具有高度的安全性,可满足金融、政务等领域对信息安全的严格要求;量子测量则在地质勘探、电网监测等领域展现出巨大应用潜力,这些市场需求为量子科技行业的发展提供了广阔的空间。数据显示,2024年全球量子科技行业市场规模为80.2亿美元,同比增长10.77%,预计2025年全球量子科技行业市场规模将增至119.3亿美元。从细分市场来看,量子计算在量子科技中占据主导地位,占比达64.92%。

2024年全球量子科技产业规模已突破80亿美元,呈现出多元发展的区域格局。北美地区凭借其深厚的技术积累与完善的创新生态,在全球量子科技领域保持显著影响力,产业规模达到25.7亿美元;欧洲紧随其后,产业规模为22亿美元,展现出扎实的科研基础与协同发展能力;中国则以18.4亿美元的产业规模成为全球量子科技领域的重要力量,市场增长潜力尤为突出。展望未来,北美预计将继续在核心技术突破与产业应用方面保持全球领先地位,而中国量子科技产业有望在自主技术持续突破与产业政策精准引导的双重驱动下,加速推进技术商业化进程,实现产业规模的持续扩张与全球竞争力的稳步提升。

量子科技作为事关国家信息安全的战略新兴领域,近年来在国家战略指引下,量子科技行业市场规模增长迅速,同时随着量子科技的不断突破,应用场景逐渐向纵深拓展,量子科技产业呈现出较好的发展势头。数据显示,中国量子科技行业市场规模从2015年的45.23亿元增长至2024年的131.04亿元,年复合增长率为12.55%。2024年,量子科技在全球范围内迎来了重大突破,研究已经进入从理论到应用的过渡期,多个量子计算平台取得了具有里程碑意义的新成果。量子比特的数量和质量得到大幅提升;量子算力已经应用于计算流体动力学、金融、生物医药等领域。量子通信干线已经实现量子保密通信的实际应用,不仅为金融、电力等行业提供了加密通信的基础设施,也为未来的量子互联网奠定了基础。2025年3月,我国成功研制出自主创新的量子计算原型机“祖冲之三号”,这一重大突破使得我国在超导体系量子计算领域跃居全球前列。在通信领域,我国科研团队近期取得了显著进展,成功构建了300公里级的量子直接通信网络,这一里程碑式的成就验证了长距离高安全通信的可行性。量子科技发展具有重大科学意义和战略价值,是一项对传统技术体系产生冲击、进行重构的重大颠覆性技术创新。未来,随着量子科技不断突破理论与技术瓶颈,其广泛应用将推动下一代科技革命,为人类探索未知世界提供新的工具和视角。


量子科技行业企业格局和重点企业分析
中国量子科技行业已形成多元化主体共同参与的竞争格局。在全球量子科技迅猛发展的背景下,英伟达推出NVQLink实现量子处理器与GPU超算的连接,谷歌研发的“量子回声”实现首个可验证量子优势,我国也在量子通信领域突破80公里传输距离。这些技术突破与国内持续的政策支持共同推动着产业发展,吸引了包括中国长城、科大国创、国网信通、光迅科技、奇安信、国盾量子、本源量子、国芯科技、神州信息、华工科技、中科曙光、亨通光电、中国移动、中国联通、中兴通讯、中国电信等众多企业的积极参与。这些企业依托各自在技术研发、设备制造、通信网络及行业应用等方面的积累,形成了覆盖量子计算、量子通信等多领域的产业生态。

1、中国长城科技集团股份有限公司
中国长城科技集团股份有限公司聚焦计算产业与系统装备两大核心主业,加快内部改革调整,紧抓市场机遇。其中,公司计算产业业务市场拓展成果显著,实现市场订单、营业收入双增长。在计算终端方面,抓住新一轮市场需求机遇,进一步巩固党政信创市场竞争优势,主动挖掘金融、保险、能源等行业市场商机,实现重大项目突破,有效促进市场订单增长。在整机部件方面,受益于AI服务器市场需求持续增长,整机部件业务规模和盈利水平再创新高。数据显示,2025年上半年,中国长城计算产业营业收入为51.48亿元,同比增长9.63%。

2、武汉光迅科技股份有限公司
武汉光迅科技股份有限公司主营业务为光电子器件、模块和子系统产品的研发、生产及销售。产品主要应用于电信光传输和接入网络,以及数据中心网络,可分为传输类产品、接入类产品和数据通信类产品。公司传输类产品可以提供光传送网端到端的整体解决方案,包括传输光收发模块、光放大器、光器件、光功能模块等。公司接入类产品用于固网接入和无线接入应用。固网接入产品涵盖从1G到50G各速率的BOSA和光收发模块。无线接入类包括4G LTE和5G网络用CPRI/eCPRI的前传光收发模块,支持10km、20km、40km等传输距离,支持灰光、CWDM、LWDM、MWDM等波长方案。公司数据通信产品主要用于云计算数据中心、AI智算中心、企业网、存储网等领域,提供数据中心内互联光模块、数据中心间互联光模块、AOC(有源光缆)等产品。数据中心内光模块支持100Gb/s、200Gb/s、400Gb/s、800Gb/s、1.6Tb/s等速率,支持QSFP、QSFP-DD、OSFP等封装,支持100m、2km、10km等传输距离。数据显示,2025年上半年,光迅科技数据与接入营业收入为37.15亿元,同比增长149.16%;传输营业收入为15.17亿元,同比下降3.68%。


量子科技行业发展趋势
1、量子计算发展
量子计算将重点突破硬件性能瓶颈,通过提升量子比特质量、开发新型量子比特架构来增强计算稳定性。专用量子算法将在药物研发、材料科学等领域展现独特价值,量子-经典混合计算模式成为解决实际问题的主流路径。随着错误校正技术和软件生态的持续进步,量子计算将逐步从实验室演示走向产业化应用。
2、量子通信演进
量子通信将致力于建设覆盖更广、速率更高的量子密钥分发网络,推动城域量子通信在关键领域的规模化部署。量子中继和卫星通信技术的突破将实现更大范围的量子网络覆盖,终端设备的小型化将促进量子保密通信向更多应用场景渗透,为构建未来量子互联网奠定基础。
3、量子测量突破
量子测量技术将不断突破经典测量极限,在时间频率、惯性导航等领域实现测量精度的数量级提升。芯片级量子测量装置的发展将推动设备小型化和集成化,使量子精密测量从实验室走向工业现场和医疗诊断等实际应用,量子传感网络将实现大范围高精度监测。
●以上数据及信息可参考智研咨询(www.chyxx.com)发布的《中国量子科技行业市场全景分析及投资趋势研判报告》。
● 您可以关注【智研咨询】公众号,每天及时掌握更多行业动态。
往期推荐


中国专业的产业咨询服务平台
智研咨询(www.chyxx.com)专注产业咨询十五年,是中国产业咨询领域专业服务机构。公司以“用信息驱动产业发展,为企业投资决策赋能”为品牌理念。为企业提供专业的产业咨询服务,主要服务包含精品行研报告、专项定制、月度专题、市场地位证明、专精特新申报、可研报告、商业计划书、产业规划等。提供周报/月报/季报/年报等定期报告和定制数据,内容涵盖政策监测、企业动态、行业数据、企业排行、产品价格变化、投融资概览、市场机遇及风险分析等。

智 研 产 研 中 心
深度剖析 全景思维 优质服务










部分案例







智 研 咨 询 优 势
专业 严谨 权威 客观

15年产业研究经验

自主研发数据库

10000+客户选择

100+团队成员

质量领先保障

精密准确的研究方法

权威资质

99.9%客户满意率

完善的售后保障

文章转载、引用说明:
智研咨询推崇信息资源共享,欢迎各大媒体和行研机构转载引用。但请遵守如下规则:
1.可全文转载,但不得恶意镜像。转载需注明来源(智研咨询)。
2.转载文章内容时不得进行删减或修改。图表和数据可以引用,但不能去除水印和数据来源。
如有违反以上规则,我们将保留追究法律责任的权力。


