
来源:责任云

《责任云:中国企业可持续发展报告评级标准(2026)》是一份系统、专业的企业可持续发展报告评价体系文件,具有以下核心内容与特点:
? 一、文件概述
发布机构:中国企业社会责任报告评级专家委员会
发布时间:2026年1月
定位:中国首个、唯一的第三方企业可持续发展报告质量评价系统
发展历程:自2010年启动,历经多次修订,2026年版为最新版本
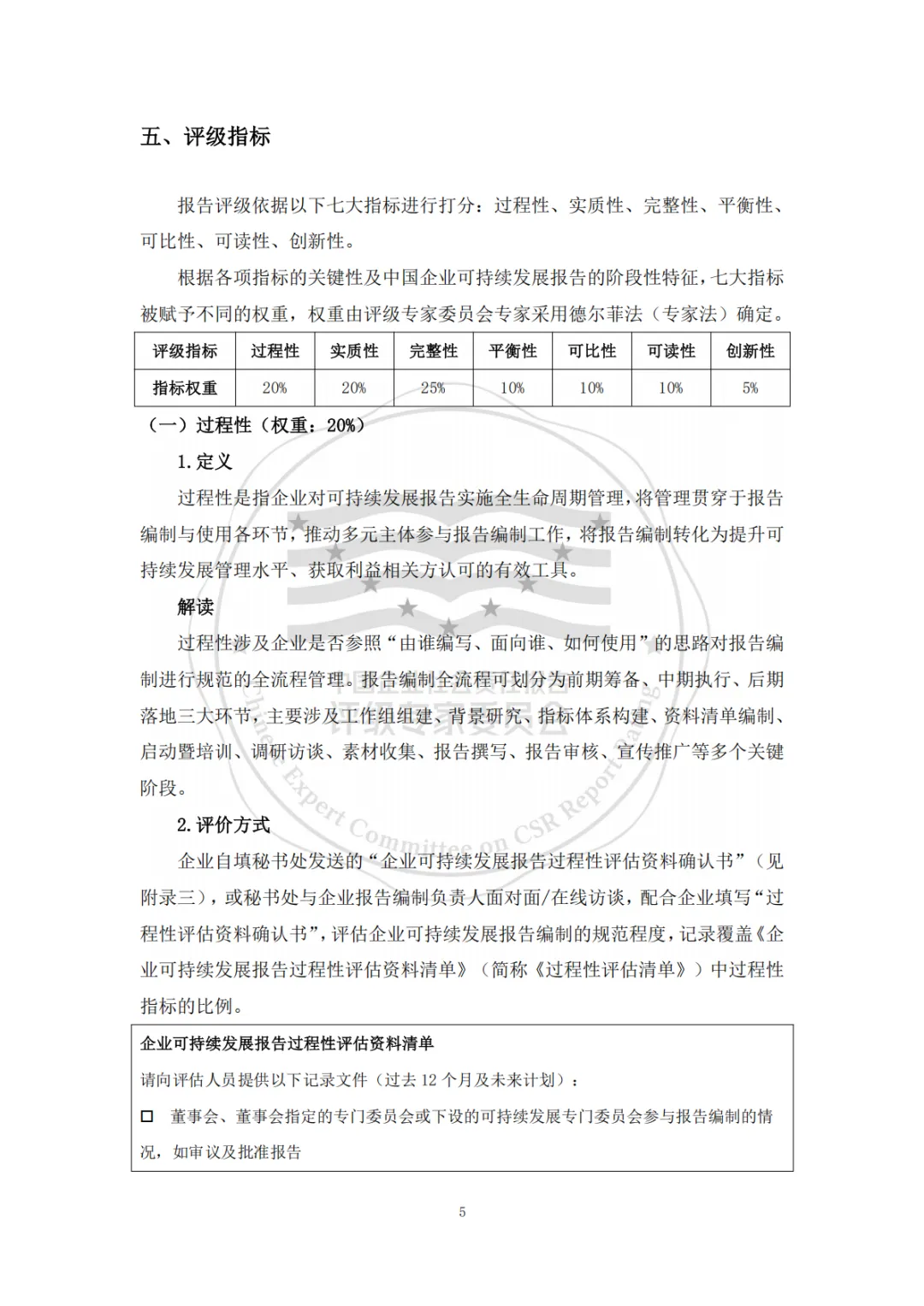
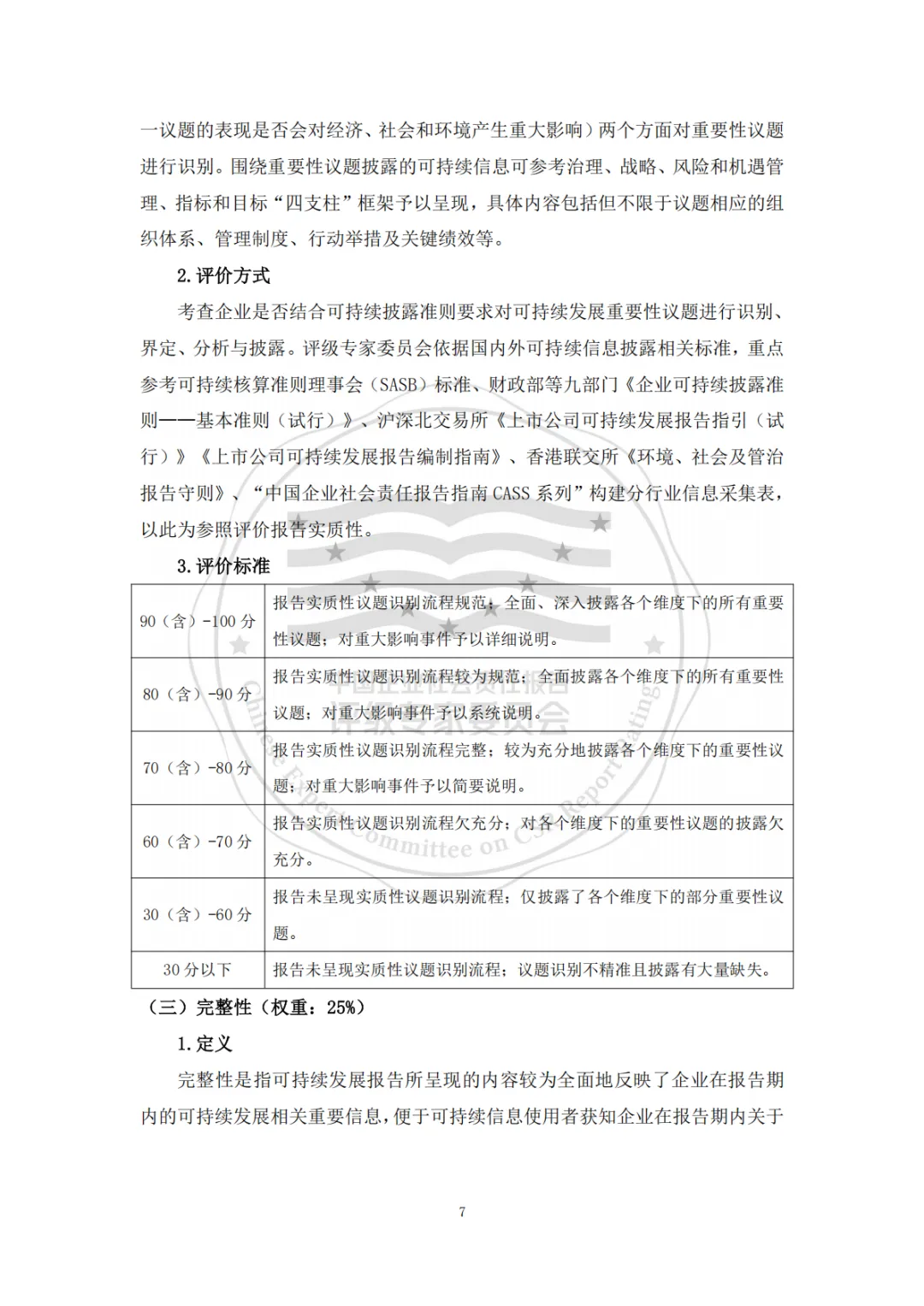
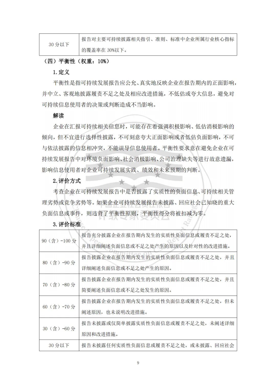
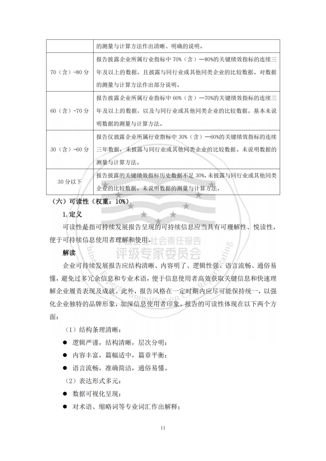
? 二、核心评级体系
1. 七大评级指标(权重分布)
2. 评级等级划分(七星制)
五星佳(典范)
五星级(卓越)
四星半级(领先)
四星级(优秀)
三星级(良好)
二星级(发展)
一星级(起步)
? 三、评级流程
企业提前7个工作日申请
签订评级协议
过程性评估(访谈或自填确认书)
提交报告定稿
专家小组打分
形成并签发评级报告
结果反馈与发布
? 四、评级依据
国际标准:ISSB、GRI、ISO、SASB等
国内政策:财政部、国资委、沪深北交易所、香港联交所等发布的相关准则与指引
行业指南:CASS-ESG 6.0及90+分行业指南
? 五、评级报告形式
完整版评级报告:详细评级结论
“一图读懂”版评级报告:可视化重点呈现
专属勋章体系:根据参评年限授予“黄铜、白银、黄金、铂金”勋章
? 六、传播与展示平台
责任云微信公众号、视频号
企业可持续发展报告指南网站
ESG中国数字化平台
“ESG中国”系列活动(峰会、沙龙、展览等)
✅ 七、作用与意义
防风险:规范信息披露,避免合规风险
促管理:提升可持续治理与实践
引投资:增强投资者信任,吸引责任投资
促准入:满足供应链ESG要求
塑形象:提升企业责任品牌影响力
? 八、附录内容
技术路线图
评级专家名单(彭华岗、黄群慧等知名专家)
过程性评估资料确认书模板
常见问题解答(FAQ)
2025年参评企业名单(334家)






















(本星球常年对接50万+报告智库,每日精选50+行业报告学习分享!)
免责声明:本社群只做内容收集和知识分享,严禁用于商业目的,报告版权归原撰写发布机构所有,相关报告通过公开合法渠道收集整理,如涉及侵权,请联系我们删除;如对报告内容存疑,请与撰写、发布机构联系。


