矩阵账号【资金方向盘】为您提供光伏领域之外更广阔的金融视野。该账号专注发布金融市场热点调研与深度研报,覆盖宏观政策、行业动态、A股、港股、美股等多维度市场分析,助您把握投资机遇,洞察市场风向。
点击下方链接 ↓↓↓ 关注【资金方向盘】,拓宽您的投资认知边界。
本期文章: 『调研』天合光能太空光伏主题交流
『调研』钧达股份-002865-太空光伏业务最新进展交流-260115
『调研』太空光伏:持续看好制造产业端落地催化
『调研』太空光伏设备:卷展式光伏阵列最适配近地轨道,仅能搭载柔性电池-0115
『研报』阳光电源-300274-首次覆盖:逆变器筑基+储能领航双驱动,储能高增长跃升为新增长引擎,锚定全球能源龙头
『调研』国网加大投资以及特变电工要点更新:新型电力系统是能源革命和技术革命的基础
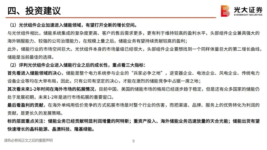
『研报』储能行业跟踪报告:渠道与场景加持,光伏组件企业大举进入储能领域
『研报』国内储能篇:政策催化下独立储能放量,关注“十五五”电费收支平衡与顶层电价机制
以下正文:













以下无正文。
欢迎关注系列公众号,感谢支持!
免责声明:
我们在此声明,本公众号提供的信息资讯,我们对其真实性、准确性、完整性和及时性不作任何保证:
1. 本公众号内容仅供参考,不构成任何形式的法律意见或建议。如您需要专业法律意见,请咨询专业律师。
2. 本公众号内容可能包含错误、遗漏或不准确之处。我们将尽力确保提供的信息准确无误,但不保证其准确性、完整性和及时性。
3. 本公众号发布的内容可能会受到版权、商标、专利、商标或其他知识产权的保护。未经授权,您不得复制、分发、使用或展示本公众号发布的内容。
4. 本公众号可能涉及敏感话题、政治观点或其他不适宜未成年人阅读的内容。如您发现此类内容,请立即停止阅读并告知我们,我们将尽快处理。
5. 本公众号内容可能包含商业推广信息。如您不希望接收此类信息,请在阅读过程中关注我们的广告标识,以便您轻松地选择不再接收此类信息。
6. 本公众号尊重并保护用户的隐私权。我们将尽最大努力保护您的个人信息,但不排除在某些情况下,我们可能无法完全保护您的个人信息。
7. 如您认为本公众号发布的内容侵犯了您的合法权益,请及时联系我们,我们将尽快核实并处理。
请注意,本公众号的内容不构成任何形式的投资建议,投资者在做出任何投资决策前,应充分了解相关风险,并咨询专业投资顾问。
感谢您对本公众号的关注和支持,如有任何疑问或建议,请随时联系我们。


