
关于批准发布《轨道交通 牵引供电系统电压》等360项推荐性国家标准和9项推荐性国家标准修改单的公告
国家市场监督管理总局(国家标准化管理委员会)批准《轨道交通 牵引供电系统电压》等360项推荐性国家标准和9项推荐性国家标准修改单,现予以公告。
国家市场监督管理总局
国家标准化管理委员会
2025年12月31日
点击查看公告全文
2025年12月31日,国家市场监督管理总局(国家标准化管理委员会)发布2025年第38号公告,批准360项推荐性国家标准和9项推荐性国家标准修改单。其中GB/T 32150-2025《工业企业温室气体排放核算和报告通则》等两项标准由生态环境部归口和管理,具体目录如下:
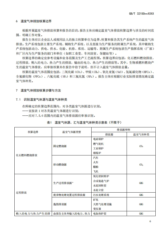
1、GB/T 32150-2025《工业企业温室气体排放核算和报告通则》(代替GB/T 32150-2015)
2、GB/T 46907-2025《工业企业温室气体排放数据质量管理技术规范》











