图表:各类卫星系统应用及具体产品

资料来源:公开资料梳理
卫星电源系统作为卫星的重要分系统,在卫星全寿命期内为整星提供稳定的能量来源,其性能直接决定着卫星平台的功率能力以及卫星寿命两个关键技术指标,是整星不可或缺的组成部分。在全世界发射的众多卫星中,95%以上均采用太阳电池阵组合蓄电池组作为电源系统的电能来源。
国外航天器电源技术迅速发展,根据NASA的发展路线图,未来呈现向“大”和“小”两个极端发展。“大”是指空间站、大容量地球同步轨道通信卫星、雷达星以及一些特殊用途飞行器趋于大型化、长寿命,功率超过20kW;“小”则是指针对月球、火星的一些科学探测卫星要求供配电系统体积小、质量轻,向高比能量、高比功率等方面发展。一些新技术如多结太阳电池、锂离子电池、新型核电源技术的应用,推动了空间电源技术的发展。
过去十年来,我国的卫星电源技术有了很大的发展。太阳电池阵-蓄电池组技术不断发展,日益成熟。其中地球同步轨道卫星寿命可达到8年,近地轨道卫星寿命3年以上。高轨通信卫星平台设计寿命15年,寿命末期输出功率10kW,相当于国际上20世纪90年代中期水平。与国外先进技术相比,我国的空间电源技术还有不小的差距,无论电源部件还是整个电源系统的性能,都远低于国际先进水平。而伴随随着我国探测卫星任务的发展,大容量通信卫星、新一代深空探测任务、空间站和微小卫星发展需求对空间电源技术提出了新的要求,即更高的功率;更高的效率;更高的功率密度;更高的可靠性、更长的寿命;更低的成本;更小的质量与体积;满足远日宇航探测任务的特殊需求等。从国内的科研院所已经给出了未来空间太阳电池和太阳电池阵的发展目标来看,目前卫星平台电源发展目标为效率达到17.5%的高效硅电池、效率达到34%的砷化镓电池以及应用于大型卫星,质量比功率达到240W/kg 的折叠式柔性太阳电池阵。
1)军用领域
在军用领域中,作为卫星通信使用最早、装备最完善也是应用最广泛的国家,美国已经构建了较为完善的军事卫星通信系统。在美国搭建的新一代卫星通信系统之中,将卫星通信分为宽带卫星通信系统、窄带卫星通信系统以及受保护安全抗干扰卫星通信系统三类。
由于各国已经意识到战争期间军事卫星通信的重要性,未来卫星通信势必面临愈加激烈的范围性威胁和竞争,而美国目前建立的军用卫星通信系统对各国均具有一定指导意义。
同时,美军在上述新一代军用卫星通信系统建立过程中,提出了未来10年的军用卫星通信体系和发展方向,主要包括以下三方面:
启动宽带卫星通信备选方案分析(AoA)工作,即更广泛的使用现有商用技术,设计和构建一个新的专用卫星星座,手段主要包括纳入商用卫星公司、卫星行业组织和国际合作伙伴;纳入商业卫星技术和基础设施;授予宽带通信架构研究合同,确立弹性安全的宽带卫星通信运行和服务体系。
开展受保护卫星通信服务(PSCS)体系研究,主要计划将受保护战略战术卫星通信任务分解,以更好地实现受保护卫星通信的弹性容量、采购灵活性以及行动灵活性。
开启商业卫星通信探路者计划,重点解决均商用系统不兼容的问题,探索利用商业卫星能力的新方式,以利用相对低成本、可快速交付的商业通信卫星服务。
综合分析当前美国的发展思路,可以发现,美国未来军事卫星通信的重点在于实现整体卫星通信系统的综合一体化,加大商用卫星和运营商的参与度,通过分散式体系将少数大型卫星实现的通信功能分解到大量功能单一的小型卫星上,以实现系统的弹性抗毁伤(信息系统出现故障或遭到攻击时维持或恢复功能的能力)和高可用性。
2)民用领域
在民用通信卫星领域,从近年全球新发射的通信卫星的轨道结构来看,商业中低轨通信卫星占比持续提高,特别是在移动宽带星座和物联网星座领域。移动宽带星座方面,中低轨移动宽带卫星代表有“下一代铱星”、欧洲卫星公司(SES)的O3b卫星、SpaceX 的“星链计划”等等,美国联邦通信委员会2018年先后为SpaceX,SES公司等计划超过12000 颗卫星办理审批许可,将进一步的激发市场活力,推动行业内的市场竞争;低轨物联网星座方面,通过低轨立方星星座满足机器和物联网市场需求成为了资本力量关注的重点,包括希伯公司、舰队空间技术公司、阿斯特罗宇航公司等新兴低轨物联网星座运营商均发射了其首发实验星。
另外,2018年,美、欧等世界多国开始发射具有大容量、低成本的特点的高通量卫星(HTS),如SES 公司的SES-12 高通量卫星等。高通量卫星是使用相同带宽的频率资源,但数据吞吐量是传统通信卫星数倍甚至数十倍,可服务于视频市场、固定和移动数据连接、补充地面通信网络等领域。
具体到我国,商用卫星通信下游的需求导向是面向大众对何时何地何种情况下均可实现高性价比、低时间延迟、高速的通信服务需求以及物联网对全天候、应急情况下可实现低时延、低成本的通信需求。可以看出,无论是大众或物联网的需求,均围绕“高性价比”展开。而针对以上需求,目前全球主要存在两大技术发展方向,即高通量卫星与中低轨卫星星座组网。而二者的关系并非独立,而是相互渗透。
首先,解决高性价比需求的一个重要解决途径就是使用高通量通信卫星,通过多波束和频率复用的高通量通信卫星技术来提供更大的带宽和降低单位带宽成本,为用户提供更经济的连接。从商业灵活性来看,C波段用来提供高接通率的强健网络;具有强大区域波束和点波束的Ku 频段用于广播和宽带数据传输;Ka波段服务则刚刚展开,主要用于宽带服务。
同时,另一个实现卫星通信高性价比的途径即合理选择最低成本方式组网,目前地球的通信卫星轨道主要由地球同步轨道(GEO)、中地球轨道(MEO)及低地球轨道(LEO)构成,通信卫星在这三种的组网具有如下特点:
GEO方面,全球大部分商用卫星通信都是同步轨道卫星提供的,主要原因为同步轨道的轨道高,容易实现广域覆盖,理论上3 颗卫星即可覆盖全球,全球组网成本较低。高通量卫星技术出现后,多波束频率复用后能够实现非常大的总容量,每比特传输成本大大降低。但由于星站距离较大、时延长、空间损耗较大,导致终端成本上升。
MEO方面,全球市场上的O3b系统采用了该轨道,通过14颗中轨卫星提供窄波通信,因为轨道高度只有8063km,所以时延比较小,可以与地面通信比拟,最大程度上解决了卫星通信的长时延、低信噪比的问题,但由于带宽有限,目前主要作为地面的补充网络。
LEO方面,主要包括国际的铱星、Oneweb、Starlink 和国内的鸿雁、虹云星座等卫星星座。低轨卫星由于轨道低,组网所需卫星数目庞大,如Starlink 就制定了上万颗卫星的星座计划。而庞大的卫星数目将导致两个问题:一是完成组网资金耗费巨大,且低轨小卫星寿命有限,更新星座需要持续投入资金,如Oneweb就因耗费巨大导致资金链断裂而破产;二是旷日持久,如不能每年发射成千上万颗卫星,则不能在早期卫星寿命到期前完成组网。同时,高昂的组网成本也对中低轨卫星的商业利润有较高要求,当前还没有低轨星座成熟的商业模式。值得注意的是,截至2020年9月3日,SpaceX已累计发射715 颗“星链”卫星,而据外媒报道,SpaceX近日与美国军方达成协议,使用SpaceX的“星链”卫星群为美国陆军进行通信测试。结合以上,推测SpaceX的星链计划在中短期内的主要应用领域可能在于为美国军方(包括陆军、海军、空军及太空军)全球指挥通信作战提供支持,从而满足早期的组网资金需求。
综合以上使用高通量卫星及通过轨道选择等两种途径实现卫星通信高性价比来看,高通量卫星与建设面向全球的高通量卫星系统是大势所趋,而GEO轨道、MEO及LEO轨道星座均是运营商的重要选择。从国外的发展经验来看,GEO高通量卫星系统由于前期部署成本较小,较为适宜系统部署前期、市场需求较小、盈利模式不清晰的市场;而中低轨系统由于单颗卫星部署成本较低,卫星数量庞大,系统容量较高,对于全球覆盖具有巨大优势,同时显著降低用户的容量使用成本和传输时延,在商业模式和服务模式方面易于推陈出新,是最符合成熟市场或市场潜力较大的解决方案。
就我国而言,伴随2017 年我国成功发射并应用了中星16号(实践十三号)高通量卫星,我国在高通量卫星技术方面已经进入了实际应用阶段。目前,我国在轨运行的高通量卫星只有中星16(2019 年发射的中星18号入轨成功,但工作异常,已宣布失败),由于其最初为试验而研制,有效载荷数量较少、覆盖区域较小,实际开展业务时受限较多,而在2020年下半年,我国另一颗全商用设计、容量远超中星16号的全球高通量宽带卫星通信系统的首发星亚太6D也已经发射,可形成从东印度洋到太平洋的全视场覆盖,促使我国高通量卫星应用进入新阶段。
综合来看,未来我国民用卫星通信方面,从中星16号、亚太6D均采用了GEO轨道来看,我国卫星通信国内市场仍尚属部署前期,通过GEO轨道的高通量卫星开展卫星通信业务可能仍将是当前航天产业“国家队”的主流发展方向。而由于LEO轨道资源及频谱资源存在稀缺性,在我国卫星互联网等新基建战略的推动下,短期我国对低轨卫星通信组网也同样具有较强的“卡位需求”,由于该需求具有急迫性,投资周期较长,因此短期内或同样由技术积淀深厚的航天“国家队”来参与。未来伴随我国物联网或大众需求增长激发出更多国内卫星通信下游新应用市场,卫星通信系统中长期将有望向高性价比的高通量卫星以及中低轨卫星网路组网技术融合发展,实现中低轨高通量卫星通信组网。同时结合5G移动通信网络的落地,卫星通信在5G,甚至是6G(地面无线与卫星通信集成)的融合应用也有望被卫星通信运营商视为开辟新业务的重要方向。
(4)导航卫星的中游产业
从当前全球四大卫星导航系统性能上比较来看,我国2020年上半年即将建成的第三代北斗卫星导航系统的性能在亚太地区基本可以达到,甚至超越全球其他三大卫星导航系统的性能参数。但自2018年底,美国便开始建设下一代(第三代)GPS卫星导航系统,据美联社披露,第三代GPS卫星导航系统将由32颗卫星组成,单星造价5亿美元,定位精度较第二代系统提高3倍,达到1米,抗干扰能力提高8倍,卫星使用寿命也将提高到15年,计划2034年完成部署组网。
图表:全球四大卫星导航系统性能参数对比

资料来源:公开资料梳理
1)军用领域
在军事领域,从美国对下一代GPS 卫星导航系统的性能改善侧重点可以看出,军用卫星导航的发展方向主要包括提高定位精度、抗干扰性、可靠性及鲁棒性。定位精度方面。作为卫星导航系统的核心指标,为进一步提高定位精度,卫星导航系统可以通过在地面加强地基增强系统。用地面基准站消除卫星导航系统的区域误差。抗干扰性、可靠性及鲁棒性方面,自海湾战争以来的几次局部战争实践表明,卫星导航是当前实现精确打击的重要依托手段,其已成为海陆空天武器系统以及构造全数字化战场的关键技术。1997 年美军就已经正式提出了“导航战”概念,即阻止敌方使用卫星导航信息,保证己方和盟友部队可以有效地利用卫星导航信息,同时不影响战区以外区域和平利用卫星导航信息。因此,伴随现代导航定位技术的不断发展,针对导航系统及无线电频谱的争夺和控制正愈发激烈,导航战极有可能成为现代电子战中的重要作战样式。提高卫星导航系统抗干扰性的技术主要为防御性导航战技术,可分为三个方面,具体如下图表所示。
图表:防御性导航战相关技术

资料来源:公开资料梳理
2)民用领域
在民用领域,卫星导航系统发展集中在消除定位盲区、多系统融合发展、通导一体化融合以及拓展新应用。
消除定位盲区方面,我国的当前正在建设广域室内外高精度定位导航系统,即羲和系统,可有效解决卫星导航存在的室内定位盲区,实现室内、地下等卫星信号屏蔽地区的导航需求。
多系统融合发展方面,主要在于全球几大卫星导航系统的合作兼容,用户可以根据不同需要切换到不同卫星导航系统,充分体现不同卫星导航系统的互补性,也能为系统的精度和可用性带来更好的改善。目前我国已与美国于2017 年11月签订协议,实现了北斗卫星导航系统与GPS 卫星导航系统在信号领域的射频兼容,同时于2019 年8 月与俄罗斯签订协议,表明了北斗卫星导航系统也将与格洛纳斯卫星导航系统的兼容与互操作。
通导一体化方面,在智能融合发展的自动化时代背景下,导航与通信的融合成为一个重要发展趋势,其实质上是实现时空信息的智能服务。伴随当前全球众多低轨宽带通信卫星星座计划路线的开展,存在数百颗或者几千颗卫星的星座开始把通信与导航作为一体化载荷加以设计。所以天基的导航与通信的一体化融合有望最先开展,其次就是地基的通信与导航融合,5G 及WiFi 网络的通导一体化运作均可能成为未来的发展趋势。
拓展新应用方面,在2020 年我国北斗三号全球组网完成后,我国将由导航系统的建设发展阶段进入应用与服务的强势发展期和全盛期。卫星导航产业或将从“北斗+”时期转折性地发展到“+北斗”时期,即重点从新兴技术的引领作用转向与产业融合发展,发挥其对于传统产业改造和整合的强大作用,包括无人系统和物联网等可以基于卫星导航实现智能融合、万物互联的新时空技术及其服务产业。
(5)遥感卫星的中游产业
遥感卫星当前是我国在轨工作卫星中数量最多的一类卫星,按照具体应用可再细分气象卫星、陆地卫星以及海洋卫星。
1)气象卫星
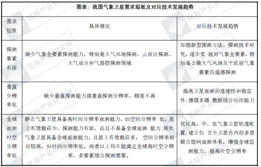
气象卫星方面,我国的风云气象卫星观测体系已经基本形成,且国策精度不断提高、业务能力日趋增强,但伴随经济、社会的发展和技术的进步,气象服务、环境保护、资源开发等对卫星观测提出的需求也阻碍逐渐提高,风云气象卫星的需求短板及对应技术发展趋势如下图表所示。
图表:我国气象卫星需求短板及对应技术发展趋势

资料来源:公开资料梳理
2)陆地卫星
陆地卫星方面,自1999 年发射第一颗传输型陆地卫星资源一号以来,我国先后发射了10 余颗陆地卫星,具备可见光、红外、合成孔径雷达(SAR)等多手段观测能力,开发了大、中、小等多个陆地卫星序列,建造了卫星图像数据地面处理系统,形成了较完整的陆地资源卫星监测体系。
全球遥感卫星的趋势则是“更快、更广、更精细”:2013 年DigitalGlobe发射了拍摄分辨率46cm 的GeoEye,2015 年发射了云平台,2016 年发射的WorldView 4 号卫星,分辨率达到了30cm。而我国市场上国外卫星数据的价格也开始大幅降低,分辨率低于2 米的卫星数据已基本退出市场。
同时,在实际应用中,我国陆地卫星光学图像暴露出了谱段数量少、辐射定标精度不高等短板,影响了其在地物参量定量反演方面的应用,在可反演参量类型、参量反演精度及数据产品标准化等方面均与国外存在较大差距。当前国内卫星图像辐射定量应用研究仍较多依赖中等分辨率成像光谱仪(MODIS)、先进甚高分辨率辐射计(AVHRR)等国外图像数据。我国陆地卫星需求短板及对应技术发展趋势如下图表所示。
图表:我国陆地卫星需求短板及对应技术发展趋势

资料来源:公开资料梳理
3)海洋卫星
海洋遥感卫星方面,近年来,我国制定了长远的自主海洋卫星发展规划,发展了海洋水色、海洋动力环境和海洋监视监测三大系列海洋卫星,正逐步形成以中国自主卫星为主导的海洋空间监测网。
而短板方面,考虑到目前的海洋动力环境观测载荷均为传统载荷,海面高度测量仅为星下点观测、海面风速测量范围为2~24m/s、海面温度测量精度为0.8℃,不能完全满足业务、科学研究等方面的需要。
针对以上问题,我国计划在“十四五”期间,继续研制和发射新一代海洋水色卫星、新一代海洋动力环境卫星、盐度卫星、1m 分辨率C-SAR 卫星、高时间分辨率静止轨道海洋卫星等。技术上具有如下发展趋势:
新一代海洋水色卫星将进一步优化波段设置、增加可编程高光谱传感器,提高水体观测光谱分辨率和信噪比、丰富观测要素,以及提高海岛海岸带观测的时空分辨率。同时发展小时级高时间分辨率的静止卫星海洋水色观测技术,以及具有探测海洋次表层信息的激光雷达遥感技术;
新一代海洋动力环境卫星方面,将增加海面高度和海浪谱的宽刈幅观测,同时发展全极化微波散射计和海洋盐度计,构成对海洋温、盐、流、浪、海面风等动力环境多要素的精细观测;
海洋监视监测卫星方面,发射高分辨率SAR 业务化极轨卫星,同时发展静止卫星SAR 观测技术。
(6)卫星互联网的中游产业
2020 年4 月,卫星互联网被国家发改委划定为“新基建”信息基础设施之一。在此背景下,针对卫星互联网发展现状及趋势进行了深入分析。
卫星互联网实质上是一种在卫星通信基础上建立的一种重要衍生应用。在当前,互联网作为基础设施愈发渗透并影响人民的生活,通过改变人们的生活状态和生活方式,带来巨大的经济、政治与军事影响。互联网发展至今基本形成了地面光纤网络、移动无线网与卫星互联网三种形态。其中,卫星互联网顾名思义,就是靠卫星来提供互联网服务。从卫星互联网系统相关构成中的卫星通信系统相关设备高度相似这一点来看,卫星互联网实质上是一种基于卫星通信基础设施,发展出的一种重要衍生应用。
如果将卫星互联网服务范畴扩大到语音通信服务,卫星互联网星座的发展历史最早可以追溯到20 世纪80 年代末摩托罗拉公司发展的铱星(Iridium)系统。卫星互联网的发展历程有别于卫星导航及卫星遥感,近30 年来卫星互联网星座建设的参与主体主要由以盈利为目的的商业企业。
在卫星互联网发展的第一阶段中,卫星互联网曾企图替代地面通信网络(特别是移动无线网络),希望设计一款具有星间链路和星上处理能力的低轨通信卫星星座,相当于把地面蜂窝网倒置在太空,面向全球提供移动话音服务,但由于当时在卫星互联网系统设计初期,地面通信还未兴起,导致各系统错误的估计了市场,企图替代当时并不发达的地面通信网络,市场定位与用户选择不清。同时各大系统技术复杂度较大,投入成本过大,研发周期较长,系统能力欠缺导致了卫星互联网发展初期五大系统的集体失败。
在2000 年后,卫星系统虽然在与地面系统的竞争中失利相继破产,但不少企业却巧妙地利用破产摆脱了前期系统建设所欠下的巨额债务,反而重新寻找到了市场机会。如铱星将市场重新定位为偏远地区的专业用户,通过以象征性的价格买断了老铱星系统,将老铱星系统债务全部剥离,减少了系统成本,将实现通话和数据使用费用降低至与地面通信接近的价格水平,最终实现了扭亏为盈,同时卫星系统的升级使卫星网络系统能力接近了地面网络系统。2007 年新成立的O3b 卫星网络系统,作为一个真正的宽带卫星系统,通过采取与电信运营商合作,为地面通信设施无法覆盖到的岛屿或船舶提供服务,同时选择了卫星星座部署数量需求较少的MEO 轨道来降低系统成本,在2014 年开始提供商业服务以来,仅用半年时间就达到了原计划1 年1 亿美元的收入水平。
我国卫星互联网卫星星座部署较国外存在一定滞后性,急需加速建设卫星互联网空间基础设施以占据频率及轨道。从全球几大卫星互联网宽带卫星星座计划及进展情况来看,当前各企业在GEO,MEO 以及LEO 等不同轨道上均有所布局,海外企业SpaceX、OneWeb 公司、O3b 网络公司以及Viasat 公司的卫星互联网公司已经进入应用组网阶段,而国内的鸿雁计划及虹云工程等几个具有代表性的卫星互联网星座仍均处于实验验证阶段。同时,由于相近频率间会产生信号干扰,原则上不同的卫星通信系统不能使用相同频率,而低轨卫星覆盖全球,频率协调难度较大,可用频段较少。按照频谱资源先用先得的国际惯例,一旦一个公司的大规模卫星网络组网完成,如Starlink,那么留给其他卫星网络计划的频谱和空间就会大幅减少,因此低轨卫星通信频谱资源的竞争问题日益加剧,在此背景下,我国卫星互联网建设具有较强的急迫性。
图表:国内外卫星互联网布局相关进程

资料来源:公开资料,常裕产业研究院整理
(7)低轨卫星的中游产业
低轨道卫星星座系统是指多个低轨卫星构成的可以进行实时信息处理的大型的卫星系统,其中卫星的分布称之为卫星星座。其主要优点有:
1)高稳定性,局部的自然灾害和突发事件几乎不影响系统正常运行;
2)低时延,地星单项传播时间是1.5ms,地-星-地时间约15-50ms;
3)不依赖地面基础设施,可以实现低成本轻量化终端;
4)全球覆盖,通信不受地域限制,并能将物联网拓展到远海和填空。
目前海外以Starlink 和Oneweb 为代表的公司正大力发展低轨卫星星座系统。Starlink 与Oneweb 今年分别计划入轨1440 与360 颗互联网卫星,2021 年开始正式商用运营。Oneweb 公司于2 月7 日发射34 颗低轨卫星,这是该公司今年首次发射低轨卫星。SpaceX 于6 月3 日再次发射60 颗Starlink 低轨卫星。国内方面,1 月16 日,银河航天首发星搭载快舟一号甲运载火箭发射成功,成为中国首颗通信能力达10Gbps 的低轨宽带通信卫星。由中国航天科工集团主导的虹云工程、行云工程以及中国航天科技集团主导的鸿雁工程此前均已发射首颗试验星,目前行云工程已于2020 年5 月成功发射2 颗低轨卫星,虹云工程计划于2020年左右发射4 颗低轨卫星。中电科天地一体化信息网络通过融合天基卫星通信网络、空基飞行器通信网络、地基通信网络,实现天、空、地三网协同,达到全球覆盖、随处接入、按需服务、安全可信全球网络连通的目标。
根据中商产业研究院数据统计显示,中国航空装备产业规模持续扩大,产品研发进度进一步提速。2019年中国航空装备产业规模达超900 亿元,至2024年底,我国航空装备市场规模超1500亿元。
图表:中国航空装备市场规模(亿元)

资料来源:中商产业研究院
(1)军用航空装备
从结构占比来看,数据显示,军战斗机的占比最高,已达到总数的50%,直升机和教练机分列二、三位,其占比分别为28%和11%,运输机和特种飞机的比重基本持平,维持在7%和4%左右。

资料来源:公开资料整理
从数量上来看,我国军机尤其是先进战机在数量上存在很大增补空间,以“20系列”为代表的国产先进战机已进入批产列装阶段,订单有望加速释放,带动我国航空产业景气度进一步提升。数据显示,2014-2024 年我国的军机数量从2859架增长到3309架。
图表:2014-2024年中国军机数量

资料来源:《World Air Force》、中商产业研究院
下图为我国军工航空装备相关上市企业汇总一览表:

资料来源:公开资料整理
(2)民用航空装备
民用航空是指使用航空器从事除了国防、警察和海关等国家航空活动以外的航空活动,民用航空活动是航空活动的一部分。在民用航空领域,我国商用飞机规模和通用飞机规模均保持稳定增长。数据显示,2014-2024年我国民用飞机在册数量由2350架增至4328架。
图表:2014-2024年我国民用飞机在册数量(架)

资料来源:前瞻产业研究院,中商产业研究院
从飞机类型来看,其中窄体飞机占总量的78.5%;宽体飞机占总量的12.0%;支线飞机有占总量的5.0%,货运飞机数量占总量的4.5%。

资料来源:公开资料整理
下图表为我国民用航空装备相关上市企业汇总一览表:

资料来源:公开资料整理




