
中国酒店业信用质量展望报告
——复苏中的结构优化与分化加剧 2026年1月
2024年以来,中国酒店业在疫后恢复期持续复苏,全行业实现营业收入约6.8万亿元,同比增长12%。酒店总数达34.9万家,客房总数1,764万间,均创历史新高,连锁化率提升至40.1%。中高端酒店市场快速增长,客房占比持续提升,成为行业增长的主要驱动力。头部酒店集团通过规模化扩张、数字化转型和品牌矩阵完善巩固市场地位,盈利能力保持稳定,但中小酒店面临供需失衡、成本上升和竞争加剧的多重压力。
展望2026年,在消费升级持续、商务出行回暖、技术赋能加速的背景下,行业整体发展前景向好,但需关注供给过剩、需求分化和区域市场差异等挑战。
中国酒店业行业展望维持"稳定",安泰信用评级认为,未来12~18个月该行业总体信用质量不会发生重大变化。
行业基本面分析
需求端:分析国内旅游市场恢复情况、商务出行需求变化、消费升级趋势以及区域市场分化特 征,评估酒店业的需求支撑力度。
供给端:梳理全国酒店总量、客房规模、连锁化率等供给指标,分析供需平衡状况和潜在的结构 性矛盾。
竞争格局:研究头部酒店集团市场份额、品牌矩阵、扩张策略,以及中小酒店和区域品牌的竞争态势。
细分市场:分别分析经济型、中端、高端和奢华酒店的市场表现、竞争格局和发展趋势,把握结构性机会。
政策环境:梳理文旅消费促进政策、行业规范性文件和地方支持措施,评估政策对行业发展的影响。
行业财务表现分析
样本企业选择:选取华住集团、锦江酒店、首旅酒店、君亭酒店、金陵饭店、西安旅游、凯燕国际、曲江文旅等8家具有代表性的上市酒店企业作为样本。
盈利能力:分析样本企业的营业收入、毛利率、净利率等指标,评估行业整体盈利水平和变化趋势。
现金流状况:关注经营活动现金流、投资活动现金流和筹资活动现金流,评估企业的资金平衡能力。
偿债能力:分析资产负债率、流动比率、速动比率等指标,评估行业整体的债务风险和流动性状况。
行业展望结论
综合行业基本面、财务表现、政策环境等因素,评估未来12~18个月中国酒店业总体信用质量的变化趋势,给出行业展望结论。
一、行业基本面
(一)市场规模与发展现状
1、市场规模创历史新高,但增速有所放缓。
根据文化和旅游部及行业协会数据,2024年中国酒店住宿行业市场规模达到6.8万亿元,较2019年疫情前增长12%,显示出强劲的复苏态势。截至2024年末,全国酒店总数达34.9万家,客房总规模超过1,764万间,均创历史新高。其中,连锁酒店约9.33万家,客房总规模近707万间,连锁化率达到40.1% ,较2019年提升约8个百分点。
尽管总量指标持续增长,但增速呈现放缓趋势。2024年全国新增酒店约2.8万家,同比增长8.7%, 增速较2023年下降约3个百分点。这一方面反映了市场基数的扩大,另一方面也表明行业正逐步从快速扩张期进入存量整合期,市场对新增供给的消化能力趋于饱和。
2、国内旅游市场持续回暖,提供需求支撑。
国内旅游市场是酒店业需求的主要来源。2024年,全国国内旅游人数达到52.8亿人次,同比增长8 .5%,较2019年增长3.2%;实现国内旅游收入5.73万亿元,同比增长17.9%,较2019年增长9.8%。旅游市场的持续回暖为酒店业提供了坚实的需求支撑。从结构上看,休闲度假游、文化体验游、乡村旅游等新兴业态快速增长,对中高端酒店和特色民宿的需求增加;传统观光游虽然人数基数大,但客单价相对较低,主要拉动经济型酒店需求。此外," 五一""十一"等法定节假日和寒暑假期间酒店入住率明显提升,节假日经济对行业收入贡献显著。
3、商务出行需求回暖,但复苏节奏慢于预期。
商务出行是酒店业的另一大需求来源,主要集中在一二线城市的中高端酒店。2024年,随着经济 活动逐步恢复,企业差旅需求有所回升,但复苏节奏慢于预期。根据行业调研数据,2024年企业差旅支出较2023年增长约5%,但仍低于2019年水平约10%。
商务出行需求复苏偏慢的原因主要包括:一是部分企业仍在压缩差旅预算以控制成本;二是远程 办公和视频会议的普及减少了部分商务出行需求;三是宏观经济不确定性使企业对差旅支出更加谨慎。预计2026年,随着经济进一步企稳,企业差旅预算有望增长5%-8%,其中企业住宿支出可能增长8%-10%,为中高端商务酒店带来积极影响。
4、供需失衡加剧,核心运营指标承压。
尽管需求端持续复苏,但供给端扩张速度更快,导致行业供需失衡加剧。2024年,国内旅游人次 恢复至2019年的103.2%,但酒店客房数已达到2019年的116.5%,供需缺口明显。供需失衡直接体现在核心运营指标的下滑上。
根据STR(Smith Travel Research)和行业协会数据,2024年全国酒店平均入住率(OCC)为58.8%,同比下降2.1个百分点,较2019年下降约5个百分点;平均房价(ADR)为200元,同比下降5.8%,较 2019年下降约8%;每间可售房收入(RevPAR)为118元,同比下降9.7%,较2019年下降约12%。
从区域来看,一线城市由于商务需求相对稳定、高端酒店供给控制较好,RevPAR降幅相对较小, 平均约为-5%;二三线城市由于供给扩张过快、需求增长乏力,RevPAR降幅较大,平均约为-12%;四线及以下城市降幅最为明显,平均达到-15%以上。
5、市场结构优化,中高端酒店占比提升。
虽然行业整体面临供需失衡压力,但市场结构持续优化,中高端酒店占比稳步提升。2024年,经济型酒店客房数占比从2019年的72%降至54.48%,中端酒店客房数占比提升至22.59%,高端及奢华酒店客房数占比提升至15.26%,豪华酒店占比约为7.67%。
中高端酒店市场的快速增长得益于:一是消费升级趋势,90后和00后成为旅游消费主力,对住宿品质、设计感和体验性要求更高;二是商务出行需求回暖,企业客户对中高端酒店的需求增加;三是头部酒店集团加大中高端品牌布局,推动市场快速扩容。
从连锁化率来看,经济型酒店连锁化率为29.96%,较2019年下滑约2.5个百分点,反映出单体经济型酒店在竞争中逐步退出市场;中端酒店连锁化率为44.70%,高端酒店连锁化率为55.33%,均处于较高水平且持续提升,显示出品牌和规模优势在中高端市场的重要性。
表1:2019-2025年中国酒店业市场规模与结构变化

数据来源:文化和旅游部、中国饭店协会、STR、安泰信用评级整理
(二)行业政策环境
1、文旅消费促进政策密集出台,提振市场信心
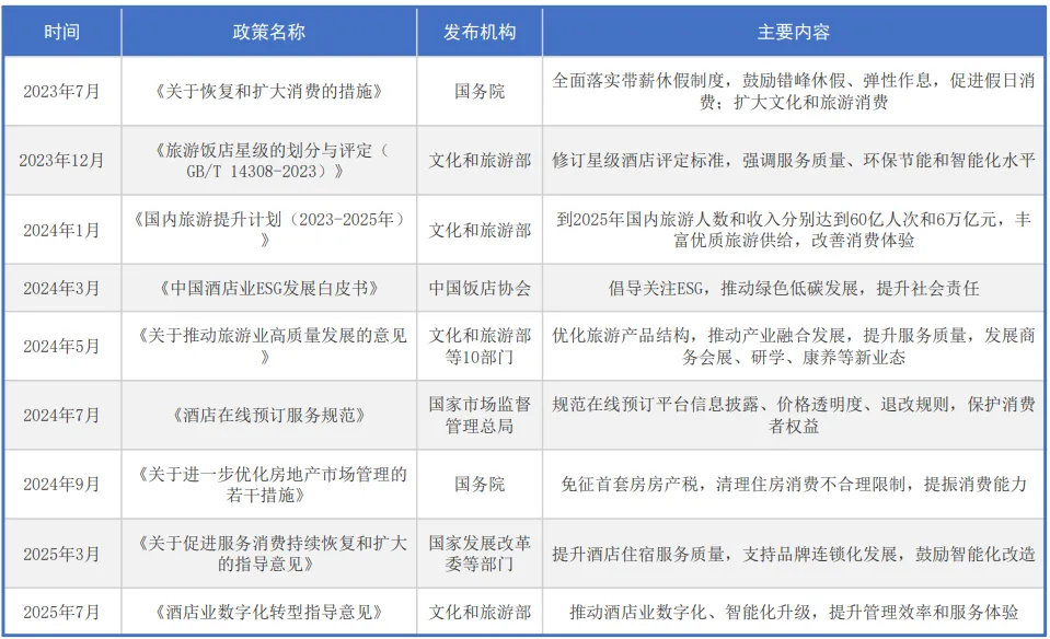
2023年以来,国家和地方政府密集出台促进文旅消费的政策措施,为酒店业发展提供了有力支持 。2023年7月,国务院发布《关于恢复和扩大消费的措施》,明确提出"全面落实带薪休假制度,鼓励错峰休假、弹性作息,促进假日消费""扩大文化和旅游消费,推广文化和旅游消费试点城市经验"等举措。
2024年1月,文化和旅游部印发《国内旅游提升计划(2023-2025年)》,提出到2025年国内旅游人数和收入分别达到60亿人次和6万亿元,为酒店业发展提供了明确的需求预期。文件强调“丰富优质 旅游供给”“改善旅游消费体验”“提升公共服务水平”等内容,鼓励酒店业提升服务品质和创新产品供给。
2024年5月,文化和旅游部、国家发展改革委等10部门联合印发《关于推动旅游业高质量发展的意见》,提出"优化旅游产品结构""推动旅游业与相关产业融合发展""提升旅游服务质量"等要求。文件鼓励发展商务会展旅游、研学旅游、康养旅游等新业态,为酒店业拓展多元化收入来源提供了政策支持。
2024年9月,国务院发布《关于进一步优化房地产市场管理的若干措施》,对符合条件的购房人购买家庭首套住房免征房产税,并提出要通过清理住房消费的不合理限制性措施以提振消费。虽然该政策主要针对房地产市场,但对提升居民消费能力、间接拉动酒店业需求也有积极作用。
地方政府多措并举,激发文旅消费潜力地方政府积极响应中央政策,结合本地实际推出针对性措施。北京、上海、广州、深圳等一线城市通过发放文旅消费券、举办文旅消费季等活动,直接刺激酒店住宿需求。例如,2024年"五一"期间,北京市发放总额超过1亿元的文旅消费券,其中酒店住宿券占比约30%,有效提升了节假日酒店入住率。
二三线城市则通过打造特色文旅IP、举办大型活动赛事、推广"引客入城"政策等方式,吸引外地游客并带动酒店业发展。例如,淄博通过"烧烤经济"走红网络,2024年上半年接待游客超过3000万人次,带动当地酒店入住率大幅提升;哈尔滨通过"冰雪旅游"品牌建设,2024年冬季酒店RevPAR同比增长超过30%。
此外,海南、云南、贵州、广西等旅游资源丰富的省份,通过实施税收优惠、土地支持、金融扶持等政策,吸引头部酒店集团加大投资,推动中高端酒店供给增加。海南自由贸易港政策实施以来,已引入超过50家国际高端酒店品牌,有力提升了当地酒店业的国际化水平和服务品质。
2、行业规范性文件陆续出台,促进健康发展
为规范酒店业发展,保护消费者权益,行业主管部门和行业协会陆续出台规范性文件。2023年12月,文化和旅游部印发《旅游饭店星级的划分与评定(GB/T 14308-2023)》修订版,调整了星级酒店评定标准,更加强调服务质量、环境保护、节能减排和智能化水平,引导酒店业向高质量发展转型。
2024年3月,中国饭店协会发布《中国酒店业ESG发展白皮书》,倡导酒店企业关注环境、社会责任和公司治理(ESG),推动绿色低碳发展。越来越多的酒店企业将ESG理念融入经营管理,通过节能减排、可持续采购、社区共建等方式提升品牌形象和竞争力。
2024年7月,国家市场监督管理总局发布《酒店在线预订服务规范》,对酒店在线预订平台的信息披露、价格透明度、退改规则等提出明确要求,旨在规范市场秩序、保护消费者合法权益。该规范的 实施有助于减少价格欺诈、虚假宣传等乱象,营造更加公平、透明的市场环境。
表2:2023-2025年中国酒店业主要政策措施

(三)产业链与竞争格局
产业链条完整,头部企业主导市场
中国酒店业产业链条完整,涵盖上游房地产开发、建筑装修、设备供应商,中游酒店管理公司、OTA(在线旅游代理)平台,以及下游消费者。产业链核心环节是酒店管理公司和OTA平台,前者负责品牌建设、标准制定、运营管理,后者负责营销获客、预订服务、数据分析。
从竞争格局来看,中国酒店业集中度较高且持续提升。头部三大酒店集团——锦江国际、华住集团、首旅酒店合计市场份额超过50%,形成了"三足鼎立"的格局。这些企业通过并购整合、加盟扩张、品牌输出等方式快速做大规模,并通过会员体系、数字化平台、供应链整合等构建竞争壁垒。
华住集团:规模领先,数字化优势明显
华住集团是中国酒店业的龙头企业,旗下拥有汉庭、全季、桔子水晶、禧玥、美居、CitiGO、你好、宜必思、美仑国际、施柏阁、花间堂等多个品牌,覆盖经济型、中高端、高端、奢华全产品线。
截至2024年9月,华住集团在全球18个国家经营超过9,800家酒店,拥有超过95万间在营客房,会员数量超过2.3亿。华住集团的核心竞争力在于数字化能力和运营效率。其自主研发的PMS(酒店管理系统)、CRS( 中央预订系统)、会员管理系统等实现了全业务流程数字化,"10秒刷脸入住"服务已覆盖90%以上门店,大幅提升了客户体验和运营效率。此外,华住会员体系"华住会"拥有强大的用户粘性,直销比例超过80%,有效降低了对OTA平台的依赖和渠道成本。
财务方面,华住集团2023年实现营业收入218.8亿元,同比增长57.86%,首次突破200亿元大关, 位列国内酒店行业第一;净利润35.2亿元,同比增长143.4%。2024年前三季度,华住集团实现营业收 入约180亿元,同比增长约8%,净利润约30亿元,同比增长约10%。
锦江酒店:并购整合,品牌矩阵完善
锦江酒店(原锦江国际)是中国历史最悠久的酒店集团之一,总部位于上海。通过一系列并购整合,锦江酒店构建了覆盖全球的品牌矩阵,旗下拥有锦江之星、7天、维也纳、康铂、郁锦香、丽枫、白玉兰、希岸等自有品牌,以及通过收购卢浮酒店集团获得的铂涛旗下品牌(如7天、维也纳、丽枫等),以及法国卢浮集团旗下的康铂、郁锦香等品牌。
截至2024年9月,锦江酒店在全球经营超过13,000家酒店,拥有超过120万间客房,规模位居全球第二、中国第一。锦江酒店的优势在于品牌矩阵完善、国际化布局领先,但在数字化能力和运营效率方面略逊于华住。
财务方面,锦江酒店2023年实现营业收入146.5亿元,同比增长29.53%;净利润8.9亿元,同比增 长175.3%。2024年前三季度,锦江酒店实现营业收入约115亿元,同比增长约5%,净利润约7.5亿元,同比增长约8%。
首旅酒店:北京国资背景,中高端市场发力
首旅酒店是北京首旅集团旗下的酒店管理公司,具有国资背景和首都资源优势。旗下拥有如家、莫泰168、和颐、璞隐、建国饭店、京伦饭店、首旅建国等品牌,覆盖经济型、中高端、高端酒店市场 。首旅酒店在北京及周边地区具有较强的品牌影响力和客户基础。
近年来,首旅酒店加大中高端市场布局,推出"如家精选""如家商旅""如家NEO"等中高端品牌,以应对消费升级趋势。同时,首旅酒店通过AIGC(人工智能生成内容)技术推出"客房定制系统",可根据客人社交媒体数据生成个性化场景方案,提升客户体验和差异化竞争力。
财务方面,首旅酒店2023年实现营业收入77.93亿元,同比增长53.10%;净利润5.6亿元,同比增 长205.5%。2024年前三季度,首旅酒店实现营业收入约60亿元,同比增长约6%,净利润约4.8亿元,同比增长约7%。
区域品牌和单体酒店面临压力,退出或整合加速
除头部三大集团外,格林酒店、东呈国际、尚美生活等区域品牌在特定区域或细分市场具有一定竞争力,但整体规模和品牌影响力与头部企业差距较大。这些企业通过深耕区域市场、差异化定位、加盟轻资产模式等方式寻求生存空间。
单体酒店和中小连锁酒店面临的压力最大。由于缺乏品牌背书、规模优势和数字化能力,这些酒店在获客、定价、运营效率等方面处于劣势,在市场竞争中逐步被边缘化。2024年,约有1.5万家单体经济型酒店退出市场或被并购,行业整合速度加快。
OTA平台主导线上流量,酒店企业加强直销
线上预订已成为酒店业的主要获客渠道。携程、美团、飞猪等OTA平台掌握了大量用户流量和预订数据,对酒店企业具有较强的议价能力。OTA平台通常收取10%-20%的佣金,成为酒店企业的重要成本项。
为降低对OTA平台的依赖,头部酒店集团大力发展直销渠道,通过官网、APP、小程序、会员体系等方式吸引客户直接预订。华住集团的直销比例已超过80%,锦江酒店和首旅酒店的直销比例也在60%-70%之间。直销不仅可以降低渠道成本,还有助于企业获取客户数据、提升客户粘性、开展精准营销。
表3:2025年中国酒店业头部企业主要指标对比
数据来源:各公司官网、财报、行业协会、安泰信用评级整理
(四)细分领域分析
经济型酒店:存量优化,连锁化率下滑
经济型酒店是中国酒店业的传统主力,以汉庭、7天、如家、锦江之星等品牌为代表,主要满足价格敏感型消费者的基本住宿需求。2024年,经济型酒店客房数约960万间,占全行业的54.48%,但占比较2019年下降约17.5个百分点。
经济型酒店市场面临多重挑战:一是消费升级导致需求分流,越来越多消费者愿意为更好的住宿体验支付溢价;二是供给过剩导致竞争加剧,平均房价持续下行;三是运营成本(房租、人工、能源等)上涨侵蚀利润空间;四是单体经济型酒店在品牌、渠道、管理等方面处于劣势,退出市场或被并购。
2024年,经济型酒店平均房价约为150元,同比下降约8%;平均入住率约为55%,同比下降约3个百分点;RevPAR约为82元,同比下降约11%。连锁经济型酒店凭借品牌、规模和成本优势,经营状况相对较好;单体经济型酒店则普遍面临亏损或微利困境。
行业连锁化率从2019年的32.49%下滑至2024年的29.96%,反映出大量单体经济型酒店退出市场。 预计未来经济型酒店将继续"存量优化",行业规模逐步缩减,连锁化率重新回升。头部酒店集团通过 品牌迭代(如汉庭3.0、如家NEO等)、数字化改造、服务升级等方式,提升经济型酒店的竞争力和盈利能力。
中端酒店:增长主引擎,品牌竞争激烈
中端酒店是近年来增长最快的细分市场,以全季、维也纳、亚朵、桔子水晶、和颐等品牌为代表,主打"品质与价格平衡",满足消费升级需求。2024年,中端酒店客房数约399万间,占全行业的22.59%,较2019年提升约4个百分点;连锁化率达到44.70%,处于较高水平。
中端酒店市场的快速增长得益于:一是90后、00后成为消费主力,对住宿品质、设计感、科技体 验要求更高,但又不愿支付高端酒店的价格;二是二三线城市消费升级,本地中产阶级和商务客户对中端酒店需求旺盛;三是头部酒店集团大力布局中端品牌,加速市场扩容。
2024年,中端酒店平均房价约为280元,同比增长约3%;平均入住率约为62%,同比持平;RevPAR 约为174元,同比增长约3%。中端酒店的盈利能力普遍优于经济型酒店,成为头部酒店集团的主要利润 来源。
中端酒店市场竞争激烈,品牌数量众多,产品同质化问题突出。为应对竞争,各品牌纷纷寻求差异化定位:全季主打"人文审美",强调东方美学和文化体验;亚朵主打"第四空间",将酒店打造成社交和生活方式平台;桔子水晶主打"设计感",吸引年轻时尚人群;和颐主打"中档商旅",聚焦商务客户。预计未来中端酒店市场将进一步细分,针对女性旅行者、亲子家庭、银发族等特定人群的专精化产品将增多。
高端及奢华酒店:国际品牌主导,本土品牌崛起
高端及奢华酒店是酒店业的"金字塔尖",以万豪、希尔顿、洲际、凯悦、香格里拉、柏悦、丽思卡尔顿等国际品牌为代表,主要服务于高端商务客户、富裕阶层和奢华旅游者。2024年,高端及奢华酒店客房数约270万间(高端约15.26%,奢华约7.67%),占全行业的22.93%,较2019年提升约13个百分点;连锁化率达到55.33%。
国际高端酒店品牌在中国市场深耕多年,积累了强大的品牌影响力、客户资源和管理经验,在一线城市和重点旅游目的地占据主导地位。2024年,国际品牌在高端及奢华酒店市场的份额约为70%。
近年来,本土高端酒店品牌逐步崛起,如华住旗下的禧玥、花间堂,锦江旗下的白玉兰、昆仑饭店,首旅旗下的璞隐、建国饭店等。本土品牌通过挖掘中国文化元素、结合在地化体验、提供更灵活的加盟政策等方式,吸引投资者和消费者。预计到2027年,本土品牌在高端及奢华酒店市场的份额有望提升至40%。 2024年,高端及奢华酒店平均房价约为680元,同比增长约5%;平均入住率约为65%,同比增长约2 个百分点;RevPAR约为442元,同比增长约7%。高端及奢华酒店的盈利能力最强,但也面临供给增长过 快、一线城市竞争加剧的挑战。
度假酒店与特色民宿:新兴业态,潜力巨大
度假酒店与特色民宿是近年来快速发展的新兴业态,主要满足休闲度假、亲子旅游、乡村旅游等需求。度假酒店通常位于风景名胜区、海滨、山区等旅游目的地,提供高品质住宿、餐饮、娱乐、康养等综合服务;特色民宿则强调在地文化、个性设计、主人情怀,提供差异化的住宿体验。
2024年,全国度假酒店约2万家,客房数约60万间;特色民宿约15万家,客房数约120万间。度假酒店和特色民宿的平均房价分别为500元和300元,明显高于普通酒店。
度假酒店和特色民宿的发展得益于:一是国内休闲度假旅游需求快速增长,尤其是周边游、短途游市场潜力巨大;二是乡村振兴战略实施,政府鼓励发展乡村旅游和特色民宿;三是消费者对住宿体验的要求更高,愿意为独特的住宿体验支付溢价。
但度假酒店和特色民宿也面临一些挑战:一是季节性明显,淡旺季收入差异大;二是标准化和规范化程度较低,服务质量参差不齐;三是投资回收期较长,资金压力较大。预计未来度假酒店和特色民宿将向品牌化、连锁化、标准化方向发展,头部酒店集团和专业民宿管理公司将加大布局力度。
表4:2025年中国酒店业细分市场主要指标对比
注:细分市场占比总和超过100%是由于部分酒店跨类别统计
数据来源:文化和旅游部、中国饭店协会、STR、安泰信用评级整理
二、行业财务表现
(一)样本企业概述
为全面反映中国酒店业的财务状况,本报告选取了8家具有代表性的上市酒店企业作为样本,涵盖头部酒店集团、区域酒店企业和单体高端酒店。样本企业中,华住集团、锦江酒店、首旅酒店为行业龙头,规模和品牌优势明显;君亭酒店、金陵饭店、西安旅游、凯燕国际、曲江文旅为区域性或特色酒店企业,代表中小酒店的经营状况。
表5:样本企业概况

数据来源:各公司官网、上市公告、安泰信用评级整理
(二)盈利能力
头部酒店集团盈利能力强,中小企业分化明显
从样本企业的财务数据来看,头部酒店集团(华住、锦江、首旅)的盈利能力明显强于中小企业 。2023年,华住集团实现营业收入218.8亿元,净利润35.2亿元,净利率16.1%;锦江酒店实现营业收入146.5亿元,净利润8.9亿元,净利率6.1%;首旅酒店实现营业收入77.93亿元,净利润5.6亿元,净利率7.2%。
2024年前三季度,头部酒店集团延续了良好的盈利表现。华住集团实现营业收入约180亿元,同比增长8.0%,净利润约30亿元,同比增长10.0%;锦江酒店实现营业收入约115亿元,同比增长5.0%,净利润约7.5亿元,同比增长8.0%;首旅酒店实现营业收入约60亿元,同比增长6.0%,净利润约4.8亿元 ,同比增长7.0%。
头部酒店集团盈利能力强的原因主要包括:一是规模优势带来的成本优势,通过集中采购、统一管理降低运营成本;二是品牌优势带来的定价优势,头部品牌具有较强的品牌溢价能力;三是数字化优势提升运营效率,降低人力成本和渠道成本;四是轻资产模式(特许经营、管理输出)占比高,资产周转率和ROE(净资产收益率)较高。
中小酒店企业的盈利能力分化明显。君亭酒店作为中高端酒店品牌,2023年实现营业收入6.2亿元,净利润0.8亿元,净利率12.9%,盈利能力较强;金陵饭店拥有高端酒店资产,2023年实现营业收入8.5亿元,净利润0.6亿元,净利率7.1%,盈利能力中等;西安旅游、凯燕国际、曲江文旅等企业受疫情影响和区域市场限制,盈利能力相对较弱,部分年份出现亏损。
毛利率有所回升,但仍低于疫情前水平
2024年,随着市场需求恢复和运营效率提升,样本企业的毛利率有所回升。头部酒店集团的毛利率在30%-40%之间,华住集团约为38%,锦江酒店约为32%,首旅酒店约为35%。中小酒店企业的毛利率在20%-30%之间,君亭酒店约为28%,金陵饭店约为25%。
与疫情前相比,酒店业的毛利率仍处于较低水平。2019年,头部酒店集团的毛利率普遍在40%-45% 之间。毛利率下降的主要原因是:一是平均房价下行,收入端承压;二是人工成本、房租、能源成本 上涨,成本端刚性;三是为吸引客户增加营销投入和服务升级投入。
预计未来随着供需关系改善、平均房价企稳回升、成本控制优化,酒店业毛利率有望逐步回升至 疫情前水平。
净利率分化,头部企业优势明显
净利率方面,头部酒店集团的净利率普遍在6%-16%之间,华住集团最高,达到16.1%;锦江酒店和首旅酒店分别为6.1%和7.2%。中小酒店企业的净利率普遍在5%-13%之间,部分企业净利率较低甚至亏损。
净利率分化的原因主要包括:一是轻资产模式占比不同,华住集团的特许经营和管理输出占比高 ,利润率高;锦江酒店和首旅酒店的自营酒店占比相对较高,利润率相对较低。二是运营效率不同, 头部企业的数字化水平高、管理能力强,运营效率高;中小企业在运营管理上存在短板。三是财务费用不同,部分中小企业负债率较高,财务费用侵蚀利润。
表6:2024年及2025年前三季度样本企业盈利能力指标
注:凯燕国际为新三板公司,数据口径与A股公司略有不同
数据来源:各公司财报、Wind、安泰信用评级整理
(三)现金流与融资环境
经营活动现金流整体改善,头部企业优势明显
2024年,随着市场需求恢复和经营状况改善,样本企业的经营活动现金流整体向好。头部酒店集团的经营活动现金流充裕,华住集团2024年前三季度经营活动现金流净额约为48亿元,锦江酒店约为22亿元,首旅酒店约为12亿元。这些企业的现金流主要来源于:一是规模化经营带来的稳定现金收入; 二是轻资产模式(特许经营、管理费)带来的高质量现金流;三是会员预付款和预订款提供的现金"蓄 水池"。
中小酒店企业的经营活动现金流相对较弱,部分企业出现经营活动现金流为负的情况。这主要是由于:一是规模较小,抗风险能力较弱;二是重资产模式占比高,资产折旧摊销占比大,但现金流入 有限;三是应收账款和预付款管理不善,占用现金流。
投资活动现金流支出较大,扩张步伐放缓
2024年,酒店业的投资活动现金流支出较大,主要用于新建酒店、收购酒店、装修改造、数字化 系统建设等。头部酒店集团的投资活动现金流净额为负,华住集团约为-25亿元,锦江酒店约为-15亿 元,首旅酒店约为-8亿元。
与前几年相比,酒店业的扩张步伐有所放缓。一方面,供给过剩导致新建酒店的投资回报率下降 ,企业更加谨慎;另一方面,企业更加注重存量酒店的优化升级和数字化改造,而非盲目扩张规模。 预计未来酒店业将进入"精细化运营"阶段,投资重点从新建酒店转向存量资产优化、品牌升级、技术赋能等领域。
筹资活动现金流稳定,融资渠道相对畅通
头部酒店集团的融资渠道相对畅通,可以通过银行贷款、债券发行、股权融资等多种方式获取资金。2024年,华住集团通过发行公司债券筹集资金约15亿元,锦江酒店通过银行贷款筹集资金约10亿 元,首旅酒店通过银行授信获得资金支持约8亿元。
中小酒店企业的融资渠道相对有限,主要依赖银行贷款和股东增资。部分中小企业由于盈利能力较弱、资产质量不高,融资成本较高,甚至面临融资困难。在金融机构"支持优质企业、限制劣质企业 "的政策导向下,酒店业的融资将进一步向头部企业集中。
表7:2025年前三季度样本企业现金流情况(亿元)

数据来源:各公司财报、Wind、安泰信用评级整理
(四)资产流动性与偿债能力
资产负债率整体可控,头部企业财务杠杆较低
从资产负债率来看,头部酒店集团的财务杠杆较低,华住集团资产负债率约为45%,锦江酒店约为 52%,首旅酒店约为48%,均处于合理水平。头部企业采用轻资产模式,通过特许经营和管理输出实现扩张,无需大量举债购买或建设酒店资产,因此资产负债率相对较低。
中小酒店企业的资产负债率分化明显。部分企业如君亭酒店、凯燕国际的资产负债率较低,分别约为35%和23%,财务风险较小;部分企业如金陵饭店、西安旅游、曲江文旅的资产负债率较高,分别约为58%、62%和65%,主要是由于拥有较多自有酒店资产和景区资产,前期投资较大,负债较多。
总体来看,酒店业的资产负债率整体可控,行业整体债务风险较低。但部分重资产企业和经营不善的中小企业需要关注债务压力和偿债能力。
流动比率和速动比率稳定,短期偿债能力较强
从流动比率和速动比率来看,样本企业的短期偿债能力较强。头部酒店集团的流动比率普遍在1.5 -2.0之间,华住集团约为1.8,锦江酒店约为1.6,首旅酒店约为1.7;速动比率普遍在1.2-1.6之间, 华住集团约为1.5,锦江酒店约为1.3,首旅酒店约为1.4。
中小酒店企业的流动比率和速动比率相对较低,但也基本在1.0以上,短期偿债能力尚可。部分企 业如君亭酒店、凯燕国际的流动比率较高,分别约为2.5和3.2,现金储备充裕,短期偿债压力较小。
需要注意的是,酒店业的流动负债中包含大量预收款项(客户预订款、会员储值卡等),这部分资金虽然计入负债,但实际上是企业的"免息资金",偿债压力较小。因此,酒店业的实际短期偿债能力强于财务指标显示的水平。
利息保障倍数较高,长期偿债能力稳定
从利息保障倍数来看,头部酒店集团的长期偿债能力稳定。华住集团利息保障倍数约为15倍,锦江酒店约为8倍,首旅酒店约为10倍,均处于较高水平,偿还借款利息的能力较强。
中小酒店企业的利息保障倍数相对较低,部分企业如西安旅游、曲江文旅的利息保障倍数在3-5倍 之间,需要关注利息支付压力。但总体来看,酒店业的利息保障倍数普遍在3倍以上,长期偿债能力尚可。
预计未来随着经营状况改善、盈利能力提升,酒店业的利息保障倍数有望进一步上升,长期偿债能力将更加稳定。
表8:2025年9月末样本企业偿债能力指标

数据来源:各公司财报、Wind、安泰信用评级整理
三、结论
行业展望维持"稳定"
综合考虑行业政策环境、市场基本面、竞争格局、财务表现等因素,安泰信用评级认为,未来12-18个月中国酒店业总体信用质量不会发生重大变化,行业展望维持"稳定"。
支撑因素:
1. 需求端持续复苏:国内旅游市场持续回暖,2024年国内旅游人数和收入均超过疫情前水平;商务出行需求回升,预计2026年企业差旅预算增长5%-8%,其中住宿支出增长8%-10%。
2. 消费升级趋势延续:90后、00后成为消费主力,对住宿品质、设计感、科技体验要求更高,推动中高端酒店市场快速增长;中高端酒店RevPAR保持正增长,盈利能力强于经济型酒店。
3. 政策支持力度加大:国家和地方政府密集出台促进文旅消费的政策措施,通过发放消费券、举办文旅活动、打造特色IP等方式直接刺激酒店需求;行业规范性文件陆续出台,引导行业向高质量发展转型。
4. 头部企业竞争力强:头部酒店集团通过规模化扩张、数字化赋能、品牌矩阵完善等方式巩固市场地位,盈利能力稳定,现金流充裕,财务杠杆可控,抗风险能力强。
5. 技术赋能加速:AI、大数据、物联网等技术在酒店业广泛应用,智能客服、动态定价、个性化服务等提升运营效率和客户体验,为行业发展提供新动能。
制约因素:
1. 供给过剩压力:全国酒店客房数已达到1,764万间,较2019年增长16.5%,但国内旅游人次仅恢 复至2019年的103.2%,供需失衡导致平均入住率、平均房价、RevPAR全面下行。
2. 经济型酒店困境:经济型酒店面临消费升级、供给过剩、成本上升的多重压力,平均房价持续 下行,盈利能力弱化,大量单体经济型酒店退出市场或被并购。
3. 区域市场分化:一线城市商务需求稳定,RevPAR降幅较小;二三线城市供给扩张过快,RevPAR降幅较大;四线及以下城市降幅最为明显,区域市场差异导致行业整体经营压力。
4. 中小企业风险:中小酒店企业缺乏品牌、规模、技术优势,在竞争中处于劣势,盈利能力弱, 现金流紧张,部分企业面临经营困难甚至退出市场的风险。
5. 成本刚性上涨:人工成本、房租成本、能源成本持续上涨,侵蚀利润空间;虽然头部企业可以通过规模优势和数字化手段控制成本,但中小企业成本压力较大。
行业展望
市场结构持续优化,中高端酒店占比提升
预计到2027年,中高端酒店客房数占比将突破50%,成为中国酒店业的主流业态。中高端酒店将进 一步细分市场,针对女性旅行者、亲子家庭、银发族、商务客户等特定人群推出专精化产品。设计将更加在地化,深入挖掘本地文化元素,避免"千店一面"。服务边界将扩展,酒店将成为本地生活服务 的枢纽,提供旅游规划、票务预订、特色体验等增值服务。
连锁化率和集中度继续提升
预计2026年,全国酒店连锁化率将提升至45%-50%,行业集中度继续提升。头部酒店集团将通过并 购整合、加盟扩张、品牌输出等方式进一步做大规模,前五大集团(CR5)市场份额有望达到55%-60% 。单体酒店和中小连锁酒店将面临更大压力,要么加入连锁品牌,要么寻求差异化定位,否则将被市场淘汰。
技术赋能深化,AI渗透率提升
预计2026年,酒店业AI渗透率将提升至50%-55%,智能客服、动态定价、个性化推荐、无人前台、智能客房等应用将更加普及。生成式AI将在个性化服务、营销内容生成、运营优化等领域发挥更大作用。区块链技术在供应链管理、会员体系、数字藏品等领域的应用将增加。但技术投入存在分化,头部企业数字化投入占比将提升至5%-5.5%,而中小企业该比例仍不足1%,技术鸿沟可能进一步加剧行业 的马太效应。
度假酒店和特色民宿快速增长
随着休闲度假旅游需求增长和乡村振兴战略实施,度假酒店和特色民宿将快速增长。预计2026年 ,度假酒店客房数将达到80万间,特色民宿客房数将达到150万间。度假酒店和特色民宿将向品牌化、 连锁化、标准化方向发展,头部酒店集团和专业民宿管理公司将加大布局力度。
ESG理念深入,绿色低碳发展
越来越多的酒店企业将ESG理念融入经营管理,通过节能减排、可持续采购、社区共建等方式提升 品牌形象和竞争力。绿色酒店、低碳酒店、零碳酒店将成为新趋势。政府和行业协会将出台更多绿色 发展的标准和激励政策,推动酒店业向可持续发展转型。
附表:
附表一:样本企业财务数据汇总(2024年及2025年前三季度)

数据来源:各公司财报、Wind、安泰信用评级整理
附表二:安泰信用评级行业展望结论定义

免责声明
本报告为行业研究报告,安泰信用评级与分析对象不存在任何影响评级行为独立、客观、公正的关联关系。
本报告引用的资料由用户直接上传或来自该公司已经正式对外公布的信息,相关信息的合法性、真实性、完整性和准确性由资料上传方负责。安泰信用评级对该公司提供信息的合法性、真实性、准 确性和完整性不作任何保证。
本报告的分析结论是基于用户上传资料的基础之上,安泰信用评级遵照相关法律、法规及监管部 门的有关规定,依据安泰信用评级合理的内部信用评级标准和流程做出的独立判断,不存在因该公司 和其他任何组织或个人的不当影响改变评级意见。
本报告内容仅供参考,本报告中内容不对任何使用人的投资、借款等交易行为提供实质性建议, 亦不能作为使用人购买、出售或持有相关金融产品的依据。
安泰信用评级不对任何投资者(包括机构投资者和个人投资者)使用本报告所表述的分析结果而 出现的任何损失负责,亦不对分析对象使用本报告提供给第三方所产生的任何后果承担责任。
# 往期推荐 #
安泰信用
安泰信用专注于以信用科技专业力量赋能实体经济发展。积极响应我国碳达峰、碳中和战略目标,安泰信用深入践行绿色发展理念,致力于为社会经济主体提供绿色认证、绿色评估等服务,并在企业环境信息披露、环境责任风险评估、碳资产管理等多个绿色金融领域开展业务,助力行业加快低碳转型之路。践行扎根湖北、服务全国的发展初心,公司在北京、上海、广州、深圳、成都、吉林、杭州、济南等地设有区域基地。
安泰信用评级
安泰信用评级有限责任公司成立于2001年9月,是经中国人民银行备案的、湖北省内成立最早的信用评级机构之一,拥有人行备案的信贷市场评级业务资质和中国证券监督管理委员会备案的资信评级业务资质,是中国证券业协会、中国保险资产管理业协会、中国银行间市场交易商协会会员。



