

报告摘要


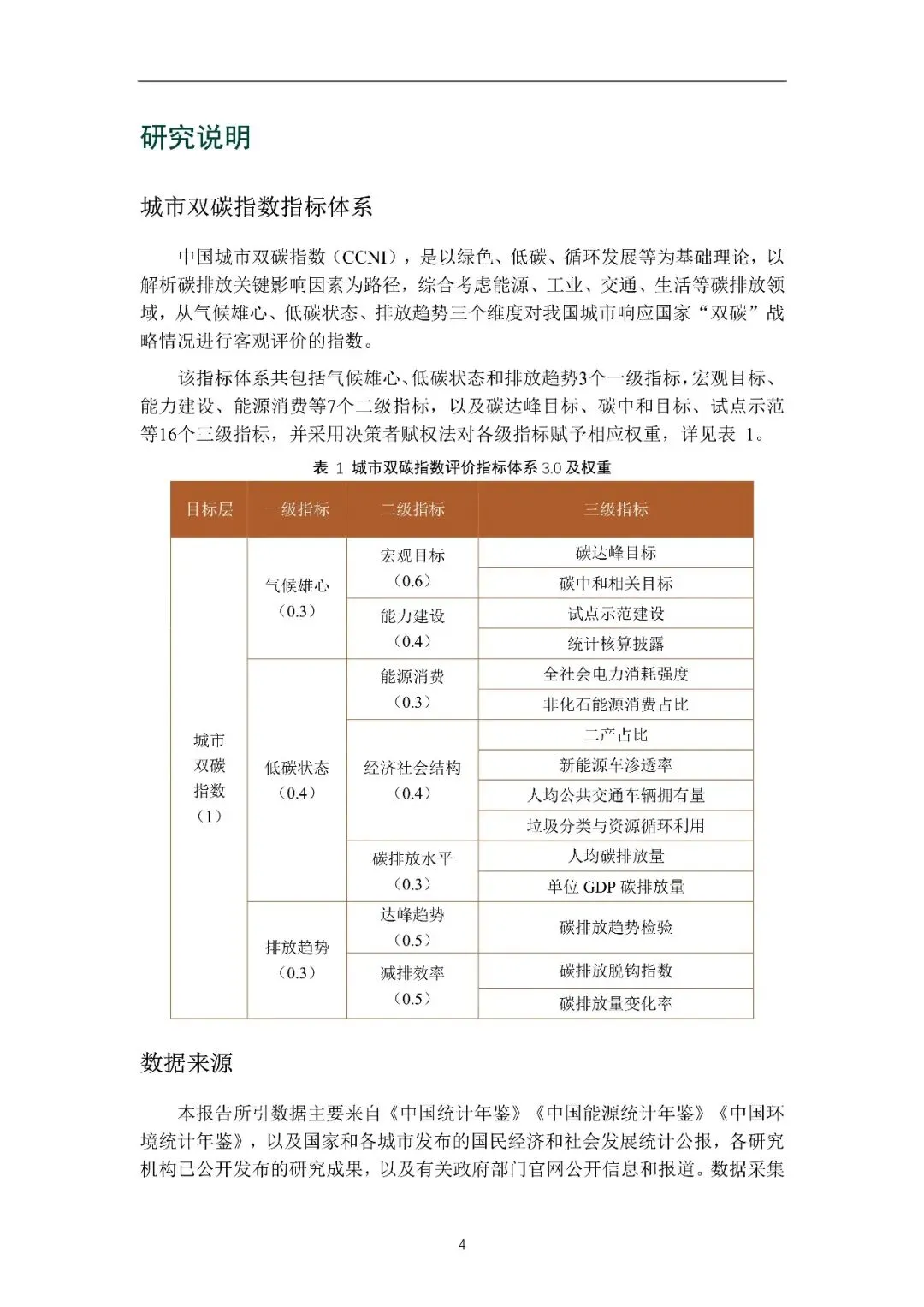
报告由城市双碳指数研究课题组(中国环境科学研究院与公众环境研究中心)联合发布,旨在全面评估中国城市在应对气候变化、推动绿色低碳转型方面的进展与成效。报告基于更新后的城市双碳指数(CCNI 3.0)评价体系,通过气候雄心、低碳状态和排放趋势三个一级指标,以及包含宏观目标、能源消费、经济社会结构等在内的多维度指标体系,对全国110个主要城市(包括直辖市、省会城市、计划单列市及重点工业城市)在2023-2024年度的表现进行了量化评估。
报告内容










更多报告内容菜单栏
回复暗号
2中国城市双碳指数报告(2023-2024)-城市双碳指数研究课题组-2025.12-34页
联系助理获取

免责声明:以上报告均系本报告通过公开、合法渠道获得,报告版权归原撰写/发布机构所有,如有侵权,请联系作者删除,本报告为推荐阅读,仅供参考学习,不构成投资建议,如对报告内容存疑,请与撰写/发布机构联系

往期推荐












