
报告名称:“十五五”时期工业领域重点投资方向研究报告(文末附全文PDF) 出 品 方:中国信通院
报告由中国信息通信研究院于2025年12月发布,旨在为“十五五”时期(2026-2030年)中国工业投资提供战略指引。 当前我国工业投资面临企业意愿减弱、结构失衡和效率下降三重挑战,亟需通过投资方向转型来支撑新型工业化建设目标。报告提出“四个转变”核心思路:投资作用从扩内需为主转向供需两侧协同发力;要素投入从物质资本为主转向物质资本与人力资本并重;投资机制从依赖政策推动转向“政府带动、市场主导”;并建立“投转型、投增量、投攻坚”三大策略。
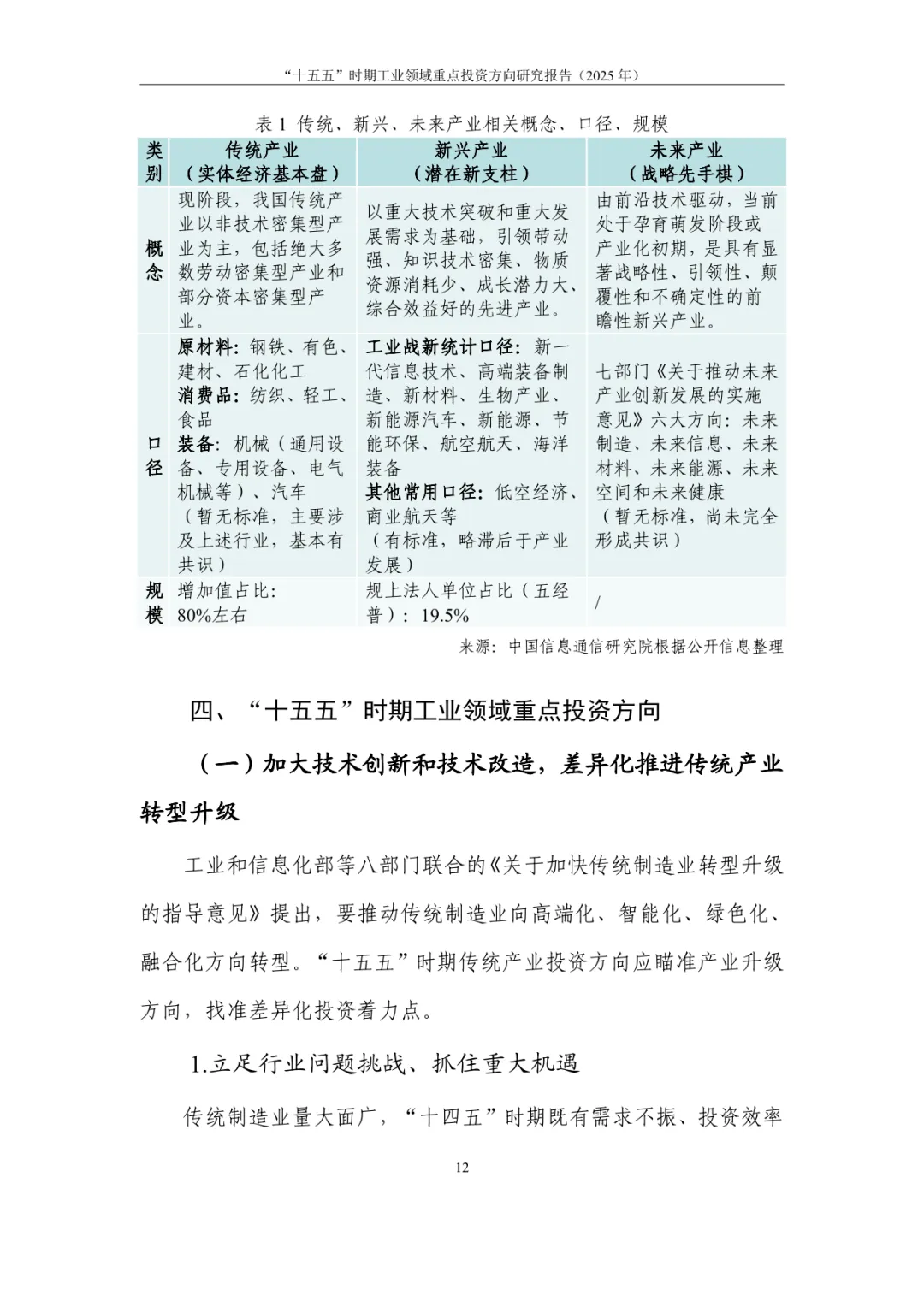
投资落点聚焦于四大方向:一是传统产业转型升级(占工业80%),针对原材料、装备、消费品行业差异化实施高端化、智能化、绿色化改造。如原材料行业需加强创新投入与碳中和投资,装备制造业聚焦产业基础再造与重大技术装备攻关。二是新兴产业价值释放,聚焦新能源、新材料、航空航天等战略领域,破解技术突破难与产业化不足瓶颈。我国战略性新兴产业专利技术价值(28分)接近国际水平,但市场价值(18.7分)显著偏低,需强化应用牵引与场景创新。三是未来产业前瞻布局,瞄准量子信息、未来健康、未来制造等颠覆性技术,构建“技术—产业”全周期投资体系,弥补早期培育短板,加快实现先发锁定。四是薄弱环节供给优化,重点解决中间品领域“卡脖子”问题。报告显示我国604种高对外依赖度产品中,中间品占90.9%的进口额,新材料、生物产业尤为突出,需加大投资提升有效供给能力。
报告建议建立动态技术识别机制,完善“财政+金融”协同政策体系,通过设备更新补贴、科技保险、成果转化基金等工具,提升投资效益,为制造强国建设提供精准支撑。

【目录】
一、我国工业投资取得的主要成效
(一)支撑工业经济稳增长
(二)推动产业结构优化升级
(三)调整优化供需关系
二、当前工业投资面临的突出问题
(一)企业投资意愿和能力受制约,投资增长动能不足
(二)存量与增量投资双双放缓,投资结构仍需优化
(三)规模性、结构性、阶段性因素交织,投资效率有所下降
三、“十五五”时期工业领域投资新形势新要求新思路
(一)新形势
(二)新要求
(三)新思路
四、“十五五”时期工业领域重点投资方向
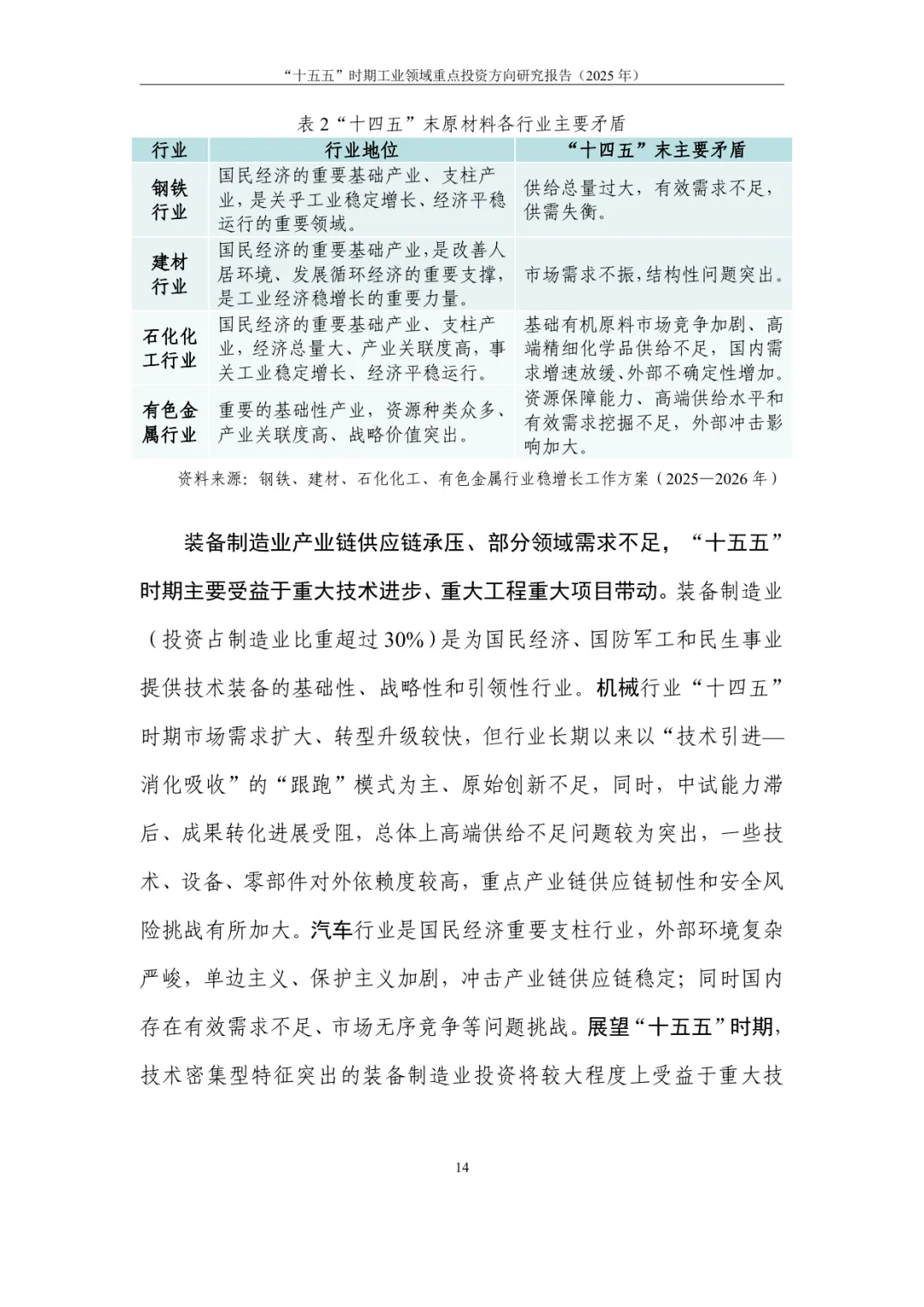
(一)加大技术创新与技术改造,差异化推进传统产业转型升级
(二)聚焦技术攻关和产业化应用,加快打造一批新兴支柱产业
(三)瞄准颠覆性技术创新,投资贯通未来产业“技术—产业”全周期
(四)加大中间品等领域投资,优化提升产品供给能力
五、政策建议
(一)构建投资方向动态识别机制
(二)精准适配差异化投资方式
(三)创新财政金融政策协同体系
















『公众号并非行业报告搜索引擎,下方链接一键解锁20W份报告』
免责申明:top行业报告收录的资料版权归原撰写/发布机构所有,若版权方认为有侵权问题,请立即通知删除。TOP行业报告——全行业报告智库平台,分享有价值的行业研究报告,行业数据报告,行业分析报告,行业调研报告。 点击查看→新用户必读【如何下载】




