

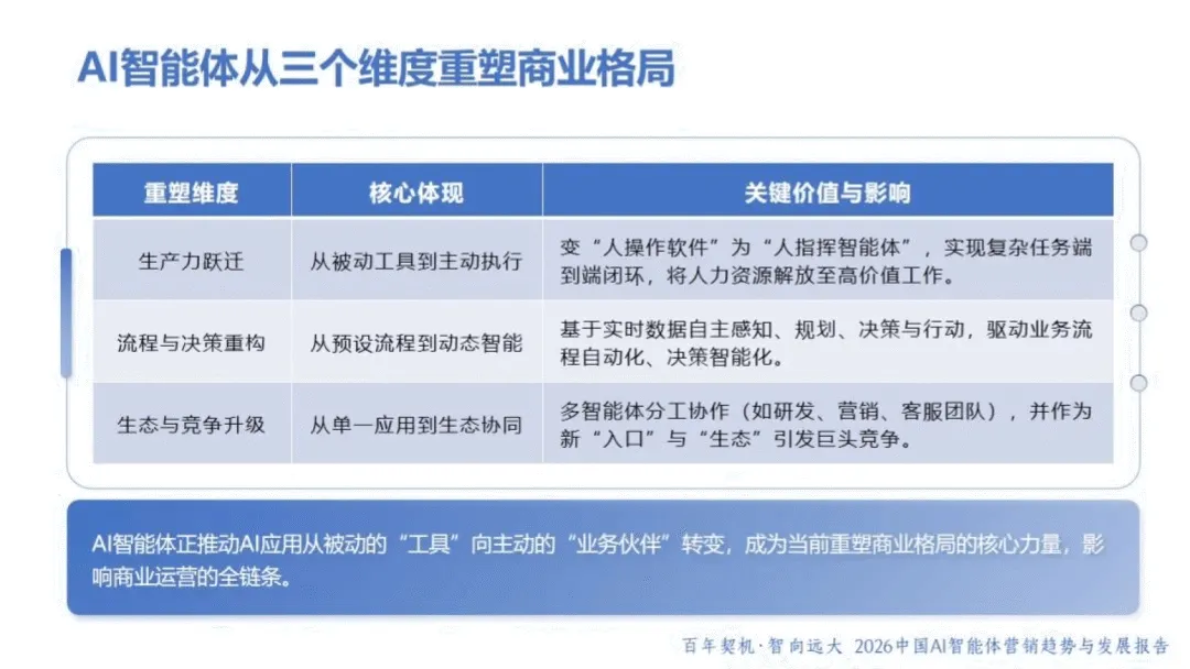
AI 智能体作为具备自主感知、决策与执行能力的 “数字业务伙伴”,正重塑商业格局与营销范式。2026 年,AI 智能体已从被动工具升级为主动参与者,呈现产品型、嵌入型等多元形态,虽暂未完全达到 L3 级别,但在生产力跃迁、流程重构、生态升级等维度推动行业变革。
行业应用呈现 “先锋领跑、大众跟进、长尾观望” 格局,零售电商、金融等行业已进入深度整合阶段,核心价值体现在效率提升、收入增长与模式创新,但面临技术、组织与伦理的规模化瓶颈。AI 智能体营销成为主流,以目标驱动替代规则驱动,实现从 “做得更快” 到 “想得更对” 的跨越,重构营销流程、组织与竞争壁垒,覆盖六大行业的典型场景。
商业逻辑迎来 36 大趋势,消费模式从搜索式转向代理式,消费心理聚焦信任 AI 与追求效率,商业业态以智能体生态为核心,竞争核心转向认知与推荐权垄断。品牌建设从 “心智占领” 升级为 “全域种智”,通过构建品牌证据体、优化 GEO、API 化服务等,争夺 AI 推荐优先级。
企业需落地全域种智战略,以价值定义、效率转化、生态运营、AI 种智为四大能力层,数据智能中枢为支撑,形成动态增长系统。同时,需转变认知、重构用户价值体系、设立专职部门、推动服务 API 化、培养人机协同能力,主动参与生态竞合,构建数据飞轮实现持续进化。
AI 智能体时代的变革已非选择,企业需跳出旧模式,以系统化战略适配新商业逻辑,赢得用户与 AI 代理的双重认可。




















未完……更多详细请下载完整报告
会员服务
每天实时更新最新资料
更多历史记录
加入后均可查看下载
扫码加入
↓↓

免责声明:我们尊重知识产权、数据隐私,只做内容的收集、整理及分享,报告内容来源于网络,报告版权归原撰写发布机构所有,通过公开合法渠道获得,如涉及侵权,请及时联系我们删除,如对报告内容存疑,请与撰写、发布机构联系。


