【国信机械丨深度报告】博盈特焊:堆焊装备领先企业,燃气轮机HRSG和油气新业务打开成长空间
报告完整内容详见2026年1月5日发布的博盈特焊深度报告《堆焊装备领先企业,燃气轮机HRSG和油气新业务打开成长空间》

公司成立于2007年,主营业务为防腐防磨堆焊装备、非堆焊的锅炉部件、压力容器及高端钢结构件的研发、生产和销售,产品主要应用于环保、电力、能源等行业,客户覆盖哈尔滨电气、上海电气、通用电气、住重福惠、日立、三菱等企业,是国内防腐防磨堆焊装备龙头。公司2018-2024年收入/归母净利润CAGR为13.94%/2.07%,整体呈现国内需求下行、海外加速突破的趋势,公司海外收入占比从2021年的11%提至2024年的55%,当前看公司国内业务底部企稳、海外业务有望持续增长。此外,公司前瞻布局了HRSG和油气复合管业务,HRSG已经具备一定规模的产能,油气复合管形成了市场卡位,与国外头部客户在对接论证,处于逐步推进的过程中,新业务有望加速公司成长。余热锅炉(HRSG)受益海外燃气轮机更新的景气上行周期及AI数据中心带来的增量需求,公司卡位稀缺海外产能有望深度受益
余热锅炉是中大型燃气轮机的必要配套设备,通过实现燃气一蒸汽联合循环发电可大幅提升发电效率。当前AI产业快速发展带来美国数据中心需求爆发,使得电力供需矛盾日益凸显,燃气轮机发电有望成为未来数据中心缺电的主要解决方案,叠加燃气轮机行业本身已进入更新需求主导的上行周期,燃气轮机需求呈现阶段性供不应求的特点,根据IEA与GEV公告,海外巨头GEV预计25年底在手订单将达80GW,订单已排产至2029年,西门子订单亦排产至未来3-4年,两家巨头均宣布扩产以进一步满足市场需求,余热锅炉将同样受益该景气周期。我们测算未来3-5年海外余热锅炉累计需求约500-800亿元,并呈现加速增长态势。博盈特焊可生产余热回收装置及相关部件,具体包括省煤器、蒸发器、过热器、再热器、汽包、集箱、钢结构等,价值占到余热锅炉整体的比例较高,公司2023年在越南投资设立子公司并规划海外产能,截至2025年11月,公司在越南部署的4条产线已投产,还有8条产线预计于2026年上半年投产,2025年12月向越南孙公司增资2.75亿元进一步扩产,海外产能优势显著,有望快速承接北美市场的余热锅炉需求实现高速增长。公司积极布局油气复合管业务,有望受益油气开采深海化和中东本土化带来的旺盛需求
油气双金属复合管是一种采用堆焊技术的高端产品,主要用于深海、超深井、高酸性油气田的开发。中东地区的油气田开发正在向深海、超深井方向发展,同时在本土化策略的带动下,中东地区油气复合管需求旺盛。公司在复合管领域技术积累深厚,积极布局海外市场,2025年7月公司成立国内合资公司,计划设立油气复合管的海外制造基地,重点开发中东等地区市场。公司是国内堆焊领域龙头,HRSG及油气复合管有望打开第二及第三成长曲线,主业受益海外突破已见底反转,HRSG业务深度受益北美燃气轮机更新的景气上行周期及AI数据中心带来的增量需求,公司有望获取较高份额;油气复合管有望中东市场取得突破打开成长天花板。堆焊市场竞争加剧、堆焊海外拓展不及预期、海外余热锅炉需求不及预期、油气复合管业务拓展不及预期的风险。主营业务:主营防腐防磨堆焊装备,积极拓展国际市场国际知名的防腐防磨堆焊制造商,客户遍布全球。公司成立于2007年,主要产品为防腐防磨堆焊装备,主要应用于节能环保、电力、能源、化工、冶金、造纸等工业领域,目前重点应用于垃圾焚烧发电领域。经过十余年的发展,公司已成为国内少数几家具备规模化生产能力的企业之一,积累了丰富的优质客户资源,客户覆盖光大环境、深能环保等国内主要节能环保运营企业,以及哈尔滨电气、上海电气、东方电气、武汉锅炉、华光环能、西子洁能等等主要能源设备制造企业。在专注于国内市场的同时,公司重视开辟海外市场,公司积极拓展阿联酋、美国、欧洲、加拿大、东南亚等国际市场,客户包括通用电气(GE)、住重福惠(SFW)、欧萨斯(Oschatz)、巴威(B&W)、日立(HZI)、斯坦米勒巴高克环境(SBE)、三菱(Mitsubishi)等国外知名企业。目前公司越南工厂已正式落成并投产,布局燃气轮机的余热回收装置(HRSG)产品,加速开拓北美市场。此外,公司与威尔汉姆公司创立合资公司,积极切入中东地区的油气复合管市场。
1)2007年-2020年:深耕防腐防磨推焊装备主业,精准卡位国内垃圾焚烧发电行业高景气赛道,快速成长为行业领先制造商。公司成立于2007年,初期聚焦高端结构件研发生产,并持续迭代研发能力,成功研发出先进的堆焊技术。在此阶段,国内垃圾焚烧发电行业步入快速发展阶段,公司积极把握市场机遇,重点布局垃圾焚烧发电市场,2016年与光大环境博罗垃圾焚烧发电厂合作,实现国内首次防腐防磨堆焊装备在中温次高压垃圾焚烧余热回收锅炉的应用突破。凭借核心技术、先进制造工艺以及稳定产品质量,公司在垃圾焚烧发电市场渗透率逐步提升,快速成长为国内主要节能环保运营企业防腐防磨堆焊装备的核心供应商,并于2019年获得高新技术企业证书。2)2021年-2024年:国内需求下滑的背景下,公司积极开拓海外市场。公司于2023年在深圳交易所上市。随着国内垃圾焚烧发电行业新建项目投放放缓、存量项目改造需求收缩,行业景气承压,公司国内业务进入调整期。全球垃圾处理需求凸显,海外垃圾焚烧发电市场呈现双轮驱动格局,发展中国家新增项目需求旺盛,欧美、日本等发达国家和地区存量项目升级改造需求迫切,行业成长空间广阔。公司前瞻性布局海外市场,2021至2022年,公司与全球垃圾焚烧发电巨头日立(HZI)合作,参与全球规模最大的阿联酋迪拜垃圾焚烧发电项目,提供整体锅炉炉膛,实现海外标杆项目突破。公司同时积极参与HZI澳大利亚Rockingham项目、SBE芬兰Vantaa项目、西子洁能英国Lostock项目等重点项目,业务覆盖美国、加拿大、德国、日本、泰国等多个国家和地区,充分受益于海外市场需求高增长。3)2025年至今:海外堆焊业务景气度向好,拓展HRSG和油气复合管市场业务,海外布局进一步加强。海外垃圾焚烧行业发展态势良好,公司积极布局海外业务,未来海外堆焊板块收入利润有望逐步提升。同时,公司积极开拓海外市场,2025年越南生产基地一期成功落成并投产,拓展余热锅炉(HRSG)新产品以卡位北美市场,二期工程已启动建设,预计2026年二季度投产,同时在越南追加2.75亿元投资,有望进一步拓展当地产能;同时与威尔汉姆成立合资公司,积极切入中东地区的油气复合管市场,海外收入增长潜力持续释放,为长期业绩增长奠定坚实基础。
公司的主要产品为防腐防磨堆焊装备,核心围绕节能环保、电力、能源、化工等工业领域需求。公司专注特种焊接技术的研发,主要产品防腐防磨堆焊装备,2024年占营业收入比重约81%,可用于节能环保、电力、能源、化工、冶金等多个重要工业领域,其中2024年垃圾焚烧发电行业占营业收入比重约68.46%。同时,公司利用现有的技术和生产能力,还生产和销售非堆焊的锅炉部件、压力容器、高端钢结构件等其他产品,并逐步向下游更多领域延伸,包括燃煤发电、生物质发电等其他应用领域,有效促进了下游产业实现节能降耗、减排增效和转型升级。
财务情况:国内需求疲软导致整体承压,海外占比持续提升受国内垃圾发电需求疲软影响,2022年以来公司业绩阶段性下滑。公司收入从2018年的2.1亿元增长至2021年的6.19亿元,归母净利润从2018年的0.61亿元增长至2021年的1.54亿元,均保持较快增长,主要系国内垃圾焚烧景气度较好所致;在此之后,公司收入从2022年的5.75亿元回落至2024年的4.60亿元,归母净利润从2022年的1.21亿元降至2024年的0.69亿元,主要系国内垃圾焚烧发电行业低迷所致。2025年前三季度实现营业收入3.72亿元,同比基本持平。公司业务结构优化,海外收入占比从2021的11%提至2024年的55%,呈现持续提升趋势。2018-2021年,公司收入以国内为主,国内收入占比超过89%;2021年公司海外业务取得突破并持续提速,公司海外收入从2021年的0.67亿元快速增长至2024年的2.53亿元,CARG达55.72%,海外业务收入占比从2021年的11%提至2024年的55%。毛利率方面,近年公司海外毛利率显著高于国内毛利率10-15个百分点。2024年以来海内外毛利率均有下滑,海外毛利率由2023年的41.5%下滑至30%,主要系人员招聘和海外低毛利率业务收入占比增加所致;国内毛利率由31%下滑至19%,主要原因是垃圾焚烧发电行业市场竞争加剧。我们预计随着越南基地的投产,公司的海外收入占比和毛利率有望企稳回升。

公司毛利率和净利率呈下滑趋势。公司毛利率和净利率整体呈现逐年下滑的趋势,公司毛利率从2018年的48.86%下滑至2024年的27.86%,净利率由2018年的29.18%下滑至2024年的15.08%,2025年前三季度毛利率/净利率分别为25.87%/11.18%,主要系国内垃圾焚烧发电行业需求疲软,行业竞争加剧所致。公司管理费用率自2022年呈现上升趋势,主要系越南工厂建设、招聘焊接人员、低毛利率业务收入占比增加等因素所致,我们预计随着越南工厂逐步投产,公司整体费用率有望逐步下行。
股权结构稳定,2025年发布股权激励
公司股权结构集中,董事长李海生为公司实控人,合计持股比例44.47%。截至2025年11月26日,公司第一大股东李海生直接持股比例37.51%,并通过员工持股平台博德瑞科技、博利士科技分别间接持股3.69%、3.27%,合计控制公司44.47%的股份。公司管理团队深耕行业多年,研发能力与管理经验深厚。公司董事长李海生致力于焊接技术研发、特种设备制造相关的工作,2007年创立公司时已沉淀10余年焊接技术开发及管理经验,至今已深耕行业20余年。高管中刘渭林、陈必能、段君杰均具有丰富的行业从业经验,三人与董事长李海生均曾任职于福斯特惠勒动力机械有限公司,其中刘渭林于2018年3月加入公司,曾任技术部经理,现任副总经理;陈必能于2017年12月加入公司,现任副总经理、市场部总监;段君杰于2011年5月加入公司,现任总工程师,在粉末喷焊重熔、MIG堆焊技术、多层异种金属承压无缝复合管制造技术等领域掌握核心工艺及关键技术。公司实施股权激励计划,股权激励承诺2025-2027年收入CAGR不低于22%。公司于2025年7月25日发布《关于向激励对象首次授予限制性股票的公告》,授予激励对象的限制性股票数量为59.58万股,占股本总额0.45%,其中首次授予47.66万股,占授予比例80%,激励对象包括董事、高级管理人员、核心技术和业务人员在内的16名员工,授予价格为11.96元/股,考核目标为2025年-2027年营收较2024年营收同比分别不低于10%/40%/80%,三年营收分别不低于5.06/6.44/8.28亿元,2024-2027年收入CAGR不低于21.64%。堆焊:应对腐蚀磨损的高壁垒方案,积极布局景气度向好的海外市场
应对腐蚀和磨损现象的重要手段,大面积堆焊的技术难度大
工业防腐防磨有助于减少设备的腐蚀磨损,提升使用寿命和经济性。在工业设备的生产过程中,工业防腐防磨行业是通过使用表面工程技术对工业设备或工件表面进行处理,使其表面成分或结构发生改变,从而提升其耐腐蚀、耐磨损的性能。防腐防磨相关的技术和产品能有效解决节能环保、电力、能源、化工、冶金、造纸等行业设备的腐蚀、磨损问题。和其他表面涂镀技术相比,堆焊技术在防腐层结合力、防护稳定性、使用寿命方面存在明显优势。可以实现工业设备在强腐蚀、易磨损、高温、高压等复杂环境下的安全、稳定、长周期、高效率运行,可以降低设备检修、更换损失及停工损失。随着技术的进步、产能的提升和生产效率的提高,堆焊技术已经在垃圾焚烧发电领域实现了产业化应用,并在生物质发电、燃煤发电、化工、能源、冶金、造纸等领域实现了良好应用,逐渐成为强腐蚀、易磨损、高温、高压等复杂环境下工业设备防腐防磨的主流技术路线。堆焊设备主要用于垃圾焚烧发电、燃煤发电等领域。堆焊技术主要应用于能源、电力、化工、冶金及造纸等重工业领域:在管道与管排系统中,堆焊层有效抵御介质腐蚀与机械磨损;在电力设备中修复关键部件以保障运行安全;在能源开采、化工反应、冶金轧制及造纸装备中,堆焊技术通过提升核心部件的耐久性,直接支撑生产系统的稳定、高效与低碳运行,成为工业设备延寿、降耗、提效的关键表面工程技术手段。生活垃圾在高温焚烧处置时,会产生含有大量氯化物、碱金属盐的高温烟气,容易对垃圾焚烧余热回收锅炉受热面造成严重腐蚀。同时,由于烟气流速较大,烟气中的颗粒会对锅炉受热面造成冲刷磨损。随着生活垃圾的热值不断提高,垃圾焚烧所释放的腐蚀性物质增加,锅炉的腐蚀、磨损问题也在加剧。公司的防腐防磨堆焊装备能有效提升垃圾焚烧余热回收锅炉在复杂环境下的防腐防磨性能,延长其使用寿命,降低设备检修、更换损失及停工损失,提高了垃圾焚烧发电效率,进而有助于提高垃圾焚烧发电运营企业的经济效益。2)燃煤发电行业:
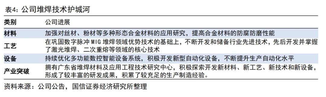
煤炭在高温燃烧时,会产生含有氯化物、硫化物、硫酸盐的高温烟气,容易对燃煤发电锅炉管壁造成腐蚀;由于烟气流速较大,烟气中的颗粒会对锅炉管壁造成冲刷磨损。同时随着环保要求提升,燃煤发电锅炉需要进行低氮燃烧改造以降低氮氧化物。公司的防腐防磨堆焊装备能有效提升燃煤发电锅炉的防腐防磨性能,延长其使用寿命,降低设备检修、更换损失及停工损失。同时,公司的防腐防磨堆焊装备有助于燃煤发电企业进行低氮燃烧改造。我国人均垃圾产量明显低于全球平均水平。据经济合作与发展组织数据,2023年中国人均垃圾年产量179千克,平均每人每天生产垃圾0.5千克,明显低于全球平均水平(288千克/年),较美、德等发达国家有较大差距。差异主要因为:1)发达国家消费水平高、包装用品使用多、食物浪费现象相对普遍,导致垃圾产生量较大;2)近年来中国积极推进垃圾分类政策,减少了进入垃圾处理系统的总量;3)中国部分地区人口密度较低、农村地区占比大,居民生活以自给自足为主,垃圾产生量相对较少。垃圾清运量增速放缓,行业处于筑底阶段。随着城镇化率提升和经济水平提高,2020年前我国的生活垃圾清运量快速提升,增速长期保持在6%以上。2020年以来,行业从过去十年的“跑马圈地、高速扩张”的增量发展模式,转向“精耕细作、存量优化”的高质量发展阶段,我国人均生活垃圾清运量增速在0%-4%附近,增速明显下滑。国内垃圾焚烧需求持续下滑,市场竞争加剧。国内垃圾焚烧发电行业正从过去十年的高速扩张期,进入一个需求增长放缓、产能局部过剩、竞争激烈的周期底部。国内堆焊行业中,博盈特焊和科能熔敷的市场份额较高。2021年以来博盈特焊收入和毛利率有所下滑,科能熔敷的收入和盈利能力也逐年下滑:科能熔敷的收入从2022年的最高点2.89亿元下降至2024年的2.54亿元,毛利率/净利率从2020年的高点44.76%/20.72%下降至2024年的23.36%/6.30%,分别同比下降21.40/14.42个百分点。全球垃圾焚烧市场空间约350亿美元,未来十年增速6.1%。和国内不同,当前垃圾焚烧行业的海外市场,特别是以东南亚、中亚为代表的“一带一路”沿线国家,正处于一个需求明确、政策支持、市场空间广阔的高景气度扩张期。根据Data Horizon Research数据,在全球废物产生量增加、能源安全问题日益严重以及促进可持续废物管理解决方案的严格环境法规的推动下,预计2025年至2033年“垃圾发电市场”将以6.1%的复合年增长率增长。全球市场规模将从2025年的348亿美元扩至2033年的623亿美元。垃圾焚烧发电领域的防腐防磨堆焊装备市场空间超150亿元。参考博盈特焊招股书,预计2020年垃圾焚烧发电领域防腐防磨堆焊装备的国内存量市场仅17亿元,2035年有望增长至108亿元,期间CAGR13.1%,海外存量市场72亿元,是国内市场空间的4-5倍,2035年有望增长至149亿元,期间CAGR=5.0%,其中新兴国家的垃圾焚烧发电行业有望获得更快增速。公司积极突破技术壁垒,已建立较深的护城河。公司取得了国内A级锅炉制造及安装许可证,美国ASME锅炉及压力容器制造许可证,欧盟EN3834-2焊接体系认证等认证。工业防腐防磨工艺的技术壁垒主要体现在堆焊层的均匀性、稀释率、厚度。公司自主研发并掌握了涵盖材料、工艺、设备等方面的关键核心技术,较好地解决了大面积堆焊中存在的技术难题,实现了防磨堆焊装备的规模化生产与产业化应用:1)材料方面,公司加强对丝材、粉材等多种形态合金材料的应用研究,提高合金材料的防腐防磨性能。2)工艺方面,公司在巩固数字脉冲MIG堆焊领域优势技术的基础上,不断开发和储备行业先进技术,先后开发并掌握了激光堆焊、二次重熔等领域的核心技术。3)设备方面,持续优化多功能数控智能设备系统,积极开发新型自动化设备,不断提升生产自动化水平。4)产业方面,公司拥有广东省堆焊材料及应用工程技术研究中心,依托研究中心的平台优势、人才与资源聚集优势,坚持走自主创新的发展道路。公司积极探索开发新材料、新工艺、新技术和新设备,形成了较丰富的研发成果,积累了较充足的生产制造经验,实现了人才储备、专利储备和技术储备。公司累计生产完成的防腐防磨堆焊业绩处于行业领先地位。根据生态环境部的数据,截至2021年12月底,我国已投入运营的垃圾焚烧发电厂有691座,公司为其中129座提供了防腐防磨堆焊装备,占比为18.67%。根据生态环境部的数据,2018年至2021年我国新投入运营的垃圾焚烧发电厂有410座,公司为其中95座提供了防腐防磨堆焊装备,占比为23.17%。考虑到防腐防磨堆焊在垃圾焚烧发电领域应用的渗透率仍然较低,所以公司防腐防磨堆焊装备的实际市场占有率高于上述数据。海外垃圾焚烧需求旺盛,公司堆焊业务有望迎来转折。2021年前公司堆焊设备收入快速增长,毛利率整体保持在40%以上。受国内垃圾焚烧行业发展趋缓、火电新增项目明显减少等因素影响,公司的堆焊设备收入从2022年开始逐年下滑,毛利率下滑至30%附近。展望未来,东南亚、中亚等地区的垃圾焚烧行业需求旺盛、海外毛利率较高,公司堆焊业务的收入和利润均有望迎来转折点。多措并举,公司积极拓展海外客户。公司以特种焊接技术为核心,向锅炉整体部件制造、高端结构件制造及其他大型装备制造等高价值产品领域拓展,加大对海外垃圾焚烧项目的获取和现役锅炉升级改造市场的开发力度,满足客户提质增效的需求。通过海外工厂展示、参加行业展会等多种形式建立更多的客户联系,提升海外客户开发、跟踪和维护能力。同时积极推进越南基地的建设和投产。余热锅炉:中大型燃气轮机必要配套设备,海外景气加速
海外燃气轮机高景气:更新主导的长景气上行周期叠加AI增量需求
在人工智能、大数据等技术快速迭代的推动下,智算需求成为数据中心发展的重要驱动力。根据中国信息通信研究院测算,截止2023年底全球算力总规模约910EFLOPS(FP32),同比增长40%,核心增长驱动因素是智算中心的大幅扩张。据Semi analysis预测,全球数据中心核心IT电力需求(给服务器供电计算电力消耗,不包括制冷)2023年为49GW,2026年增长至96GW,47GW增量电力需求中新建智算中心需求达40GW(占比85%);据彭博社预测,智算中心基础设施带来的生成式AI收入2024-2032年CAGR超30%。全球积极开启智算中心的资本开支计划。在下游行业需求驱动和顶层政策持续牵引下,2025年起国家层面、互联网企业、电信运营商等企业纷纷开启智算中心的资本开支计划:2025年初以来,中美欧等国家地区纷纷发布千亿美元以上资金规模投向AI基建领域:中国银行万亿元专项金融支持、美国1000亿美元(未来4年内扩展至5000亿美元)、欧盟2000亿欧元、法国1090亿欧元。美国AI爆发带动能够稳定供应的电力需求旺盛,火核装机多年负增长,电力供需矛盾凸显。电力需求方面,在人工智能数据中心集群的快速扩张、美国制造业回流带来的工业用电负荷攀升,以及电动汽车充电桩普及等因素的推动下,美国电网负荷达到新高。电源供给方面,2020年以来美国电源装机增速有所提升,但是仍仅有2%-3%,新增装机速度较慢。分结构来看,新增装机几乎全部由风电、光伏贡献,而风光发电不稳定,难以满足AI数据中心的用电要求;发电稳定可控的化石能源、核电多年负增长。美国燃气轮机的市场需求显著提升。电力基础设施稳定性不足也是电力供需矛盾凸显的原因之一。北美和欧洲部分地区电网老化,维护成本高,极端天气易导致电网故障,影响数据中心的稳定供电。如2021年美国得克萨斯州遭遇暴风雪,电网超负荷运行导致大面积停电,众多数据中心受到影响。北美数据中心主要分布于加州、德州、弗吉尼亚州,随着AIDC快速发展存在区域性缺电的风险(国内拥有特高压输电的基础设施优势);北美电力可靠性委员会(NERC)日前发布《2024年夏季可靠性评估报告》,在夏季极端高温影响下,美国中西部、西南部、东北部等地区面临电力供应不足风险,居民用电或无法得到保障。燃气轮机发电有望成为数据中心缺电的主要解决方案。由AI数据中心爆发式增长引发的电力危机,已成为制约科技与经济发展的核心瓶颈。目前产业内提出的解决方案多样,包括燃气轮机、光储系统、纯储能方案、SOFC、小型核电堆等方案。未来5-10年,较现实的解决方案是“燃气轮机+储能”的组合,有望快速填补电力缺口并保证供电质量。长期来看,随着SMR技术成熟和电网升级项目落地,核电和现代化电网有望成为解决AI电力紧缺的主要解决方案。燃气轮机受益更新需求叠加AI基建增量需求,正持续迎来长景气上行周期。燃机发电以建设周期短、建设成本低等优势成为海外AIDC主用电源首选。燃气轮机受益新兴市场电力需求、更新替换大周期和AI基建增量多因素驱动拐点已至,2024年全球燃机订单量增长同比38%。燃机整机厂收入高增订单饱满指引行业景气度,燃机巨头GEV订单已排至2029年,预计未来5年年均市场规模近400亿美元。余热锅炉:中大型燃气轮机必要配套设备,未来五年需求累计800亿元对能源效率有一定要求的大型、固定式发电场景必须配套余热锅炉(HRSG,Heat Recovery Steam Generator)。燃气轮机是否需要配套余热锅炉,主要取决于其应用场景和对能源利用效率的追求。1)大型发电用燃气轮机(大于50MW):普遍配置,追求极致效率。燃气轮机发电后排出的高温烟气(温度可达500-600℃甚至更高)直接排空会造成巨大的能量浪费。通过余热锅炉回收这部分热量产生蒸汽,驱动蒸汽轮机再次发电,实现了能源的梯级利用。大型集中式电站的燃气轮机,配置余热锅炉形成燃气-蒸汽联合循环(CCPP)是行业标准做法,目的是将发电效率从简单循环的约33%-40%提升至55%-60%甚至更高。2)中型工业与区域供热用燃气轮机(10-50MW):经济性驱动,热电联产是主流。对于功率小于10MW、采用简单循环的燃气轮机,其高温排气(约450℃)若直接排空,会造成热量的巨大浪费和热污染。通过余热锅炉回收热能,产生工业用蒸汽或供暖用热水,可以将综合能源利用率从发电的30%多提升至80%以上,大多中型燃气轮机会配备余热锅炉。3)小型及微型燃气轮机(小于10MW):应用灵活,取决于具体场景。这类机型通常采用回热循环,排气温度相对较低。是否额外配置余热锅炉取决于对低位热能的具体需求。在需要供热或制冷的场合,加装余热回收装置(可能是更紧凑的热水锅炉或烟气换热器)能进一步提升系统价值。余热锅炉是提升整体能效至80%以上的必要部件。

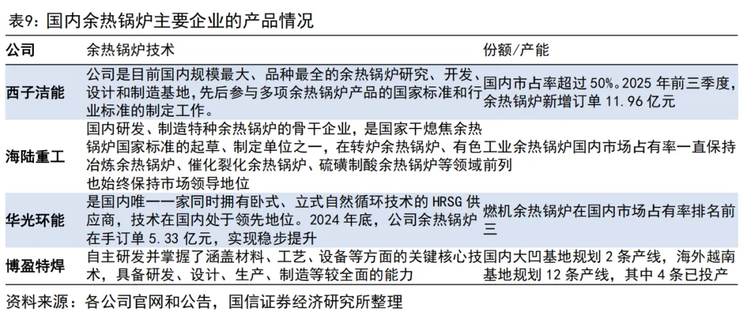
石油和燃机领域的余热锅炉规模约160亿元人民币。参考IMARC数据,2024年全球余热锅炉市场规模78亿美元,其中用于石油和燃气项目的余热锅炉的水管锅炉占比约30%,即23亿美元(约160亿元人民币)。考虑到海外石油化工项目较多,实际用于燃气轮机余热锅炉的当前市场规模应远小于160亿元人民币。燃气轮机景气上行带动海外余热锅炉景气加速上行,预计未来3-5年余热锅炉累计市场规模达500-800亿元。据IEA与西门子数据,2025年燃气轮机发电装机量达85GW(含蒸汽轮机联合发电循环),预计2026-2035年有望达到100GW以上水平。Mordor Intelligence2024年数据指出,联合循环电厂占全球燃气轮机装机量的75%,联合循环电厂由燃气轮机(CCGT)、HRSG和蒸汽轮机组成,HRSG是将燃气轮机排气热量传递给蒸汽循环的关键设备。据Market Reports World的2025年《Global Heat Recovery Steam Generator Market Report》数据,500MW燃气轮机发电厂所用余热锅炉机组成本在1200万至2000万美元。全球燃气轮机发电机组配套用余热锅炉市场空间测算核心假设依据如下:(1)燃气轮机发电机组增速参考燃机巨头西门子扩产增速,西门子2024年燃机产能达17GW,2028年预计达30GW以上,年化复合增速达15%,燃气轮机核心机为目前燃气轮机发电机组装机核心卡点,故假设燃气轮机发电机组装机量2025-2028年复合增速为10%;(2)Market Reports World指出,500MW燃机发电厂用HRSG成本在1200-2000万美元,故假设HRSG单GW价值量为2亿元。根据上述测算,2030年全球燃气轮机发电机组配套用余热锅炉市场空间将达184亿元,未来3-5年余热锅炉累计市场空间达464-826亿元。从国内看,余热锅炉企业包括西子洁能、海陆重工、华光环能、博盈特焊等。根据西子洁能公告,2024年公司在燃机余热锅炉的国内市场占有率超过50%,是国内燃机余热锅炉行业的领跑者;海陆重工在干熄焦余热锅炉细分市场占据领先地位,市场份额稳定;华光环能在燃机余热锅炉项目中表现突出,余热锅炉产品应用于电力、钢铁、化工等多个行业。博盈特焊以堆焊起家,业务拓展至热回收装置及相关部件,具体包括省煤器、蒸发器、过热器、再热器、汽包、集箱、钢结构等,价值占到余热锅炉整体的比例较高,国内有2条建设中的余热锅炉产线,海外越南产线已有4条产线投产。公司的越南基地可生产余热锅炉的主要部件。根据公司投资者交流活动表,越南基地生产的HRSG产品主要为燃气轮机的余热回收装置及相关部件,具体包括省煤器、蒸发器、过热器、再热器、汽包、集箱、钢结构等。价值占到余热锅炉整体的比例较高。公司目前已规划14条产线产能,其中12条位于越南。公司目前有两个生产基地,其中位于中国广东的大凹基地有2条产线,预计将于2026年投产,主要面向非美地区的需求;越南基地目前披露的规划是12条产线,主要针对的是北美市场,其中4条产线已于2025年9月投产,8条产线预计将于2026年二季度投产。海外产能储备进一步提升。2025年12月,公司公告称拟向全资孙公司增资2.75亿元用于越南产能扩张。增资旨在扩大越南生产基地产能,其中5500万元用于购置土地使用权,2.2亿元用于新建厂房、配套基础设施及扩建HRSG等产品生产线,以增强承接大额订单能力、提升交付效率与国际市场竞争力,契合公司全球化战略。公司的海外优势得到进一步强化。美国HRSG市场准入门槛高、审核耗时长,公司率先突破部分北美客户。海外产能进入北美HRSG市场,首先要取得美国机械工程师学会等一系列严苛的国际认证,其次要通过主机厂商自身的生产体系认证,成为其认可的合格供应商后,才能与主机厂商开展合作。目前,公司已取得美国机械工程师学会(ASME)认证,并通过部分客户的生产体系认证,获得相应订单,客户订单已进入生产流程,目前进展顺利。公司的潜在客户正在进行前期审厂流程,审厂完毕后进入订单谈判环节。公司率先突破海外产能和部分客户,在北美客户拓展方面具备较强的先发优势。油气复合管:油气开采深海化叠加中东本土化,公司积极布局海外市场
油气复合管:高壁垒的深海油气管道,开采深海化带动需求增长油气双金属复合管是一种为解决极端工况下管道腐蚀与强度矛盾而诞生的创新产品。其核心设计理念是“内外有别,各司其职”:外层采用高强度的碳钢或抗酸碳钢,为管道提供抵抗深海高压、土壤应力等所需的机械强度和承载能力;内层则覆衬一层薄薄的耐蚀合金,专门应对油气介质中高浓度的硫化氢、二氧化碳、氯化物等腐蚀性成分。双金属复合管的关键在于“复合”方式。根据内外层金属的结合形式,主要分为机械复合与冶金复合两大类。机械复合主要通过液压、冷拔等物理方式使内外管过盈配合,结合强度相对较低(普遍≥0.5MPa),在高温或压力剧变下可能存在内衬层塌陷的风险。而冶金复合管则是通过离心浇铸、热挤压、轧制等工艺,使两种金属在界面处实现原子间的冶金结合,形成牢固的过渡层,其结合强度可高达140MPa甚至210MPa以上,从根本上解决了层间分离的问题,性能更为可靠。对油气双金属复合管的需求主要源于油气勘探开发向深海、超深井、高酸性油气田发展大趋势。当前浅海、易挖掘的油气田开采程度高、存量日益减少,开采方向正在向深海、超深井演变。在深海环境中,管道外部需要承受低温、高压(如38.8兆帕)以及高盐微生物的腐蚀;内部则要输送含有高硫、高酸、高氯化物的腐蚀性油气介质。单一材料的管道难以同时满足内外两种截然不同的性能要求。经济性方面,双金属复合管仅在内壁使用少量贵金属(可节约贵金属约70%),外层用相对廉价的碳钢承担结构功能,在保证安全性的同时实现了显著的成本优化。中东本土化战略带动基建高需求,公司设立中东制造基地中东地区油气复合管行业正迎来显著的发展机遇。根据QYResearch的预测,中东及非洲地区(MEA)的复合管消费市场份额增长相对较快,在2024年至2030年期间的年复合增长率(CAGR)预计约为4.28%。在本土化策略下,中东本土的油气基建有望迎来高增。中东地区是全球能源供应的核心,面对全球能源转型和国内经济多元化的双重压力,中东主要油气生产国家积极推进油气行业的本土化战略,策略的核心已从过去的“强制代理制”转变为以量化指标驱动的“价值创造”模式,旨在将油气财富转化为可持续的本土产业能力和就业机会。考虑到本土化战略的影响,中东本土的油气基建增速或将远高于4.28%。公司积极拓展海外油气市场,前期重点开发中东地区。2025年7月30日,公司与苏州威尔汉姆堆焊技术有限公司签署《合作框架协议》,共同成立国内合资公司(合资公司由博盈特焊控股、威尔汉姆参股)。双方将依托国内成立的合资公司,积极开拓油气市场及海外市场,在海外(前期是中东地区)择机、择地,设立海外制造基地,拓展产品应用市场。堆焊市场竞争加剧、堆焊海外拓展不及预期、海外余热锅炉需求不及预期、油气复合管业务拓展不及预期的风险。
作者保证报告所采用的数据均来自合规渠道,分析逻辑基于本人的职业理解,通过合理判断并得出结论,力求客观、公正,结论不受任何第三方的授意、影响,特此声明。
本订阅号仅面向国信证券客户中的专业机构投资者客户。因订阅号难以设置访问权限,国信证券经济研究所不因订阅人收到本订阅号推送信息而视其为可接受本订阅号推送信息的投资者。
本公众号(名称:【吴双机械研究】)为国信证券股份有限公司(下称“国信证券”) 研究所【机械】组设立并独立运营的唯一官方公众号。
本公众号所载内容仅面向符合《证券期货投资者适当性管理办法》规定的专业投资者。国信证券不因任何订阅或接收本公众号内容的行为而将订阅人视为国信证券的客户。
本公众号不是国信证券研究报告的发布平台,本公众号只是转发国信证券发布研究报告的部分观点,订阅者若使用本公众号所载资料,有可能会因缺乏对完整报告的了解而对其中关键假设、评级、目标价等内容产生误解和歧义。提请订阅者参阅国信证券已发布的完整证券研究报告,仔细阅读其所附各项声明、信息披露事项及风险提示,关注相关的分析、预测能够成立的关键假设条件,关注投资评级和证券目标价格的预测时间周期,并准确理解投资评级的含义。
国信证券对本公众号所载资料的准确性、可靠性、时效性及完整性不作任何明示或暗示的保证。本公众号中资料、意见等仅代表来源证券研究报告发布当日的判断,相关研究观点可依据国信证券后续发布的证券研究报告在不发布通知的情形下作出更改。国信证券的销售人员、交易人员以及其他专业人士可能会依据不同假设和标准、采用不同的分析方法而口头或书面发表与本公众号中资料意见不一致的市场评论和/或观点。
本公众号所载信息、意见不构成所述证券或金融工具买卖的出价或询价,评级、目标价、估值、盈利预测等分析判断亦不构成对具体证券或金融工具在具体价位、具体时点、具体市场表现的投资建议。该等信息、意见在任何时候均不构成对任何人的具有针对性的、指导具体投资的操作意见,订阅者应当对本公众号中的信息和意见进行评估,根据自身情况自主做出投资决策并自行承担投资风险。订阅者根据本公众号内容做出的任何决策与国信证券或相关作者无关。
本公众号发布的内容仅为国信证券所有。未经国信证券事先书面许可,任何机构和/或个人不得以任何形式转发、翻版、复制、发布或引用本公众号发布的全部或部分内容,亦不得从未经国信证券书面授权的任何机构、个人或其运营的媒体平台接收、翻版、复制或引用本公众号发布的全部或部分内容。国信证券将保留追究一切法律责任的权利。
吴双:首席分析师(证券投资咨询执业资格证书编号:S0980519120001),全行业覆盖。重点覆盖检测服务、科学仪器、工控及自动化、核电/注塑/3C设备、人形机器人等。
王鼎:分析师(证券投资咨询执业资格证书编号:S0980520110003),负责集装箱、油服装备、轨交装备、轮胎模具等。杜松阳:分析师(证券投资咨询执业资格证书编号:S0980524120002),负责人形机器人、光刻机设备、工控及自动化、激光设备、注塑机等。张宇翔:联系人,负责人形机器人、出口链、仪器仪表、X射线、3D打印等。