
前 言
2025 年政府工作报告提出,“扎实开展国家碳达峰第二批试点,建立一批零碳园区、零碳工厂”。产业园区是支撑我国经济发展的关键环节,同时也是碳排放的重要来源。开展零碳园区建设工作,是以习近平同志为核心的党中央作出的重要战略决策,是扎实推进经济社会发展全面绿色转型的重要抓手,是提高绿色制造国际竞争力、突破绿色贸易壁垒的重要途径。
园区是产业集聚发展的核心单元,是串联产业链上下游企业的重要联合体,是汇聚创新资源和发展要素的资源池。我国要推进碳达峰碳中和战略,推动经济社会全面绿色转型,就必须牢牢牵住园区建设这个“牛鼻子”,通过调动园区内资金、人才、技术、能源等关键要素加快向低碳、零碳方向流动,推进可再生能源替代和循环经济发展,通过凝聚园区建设者、生产者、使用者等各方主体力量,构筑全新绿色低碳产业集群,打造绿色低碳高质量发展新高地。
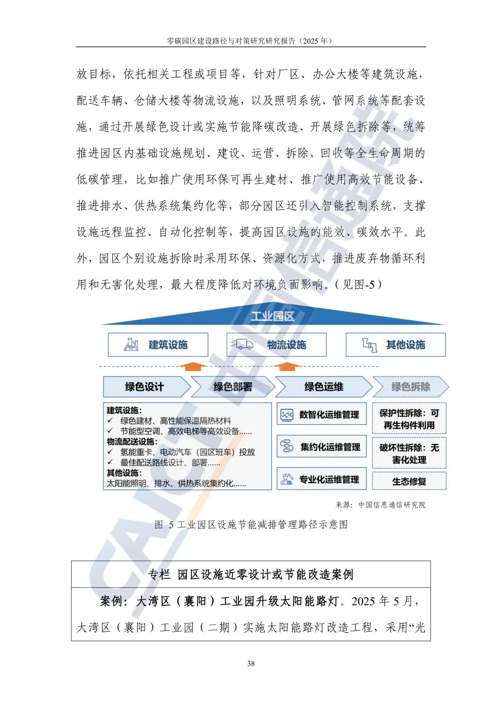
零碳园区建设是一项复杂的系统性工程,本报告聚焦零碳园区建设,系统梳理钢铁、有色、石化等流程型产业,以及轻工、机械、家电、新能源汽车等离散型产业加快推动零碳园区建设的探索实践,分析整理零碳园区内涵特征和思路框架,从园区整体规划布局、重点环节优化、配套设施改造、数字技术赋能等不同维度,提炼零碳园区建设的主要路径、应用场景等,意在为各行业加快推动零碳园区规划建设及现有园区绿色升级提供可供参考的方案,并从标杆培育、技术创新、服务支撑、管理能力、要素供给等不同维度提出政策建议,希望能对政策制定者、研究者、从业者等提供有益参考。由于零碳园区仍处于快速建设发展阶段,我们对零碳园区的认识还有待持续深化,报告中如存在不足之处,敬请谅解。
以下是全文,文末可扫描二维码下载本文
智
正文






















































知识;专业可信行业领域知识分发,让认知协作更快更好,智慧城市技术咨询知识星球社群平台精品主题报告,行业方案等资料可供参考,如需下载资料,可扫描下方二维码注册智慧城市技术咨询知识星球社群平台,注册后可自行登录平台下载所需资料。
往期部分热门文章

???关注并设置星标,不错过更多行业资


