
资料来源:网络(如有侵权请联系作者删除)
获取方式:PDF完整版文末扫码获取
周包资料:9月第2周
更多资料:2022行业资料包
内容摘要
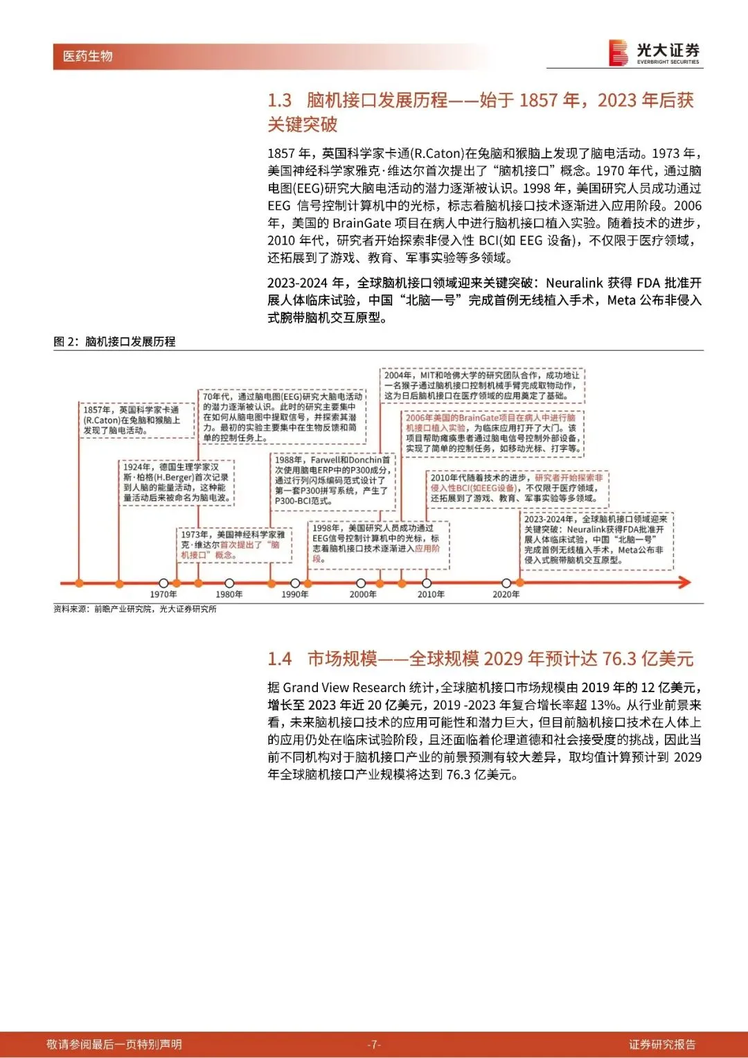
1973 年,美国神经科学家雅克·维达尔首次提出了“脑机接口”概念,脑机接口开启了五十余年的发展历程。
脑机接口作为生命科学与信息技术融合的前沿领域,现在已到了从实验室走向产业化临界点。在政策端,全球主要国家陆续发布了脑机接口相关计划,如美国2013 年发布“脑计划”,由美国国立卫生研究院主导,其他联邦机构参与,项目投入资金总额约 45 亿美元。
报告内容








受篇幅限制,仅为部分报告预览
完整版PDF领取方式
长按复制下方【暗号】
脑机接口行业深度报告:解码大脑交互密码,开启人机协同纪元-251226-光大证券-35页
发给客服领取对应资料
识别下面二维码添加客服


-------------------------------------------------------------------------
*免责声明:以上报告均为本公众号通过公开、合法渠道获得,报告版权归原撰写/发布机构所有,如涉侵权,请联系删除;本号报告为推荐阅读,仅供参考学习,不构成投资建议。

往期报告精选▼











点分享

点收藏

点点赞

点在看


