

PHM行业现状:复合增长率高增,市场空间尚不足百亿。


智能运维(PHM)统属于工业互联网的大范畴,是细分领域之一。

容知日新(688768)所处的PHM行业为下图的第四个环节,以预测性的方式提供工业设备的智能运维。

PHM行业国内步入成长期,深耕厂商有望收获双击。在2010年左右,国内PHM行业整体处于导入期水平,产品较为落后,“疗效”远远达不到“药品”的等级,只能作为一种“保健品”。“十三五”期间,PHM准确率不断上升,漏报和误报率下降,市场空间和入局玩家数量都在快速增长,市场较为分散。“十四五”期间,政策、安全、效益、技术共同驱动,PHM愈发精准化、智能化,将从设备的“保健品”转为“必备药”。钢铁、石化、煤炭等头部客户示范效应显著,强力催化配置需求觉醒。行业已经度过政策驱动为主的发展阶段,将步入成本控制、产品技术、需求景气等驱动为主的成长阶段,深耕厂商有望收获业绩+估值双击。


上游元器件的质量和性能直接影响到整个PHM系统的稳定性和可靠性。尤其是传感器,可以说是PHM系统的“眼睛”和“耳朵”,其性能直接影响到系统对设备状态的监测精度。计算机及网络设备将传感器收集到的原始数据转化为有用信息,其性能和可靠性对于PHM系统的数据处理和传输能力也至关重要。目前,这些产品供应较为充足,市场竞争较为充分,PHM系统企业通常选择质量稳定、交付及时且与PHM系统企业合作关系良好的供应商进行采购。
PHM系统下游分布广泛,主要包括风电、石化、冶金、军工和轨交等。这些行业对PHM系统的需求强烈,而且不断更新升级,从而为PHM系统提供了巨大的增值空间。


1)风电行业增长比较平稳;场景构成简单,PHM应用难度较低;设备单体价值高,配置PHM的价格敏感度较低;设备维护成本高,时有安全事故发生,对PHM的配置需求程度高,作为新兴产品入口。
2)现金流状况较好,周期性,强调安全作业,价格敏感度不高,但场景构成复杂的石化、钢铁、煤炭、水泥行业开始共振。
3)现金流状况较弱,价格相对敏感,环节分散的电子、汽车、工程机械等离散行业逐步增长。
4)混合工业的数字化建设取得进展,结合先前离散+流程工业的行业经验,释放预测性维护配置需求。

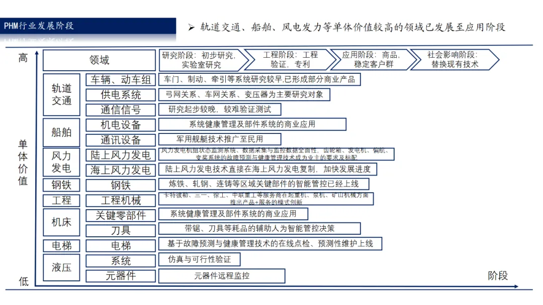
我国PHM技术由军用向民用领域逐步渗透,单体价值高的民用领域已发展至应用阶段。相比军用领域设备,民用领域设备出勤频次更高、后勤保障时长更短,其单体价值、投入成本的能力相比军用设备仍存在差距。对于轨道交通、船舶、工程机械、钢铁等行业而言,随着工程师数字化能力、算法机理知识理解能力的提升,PHM技术在民用领域逐步进入广泛应用阶段。



随着我国制造业转型升级战略推进,相关部门不断推出制造业转型相关政策,推动制造业综合实力持续增强。同时,国家也发力推动国有企业数字化智能化转型升级,加速信息化工业化融合,打造行业数字化转型示范样板。在制造业转型升级和国有企业数字化的战略背景下,越来越多的工业企业将要推动数字化、自动化、智能化改造,设备PHM系统可以推动设备运维向智能化新模式转变,下游需求进一步提高,迎来发展机遇。
工业设备的健康管理是智能制造发展方向之一。2021年工信部、国家发改委等8部门发布的《“十四五”智能制造发展规划》中明确提及“实施大型制造设备健康监测和远程运维,保证流程安全运行:打造全生命周期数据共享平台,实现全产业链优化”,并在工业软件突破提升行动专栏提及“故障预测与健康管理软件(PHM)。随着工业自动化、智能化水平不断提升,工业设备的现维综合保障管理(MRO)”代化运维管理已经成为工业数字化、智能化转型必不可少的部分。


除去财务角度之外,选择投资标的时行业逻辑上还应重点关注以下5个要素。






