推广 热搜: 采购方式  甲带  滤芯  气动隔膜泵  减速机  减速机型号  履带  带式称重给煤机  无级变速机  链式给煤机 

2025年最新固态电池产业链研究报告-138页(文末附领取方式)

   日期:2026-01-06 09:03:42     来源:网络整理    作者:本站编辑    评论:0    
2025年最新固态电池产业链研究报告-138页(文末附领取方式)
点关注,不迷路
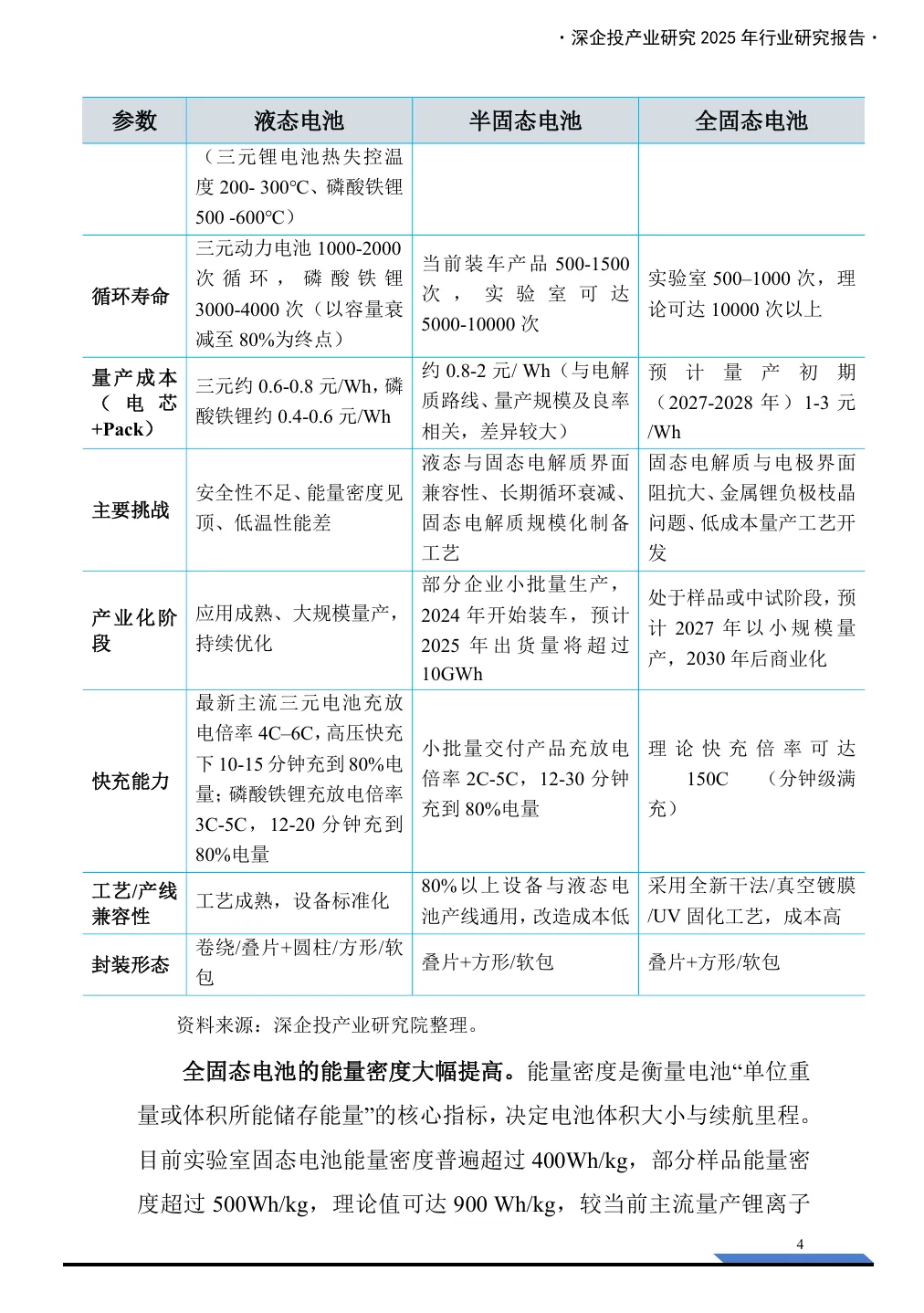
今日分享2025年固态电池产业链研究报告:技术迭代、百舸争流,电池产业开启新纪元;废话不多说,直接上干货。
由于篇幅限制,如需完整资料请+VX:LDxxq2025领取,备注来意。
欢迎大家加入锂电&储能学习圈交流群:
点关注,不迷路。
大家近期有什么想要分享解析的工艺,也可评论圈留言。
免责声明:以上资料来源于网络公开资料,由作者收集整理所得,并未体现出任何公司资料,请勿对号入座,如有雷同,纯属巧合。若是转载文章会标明出处,文章版权归原作者所有,发文仅为交流学习。如涉及内容、图片、版权和其他问题,请与我们联系处理!
 
打赏
 
更多>同类资讯
0相关评论

推荐图文
推荐资讯
点击排行
网站首页  |  关于我们  |  联系方式  |  使用协议  |  版权隐私  |  网站地图  |  排名推广  |  广告服务  |  积分换礼  |  网站留言  |  RSS订阅  |  违规举报  |  皖ICP备20008326号-18
Powered By DESTOON