磷酸铁锂:万亿赛道的核心驱动力与回收新蓝海
1、磷酸盐型正极材料行业产业链关系
磷酸盐型正极材料行业其上游主要为锂源、铁源、磷源等原材料,下游用作制备锂离子电池,并最终应用于新能源汽车、储能等领域。相关产业链情况如下所示:
磷酸盐型正极材料行业产业链图

资料来源:普华有策
新能源汽车领域,消费者对续航仍保持焦虑。动力电池作为决定新能源汽车续航能力的关键因素,仍在不断更新和迭代之中。动力电池主要由正极、负极、隔膜、电解液等构成,其中,正极材料占车用动力电池总成本比例最高,并很大程度上决定电池的能量密度、寿命、安全性、使用领域等。
储能领域,由于新能源发电具有随机性、间歇性和波动性,为保证新能源装机容量得到良好消纳,储能成为新能源高效利用的重要一环。传统的抽水蓄能由于建设周期相对较长、对地理环境的要求相对较高,难以满足电网的储能需求,以锂离子电池为代表的电化学储能成为市场主流。正极材料也是决定储能机组能量密度、寿命、安全性、使用领域的最重要环节。
2、细分领域市场规模分析
(1)新能源汽车及动力电池
受益于新能源在售车型数量快速增加、智能化水平提升、续航能力提升、充换电基础设施不断完善等因素,全球新能源汽车市场需求持续增长。全球新能源汽车销量从2020年的320万辆增长至2024年的1,851万辆,年均复合增长率为55.1%,全球新能源汽车渗透率从2020年的4.2%提升至2024年的20.7%。预计2030年全球新能源汽车销量增长至5.700万辆,渗透率将进一步提升至57.1%,2024年至2030年年均复合增长率为20.6%。中国为全球最大的新能源汽车市场,2024年新能源汽车销量为1,287万辆,新能源汽车销量达到汽车总销量的40.9%。
2024-2030年全球新能源汽车销量及渗透率

资料来源:普华有策
新能源汽车销量的增长推动全球动力电池出货量持续上升,预计从2020年的186GWh增长至2024年的995GWh,年均复合增长率为52.1%,并将于2030年达到3,540GWh。中国已成为全球最大的动力电池市场,出货量自2020年的80GWh增长至2024年的780GWh,年均复合增长率达到76.7%。2025年初,中国动力电池出货量达785GWh,同比增加47%,继续保持高增长。
技术进步提升了动力电池的能量密度、循环寿命和安全性,应用场景扩展至工程机械、船舶、航空器等新领域,带来更多市场需求。动力电池主要分为三元电池和磷酸铁锂电池,后者凭借性价比优势和技术改善,市场份额大幅提升,从2020年的39.5%增至2025年初的78.5%。行业还在探索钠离子电池和固态电池等新技术,但商业化应用尚需时间。
在全球新能源快速发展的背景下,中国已成为最大新能源市场,形成领先的锂电池产业链。2024年全球前10大动力电池企业中有6家来自中国,市占率接近70%。各国也重视能源转型与新能源发展,提供支持性政策,海外市场潜力巨大,为中国锂电池企业拓展国际市场创造了重要机遇。
(2)储能电池
锂电池作为电化学储能技术的代表,能够实现电能的存储、转换和使用,具备平稳电力输出、削峰填谷和系统调频等功能。储能电池分为表前储能和表后储能,前者为电力系统提供供需平衡和稳定服务,后者广泛应用于工商业和数据中心等领域,主要用于需量管理和应急备电。储能技术的进步推动了微电网和虚拟电厂等新型电力系统的发展。
随着全球能源结构向新能源转型,光伏和风电的兴起刺激了储能市场需求。预计全球储能电池出货量将从2020年的27GWh增长至2024年的360GWh,年均复合增长率为91.1%,到2030年将达到1,400GWh;中国的储能电池出货量将在同一时期从16GWh增至340GWh,年均复合增长率为114.0%。2025年初,中国储能电池出货量已达430GWh,超过2024年全年总量的130%。
(3)正极材料
锂电池的正极材料性能直接影响其能量密度、寿命、安全性和应用领域,且在成本中占比最高。目前,主要的正极材料包括磷酸盐型、三元材料、钻酸锂和锰酸锂,各自特点不同。磷酸盐型材料以其良好的稳定性和安全性,广泛应用于新能源汽车和储能领域;三元材料则因高能量密度而主要用于新能源汽车动力电池;钻酸锂适用于小型锂电领域,具有高能量密度和长循环寿命;锰酸锂则因资源丰富和成本低,在电动二轮车等领域应用较多。
随着新能源汽车和储能市场的快速发展,全球正极材料出货量持续增长。全球正极材料出货量预计从2020年的74万吨增至2024年的377万吨,年均复合增长率为50.1%。特别是磷酸盐型正极材料,因其在新能源汽车和储能市场的应用增加,出货量将从2020年的14万吨增长至2024年的248万吨,年均复合增长率为104.1%。中国2024年的正极材料出货量将达到335万吨,同比增长34.9%,其中磷酸盐型材料出货量为246万吨,同比增长49.3%。
2024年全球正极材料出货量(万吨)

资料来源:普华有策
(4)锂电池回收
随着早期投放市场的锂电池逐渐进入退役期,废旧电池中含有重金属及有害物质,若不进行适当回收处理,将会对环境造成显著危害,由此废旧锂电池的回收需求逐步提升。锂电池回收是从废旧电池中提取镍、钻、锰、锂等再生金属资源及其他材料进行加工处理,使电池生产所需的有价值资源有效循环利用。此外,相较原生矿材料,电池回收可减少锂电池全生命周期的碳足迹。电池行业需要构建电池生产、使用、梯次利用以及回收的闭环产业生态,实现资源可持续发展。2025年预计动力电池退役量将超过百万吨,至2030-2032年,年退役规模将达到350万吨,锂电池回收的市场空间将逐步打开。
3、行业竞争格局
(1)锂电池竞争格局
2024年国内前五大动力电池企业的装机量合计占比为85.7%,行业呈现高度集中态势,其中宁德时代占比46.2%、比亚迪占比25.4%、众创新航、6.7%、国轩高科占比4.2%、亿纬锂能占比3.2%。
2024年国内前五大储能电池企业出货量合计占比为71.2%,行业集中度也较高,其中宁德时代占比32.4%、亿纬锂能占比13.8、海辰储能占比8.8%、比亚迪占比8.2%、中创新航占比7.9%。
(2)正极材料竞争格局
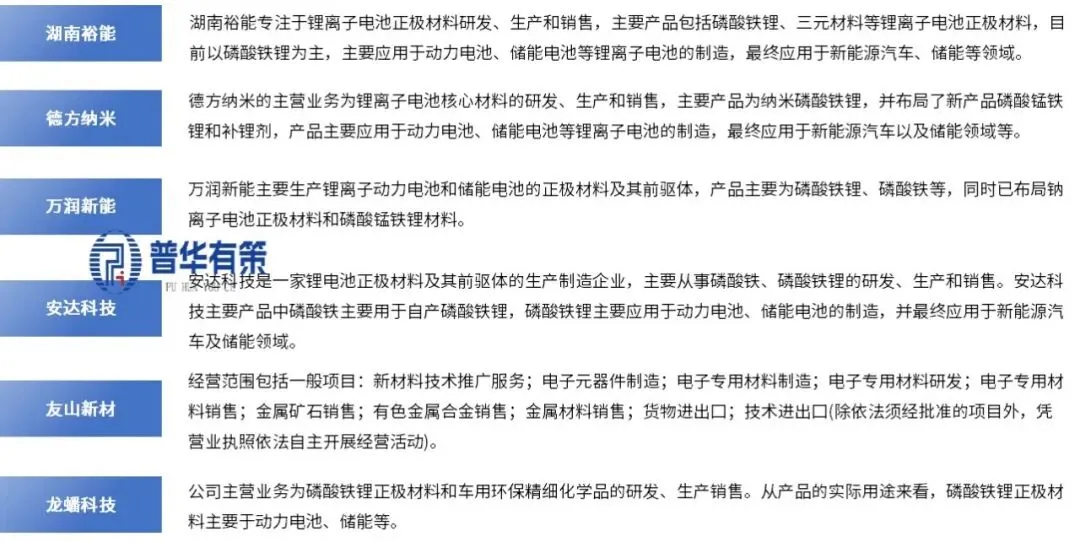
全球2024年磷酸盐型正极材料前五大厂商依次为湖南裕能、德方纳米、万润新能、龙蟠科技和友山新材,前五大厂商市场占有率合计约60%,呈现较为集中的市场格局,其中除友山新材外均为A股上市公司或上市公司的子公司。此外,北交所上市公司安达科技亦主要从事磷酸铁、磷酸铁锂的研发、生产和销售。
(3)主要竞争企业包括湖南裕能、德方纳米、万润新能、安达科技、友山新材、龙蟠科技
等,具体如下:
主要竞争企业

资料来源:普华有策
4、行业发展主要趋势
(1)技术创新与材料体系多元化成为发展核心
在“十五五”期间,国家将进一步加强关键材料的技术攻关与自主创新。磷酸盐型正极材料在保持成本与安全优势的基础上,将通过纳米化、掺杂改性、复合结构设计等技术提升能量密度与循环性能。同时,行业将加快钠离子电池、固态电池等新型电池材料的研发与产业化,推动正极材料体系向多元化、高性能化方向发展,以应对不同应用场景的需求。
(2)市场需求持续扩张,储能成为第二增长极
随着全球能源结构向清洁化转型,新能源汽车渗透率持续提升,带动动力电池需求稳步增长。与此同时,储能市场在政策支持与电网升级推动下进入爆发期,成为磷酸盐型正极材料的另一重要应用领域。特别是光伏、风电配套储能及工商业储能场景的拓展,将为行业带来持续且规模可观的市场增量。
(3)产业链整合加速,国际化布局深化
中国已形成全球最完整的锂电池产业链,行业集中度持续提升。头部企业通过向上游延伸布局锂、磷资源,向下游协同电池回收,构建一体化产业生态。同时,在“国内国际双循环”政策引导下,中国企业将加快海外产能建设与市场开拓,提升在全球正极材料供应链中的话语权与抗风险能力。
(4)绿色循环与全生命周期管理成为政策重点
随着早期动力电池逐步进入退役期,电池回收与资源再生成为行业可持续发展的重要环节。国家政策将强化“生产者责任延伸制”,推动建立覆盖电池生产、使用、梯次利用与回收再生的闭环体系。磷酸盐型正极材料因其金属价值相对较低,回收经济性亟待技术突破与模式创新,政策支持与标准化建设将助推回收产业走向规范化、规模化。
(5)智能化与数字化赋能产业升级
AI、大数据等新一代信息技术将在材料研发、生产制造、供应链管理等领域深度融合,推动行业向智能化、绿色化方向转型。通过构建数字孪生工厂、优化工艺流程、实现精准供应链协同,企业可进一步提升生产效率、降低能耗与成本,增强市场竞争力。
《“十五五”磷酸盐型正极材料行业细分市场调研及投资战略规划报告》涵盖行业全球及中国发展概况、供需数据、市场规模,产业政策/规划、相关技术、竞争格局、上游原料情况、下游主要应用市场需求规模及前景、区域结构、市场集中度、重点企业/玩家,企业占有率、行业特征、驱动因素、市场前景预测,投资策略、主要壁垒构成、相关风险等内容。同时北京普华有策信息咨询有限公司还提供市场专项调研项目、产业研究报告、产业链咨询、项目可行性研究报告、专精特新小巨人认证、市场占有率报告、十五五规划、项目后评价报告、BP商业计划书、产业图谱、产业规划、蓝白皮书、国家级制造业单项冠军企业认证、IPO募投可研、IPO工作底稿咨询等服务。(PHPOLICY:MJ)
报告目录:
第1章磷酸盐型正极材料行业发展概况及数据说明
1.1磷酸盐型正极材料行业界定
1.1.1磷酸盐型正极材料的定义
1.1.2磷酸盐型正极材料行业特征
1.1.3磷酸盐型正极材料的作用意义
1.3本报告研究范围界定说明
1.4磷酸盐型正极材料行业主管单位和监管体制
1.5本报告数据来源及统计标准说明
1.5.1本报告权威数据来源
1.5.2本报告研究方法及统计标准
1.6 行业所属国民经济分类及所属正极材料行业发展概况/发展趋势
第2章“十四五”全球磷酸盐型正极材料行业发展现状及趋势
2.1全球磷酸盐型正极材料行业发展历程
2.2全球磷酸盐型正极材料行业发展现状
2.2.1全球磷酸盐型正极材料行业发展特征
2.2.2全球磷酸盐型正极材料行业需求现状
2.2.3全球磷酸盐型正极材料行业市场竞争格局
2.3全球磷酸盐型正极材料行业市场规模分析
2.4全球磷酸盐型正极材料行业区域发展
2.4.1全球磷酸盐型正极材料区域发展格局
2.4.2全球磷酸盐型正极材料重点区域市场
1、美国
2、欧洲
3、日韩
4、其他地区
2.5全球磷酸盐型正极材料行业市场前景预测
2.6全球磷酸盐型正极材料行业发展趋势
第3章“十四五”中国磷酸盐型正极材料行业发展现状及进出口情况
3.1中国磷酸盐型正极材料行业发展历程
3.2中国磷酸盐型正极材料行业技术进展
3.2.1磷酸盐型正极材料行业工艺流程
3.2.2中国磷酸盐型正极材料行业研发投入
1、行业整体情况
2、代表性企业情况
3.2.3中国磷酸盐型正极材料行业专利申请情况
1、中国磷酸盐型正极材料行业专利申请
2、中国磷酸盐型正极材料行业专利公开
3、中国磷酸盐型正极材料行业热门申请人
4、中国磷酸盐型正极材料行业热门技术
3.3中国磷酸盐型正极材料行业企业数量规模
3.4中国磷酸盐型正极材料行业市场供给情况
3.5中国磷酸盐型正极材料行业对外贸易状况
3.5.1磷酸盐型正极材料进出口贸易总体情况
3.5.2磷酸盐型正极材料进口贸易状况
1、磷酸盐型正极材料进口贸易规模
2、磷酸盐型正极材料进口价格水平
3、磷酸盐型正极材料进口产品结构
3.5.3磷酸盐型正极材料出口贸易状况
1、磷酸盐型正极材料出口贸易规模
2、磷酸盐型正极材料出口价格水平
3、磷酸盐型正极材料出口产品结构
3.5.4磷酸盐型正极材料对外贸易环境
3.6中国磷酸盐型正极材料行业市场需求分析
3.7中国磷酸盐型正极材料行业市场规模体量
3.8中国磷酸盐型正极材料行业发展痛点
第4章“十四五”中国磷酸盐型正极材料行业竞争格局及五力模型分析
4.1中国磷酸盐型正极材料竞争者入场及战略布局
4.2中国磷酸盐型正极材料行业市场竞争格局
4.3中国磷酸盐型正极材料行业波特五力模型分析
4.3.1磷酸盐型正极材料行业供应商的议价能力
4.3.2磷酸盐型正极材料行业消费者的议价能力
4.3.3磷酸盐型正极材料行业新进入者威胁分析
4.3.4磷酸盐型正极材料行业替代品威胁分析
4.3.5磷酸盐型正极材料行业现有企业竞争情况
4.3.6磷酸盐型正极材料行业竞争状态总结
第5章“十四五”中国磷酸盐型正极材料产业链全景及配套产业发展
5.1中国磷酸盐型正极材料产业链结构梳理
5.2中国磷酸盐型正极材料产业链生态图谱
5.3磷酸盐型正极材料上游:原材料
5.3.1A材料
1、A行业发展现状
2、A行业供给情况
3、A行业发展趋势
5.3.2B材料
1、B行业发展现状
2、B行业供给情况
3、B行业发展趋势
……
5.4配套产业布局对磷酸盐型正极材料行业的影响总结
第6章“十四五”中国磷酸盐型正极材料行业细分产品市场分析
6.1磷酸盐型正极材料行业产品结构特征分析
6.1.1行业产品结构特征
6.1.2行业产品发展概况
6.2磷酸盐型正极材料细分市场:A产品
6.2.1A产品概况
6.2.2A产品市场竞争格局
6.2.3A产品发展趋势
6.3磷酸盐型正极材料细分市场:B产品
6.3.1B产品市场概况
6.3.2B产品市场竞争格局
6.3.3B产品发展趋势
6.4磷酸盐型正极材料细分市场:C产品
6.4.1C产品概述
6.4.2C产品市场竞争格局
6.4.3C产品发展趋势
第7章“十四五”中国磷酸盐型正极材料行业细分应用市场分析
7.1中国磷酸盐型正极材料行业领域分布
7.2磷酸盐型正极材料细分应用——A行业
7.2.1A行业发展状况
7.2.2A行业领域磷酸盐型正极材料应用概述
7.2.3A行业领域磷酸盐型正极材料市场现状
7.2.4A行业领域磷酸盐型正极材料发展趋势
7.3磷酸盐型正极材料细分应用——B行业
7.3.1B行业发展状况
7.3.2B行业领域磷酸盐型正极材料应用概述
7.3.3B行业领域磷酸盐型正极材料市场现状
7.3.4B行业领域磷酸盐型正极材料趋势
7.4磷酸盐型正极材料细分应用——C行业
7.4.1C行业发展状况
7.4.2C行业领域磷酸盐型正极材料应用概述
7.4.3C行业领域磷酸盐型正极材料市场现状
7.4.4C行业领域磷酸盐型正极材料需求潜力
7.6磷酸盐型正极材料细分应用:其他
7.7中国磷酸盐型正极材料行业细分市场战略地位分析
第8章“十四五”中国磷酸盐型正极材料产业区域格局发展前景
8.1中国磷酸盐型正极材料企业数量区域分布
8.2中国磷酸盐型正极材料行业区域发展格局
8.3中国磷酸盐型正极材料行业部分省市战略地位分析
8.4华东地区磷酸盐型正极材料行业发展概况分析
8.4.1华东地区磷酸盐型正极材料行业发展概况分析
8.4.2华东地区磷酸盐型正极材料行业市场规模状况
8.4.3华东地区磷酸盐型正极材料行业发展趋势及前景分析
8.5华南地区(广东省)磷酸盐型正极材料行业发展概况分析
8.5.1华南地区磷酸盐型正极材料行业发展概况分析
8.5.2华南磷酸盐型正极材料行业市场规模状况
8.5.3华南地区磷酸盐型正极材料行业发展趋势及前景分析
第9章全球及中国磷酸盐型正极材料重点企业调研
9.1全球磷酸盐型正极材料企业案例分析
9.1.1A公司
1、企业基本信息
2、企业经营情况
3、企业业务架构及磷酸盐型正极材料业务布局
9.1.2B公司
1、企业基本信息
2、企业经营情况
3、企业业务架构及磷酸盐型正极材料业务布局
9.1.3C公司
1、企业基本信息
2、企业经营情况
3、企业业务架构及磷酸盐型正极材料业务布局
9.2中国磷酸盐型正极材料企业案例分析
9.2.1A公司
1、企业发展简况分析
2、企业经营情况分析
3、企业业务和产品结构分析
4、企业研发及技术水平
5、企业市场渠道及网络分析
6、企业核心竞争力分析
9.2.2B公司
1、企业发展简况分析
2、企业经营情况分析
3、企业业务和产品结构分析
4、企业研发及技术水平
5、企业市场渠道及网络分析
6、企业核心竞争力分析
9.2.3C公司
1、企业发展简况分析
2、企业经营情况分析
3、企业业务和产品结构分析
4、企业研发及技术水平
5、企业市场渠道及网络分析
6、企业核心竞争力分析
9.2.4D公司
1、企业发展简况分析
2、企业经营情况分析
3、企业业务和产品结构分析
4、企业研发及技术水平
5、企业市场渠道及网络分析
6、企业核心竞争力分析
9.2.5E公司
1、企业发展简况分析
2、企业经营情况分析
3、企业业务和产品结构分析
4、企业研发及技术水平
5、企业市场渠道及网络分析
6、企业核心竞争力分析
9.2.6重点企业市场占有率分析
第10章“十四五”中国磷酸盐型正极材料行业发展环境及SWOT分析
10.1中国磷酸盐型正极材料行业经济(Economy)环境分析
10.1.1中国宏观经济发展现状
1、中国GDP及增长情况
2、中国三次产业结构
3、中国居民消费价格(CPI)
4、中国生产者价格指数(PPI)
5、中国工业经济增长情况
6、中国固定资产投资情况
10.1.2中国宏观经济发展展望
10.1.3磷酸盐型正极材料行业发展与宏观经济相关性分析
10.2中国磷酸盐型正极材料行业社会(Society)环境分析
10.2.1中国磷酸盐型正极材料行业社会环境分析
1、中国人口规模及增速
2、中国城镇化水平变化
3、中国劳动力人数及人力成本
4、中国居民人均消费支出及结构
5、中国居民消费升级演进
10.2.2社会环境对磷酸盐型正极材料行业发展的影响总结
10.3中国磷酸盐型正极材料行业政策(Policy)环境分析
10.3.1国家层面磷酸盐型正极材料行业政策规划汇总及解读
10.3.2政策环境对磷酸盐型正极材料行业发展的影响总结
10.4中国磷酸盐型正极材料行业SWOT分析
第11章“十五五”中国磷酸盐型正极材料行业市场前景及发展趋势预测
11.1中国磷酸盐型正极材料行业发展潜力评估
11.2中国磷酸盐型正极材料行业发展前景预测
11.3中国磷酸盐型正极材料行业发展趋势洞悉
第12章“十五五”中国磷酸盐型正极材料行业投资战略规划策略及建议
12.1中国磷酸盐型正极材料行业进入壁垒分析
12.1.1资金壁垒
12.1.2技术及自主创新壁垒
12.1.3品牌壁垒
12.1.4专业人才壁垒
12.1.5质量和服务壁垒
12.2中国磷酸盐型正极材料行业投资风险预警
12.2.1政策风险
12.2.2行业技术风险
12.2.3行业供求风险分析
12.3.4原材料价格风险
12.3.5宏观经济波动风险
12.3中国磷酸盐型正极材料行业投资机会分析
12.3.1磷酸盐型正极材料产业链薄弱环节投资机会
12.3.2磷酸盐型正极材料行业区域市场投资机会
12.3.4磷酸盐型正极材料行业新兴技术投资机会
12.4中国磷酸盐型正极材料行业投资价值评估
12.5中国磷酸盐型正极材料行业投资策略建议
12.6中国磷酸盐型正极材料行业可持续发展建议


