
《2026年中国AI产业发展十大趋势(概要版)》是由易观分析发布,报告指出,2026年AI行业从技术狂热转向商业理性。企业需将AI转为战略资产,从“+AI”到“AI+”,深耕场景、整合生态,以业务价值闭环和合规治理把握转型机遇。
01
主要内容
2026年中国AI产业发展十大趋势
1.AI 技术范式从"模型中心"转向"系统智能":竞争焦点从单一模型系统,转向由多模型、知识库、推理引擎等构成的整体系统效能,模型的"智商"重要,但系统能否自主规划、纠错、进化的"智慧"更为关键。
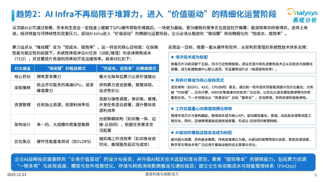
2.AI Infra不再局限于堆算力,进入"价值驱动"的精细化运营阶段:算力追求从"堆规模"变为"控成本、提效率",混合云、异构计算、细粒度调配成为标配。
3.AI工具层-Agent编排平台成为"新操作系统":企业AI应用开发从"编写代码"转向"编排智能体",低代码/无代码的Agent工作流编排平台,成为连接AI能力与业务需求的核心枢纽与新的技术底座。
4.AI应用入口"去中心化",进入"生态位"竞争:AI交互入口无处不在,竞争从功能比拼升维到对用户心智、使用习惯和场景的占据,AI应用从"千人千面"迈向"一人千面"的共创式陪伴。
5.垂直行业解决方案成为价值高地,Know-How是核心壁垒:通用模型能力普惠化,决胜关键在于行业流程、数据和痛点的深度理解,能提供"开箱即用"、直击行业核心价值的解决方案将赢得市场。
6.具身智能在"三高"场景实现价值闭环:在高重复、高危险、高成本的工业、物流等特定场景,具身机器人从演示走向实干,可衡量的投资回报率成为其规模化落地的唯一标准。
7.AIfor Sclence成为主流科研范式,深度嵌入科研全生命周期,并实现重点领域规模化应用。
8.企业AI战略重心从"技术探索"转向"业务价值闭环":企业AI投入更加理性,清晰的ROI成为项目立项和存续的唯一标准,AI与核心业务流程的深度耦合成为必选项。
9.AI资产成为企业核心竞争力,运营体系是关键保障:企业从"采购技术"转向"运营智能资产",专属知识库、训练好的模型、智能体工作流等成为核心资产,通过专业的AI运营体系实现其持续增值和复用。
10.AI治理变为"刚性底座":随着法规完善和应用深入,安全、合规、伦理不再是事后补救,而是内置于A生命周期的每一个环节,成为AI应用上市/启用的基础门槛。
02
报告节选














文章作者: 易观分析、数字未来事务所(图片来源于网络,版权归原作者所有。)
版权声明:【我们尊重原创,文章版权属于原作者,部分文章推送时因种种原因未能与原作者联系上,若涉及版权问题,敬请原作者联系我们。】


