
中国铸造行业媒体联盟成员之一的热加工行业论坛(www.rjghome.com)——热加工行业人员的网上技术交流家园。以冶炼、铸造、锻压、焊接、热处理、理化检测等相关知识为主,以机加工、电脑设计等知识为辅的行业技术网站。点击标题下蓝字“热加工行业论坛”免费关注,我们将为您提供铸造、锻造、热处理、焊接方面知识的延伸阅读。




关于河南一化工企业发生爆燃事故的调查报告
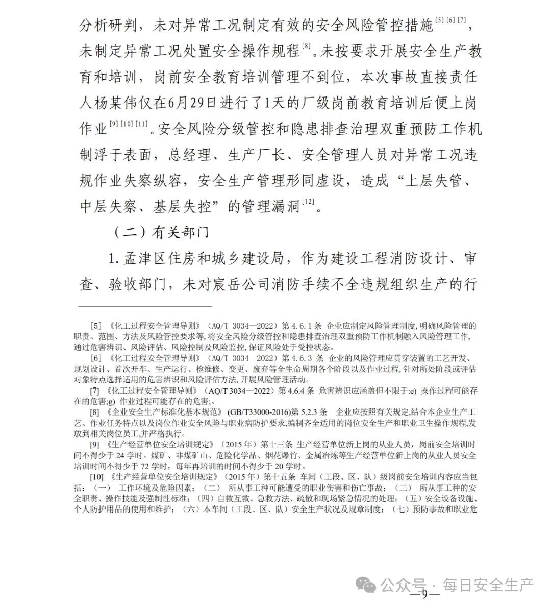
2025年10月11日16时46分,孟津区先进制造业开发区河南宸岳化工有限公司有机硅生产车间发生事故,无人员伤亡,直接经济损失约96万元。
宸岳公司操作工杨某伟在对出现泄漏的盛有DMC物料的吨桶进行倒料作业过程中,高位自流的DMC物料在流动过程中产生静电,积聚的静电荷接触到下方吨桶口部的金属漏斗后发生静电放电现象,引起DMC物料蒸气与空气的混合物爆燃,继而造成下部吨桶内DMC物料燃烧胀破吨桶,形成大面积流淌火。
事故调查报告原文滑动查看












类似案例:静电引起蒸汽云爆炸,一人当场死亡!安徽晶华新材料科技有限公司“5•21”一般爆燃事故。
已关注
关注
重播 分享 赞
静电引起蒸汽云爆炸,一人当场死亡
经调查认定,本起事故的直接原因是:操作工配制胶液操作过程中,由于加注乙酸乙酯物料的管道出料口没有放到物料桶底部,乙酸乙酯挥发没有及时排出,在物料桶上部积聚,达到爆炸极限,形成爆炸性气体环境,遇乙酸乙酯高速流动时产生的静电发生爆燃。
已关注
关注
重播 分享 赞
强制性新国标:GB12158 防止静电事故通用要求,2026年1月1日正式实施!





























































免责声明:除注明原创及明确标注来源外,文章系网络转载,版权归原作者所有。但因转载众多,或无法确认真正原始作者,故仅标明转载来源,如标错来源,涉及作品版权问题,请与我们联系,我们将在第一时间协商版权问题或删除内容!
欢迎大家点击阅读原文,进入论坛进行讨论。
敬请长按下方的二维码关注我们,以便获取最新的资讯信息。
或者搜索公众号RJGRZM




